Suppr超能文献

核内 TDP-43 水平升高可诱导组成性外显子跳过。

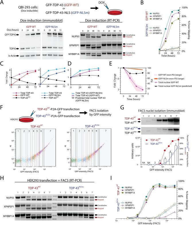
Elevated nuclear TDP-43 induces constitutive exon skipping.

机构信息

Department of Pathology, Johns Hopkins School of Medicine, Baltimore, MD, 21205, USA.

Department of Neuroscience, Johns Hopkins School of Medicine, Baltimore, MD, 21205, USA.

出版信息

Mol Neurodegener. 2024 Jun 9;19(1):45. doi: 10.1186/s13024-024-00732-w.

Abstract

BACKGROUND

Cytoplasmic inclusions and loss of nuclear TDP-43 are key pathological features found in several neurodegenerative disorders, suggesting both gain- and loss-of-function mechanisms of disease. To study gain-of-function, TDP-43 overexpression has been used to generate in vitro and in vivo model systems.

METHODS

We analyzed RNA-seq datasets from mouse and human neurons overexpressing TDP-43 to explore species specific splicing patterns. We explored the dynamics between TDP-43 levels and exon repression in vitro. Furthermore we analyzed human brain samples and publicly available RNA datasets to explore the relationship between exon repression and disease.

RESULTS

Our study shows that excessive levels of nuclear TDP-43 protein lead to constitutive exon skipping that is largely species-specific. Furthermore, while aberrant exon skipping is detected in some human brains, it is not correlated with disease, unlike the incorporation of cryptic exons that occurs after loss of TDP-43.

CONCLUSIONS

Our findings emphasize the need for caution in interpreting TDP-43 overexpression data and stress the importance of controlling for exon skipping when generating models of TDP-43 proteinopathy.

摘要

背景

细胞质包含物和核 TDP-43 的丢失是在几种神经退行性疾病中发现的关键病理特征,提示疾病存在功能获得和功能丧失机制。为了研究功能获得,已经使用 TDP-43 过表达来生成体外和体内模型系统。

方法

我们分析了过表达 TDP-43 的小鼠和人类神经元的 RNA-seq 数据集,以探索物种特异性剪接模式。我们在体外探索了 TDP-43 水平和外显子抑制之间的动态关系。此外,我们分析了人类脑组织样本和公开可用的 RNA 数据集,以探索外显子抑制与疾病之间的关系。

结果

我们的研究表明,核 TDP-43 蛋白的过度水平导致组成型外显子跳跃,这在很大程度上是物种特异性的。此外,虽然在一些人类大脑中检测到异常的外显子跳跃,但与疾病无关,不像 TDP-43 丢失后发生的隐匿外显子的掺入。

结论

我们的发现强调了在解释 TDP-43 过表达数据时需要谨慎,并强调了在生成 TDP-43 蛋白病模型时控制外显子跳跃的重要性。

https://cdn.ncbi.nlm.nih.gov/pmc/blobs/d582/11163724/7753f2ef37e7/13024_2024_732_Fig2_HTML.jpg

文献检索

告别复杂PubMed语法,用中文像聊天一样搜索,搜遍4000万医学文献。AI智能推荐,让科研检索更轻松。

立即免费搜索

文件翻译

保留排版,准确专业,支持PDF/Word/PPT等文件格式,支持 12+语言互译。

免费翻译文档

深度研究

AI帮你快速写综述,25分钟生成高质量综述,智能提取关键信息,辅助科研写作。

立即免费体验