• 文献检索
  • 文档翻译
  • 深度研究
  • 学术资讯
  • Suppr Zotero 插件Zotero 插件
  • 邀请有礼
  • 套餐&价格
  • 历史记录
应用&插件
Suppr Zotero 插件Zotero 插件浏览器插件Mac 客户端Windows 客户端微信小程序
定价
高级版会员购买积分包购买API积分包
服务
文献检索文档翻译深度研究API 文档MCP 服务
关于我们
关于 Suppr公司介绍联系我们用户协议隐私条款
关注我们

Suppr 超能文献

核心技术专利:CN118964589B侵权必究
粤ICP备2023148730 号-1Suppr @ 2026

文献检索

告别复杂PubMed语法,用中文像聊天一样搜索,搜遍4000万医学文献。AI智能推荐,让科研检索更轻松。

立即免费搜索

文件翻译

保留排版,准确专业,支持PDF/Word/PPT等文件格式,支持 12+语言互译。

免费翻译文档

深度研究

AI帮你快速写综述,25分钟生成高质量综述,智能提取关键信息,辅助科研写作。

立即免费体验

葡萄糖酸锌对抗生素和脂多糖诱导的小鼠肠黏膜屏障损伤的保护作用

Protective effect of zinc gluconate on intestinal mucosal barrier injury in antibiotics and LPS-induced mice.

作者信息

Wang Yongcai, Xiao Juan, Wei Sumei, Su Ying, Yang Xia, Su Shiqi, Lan Liancheng, Chen Xiuqi, Huang Ting, Shan Qingwen

机构信息

Department of Pediatrics, The First Affiliated Hospital of Guangxi Medical University, Nanning, China.

Dazhou Central Hospital, Dazhou, China.

出版信息

Front Microbiol. 2024 May 23;15:1407091. doi: 10.3389/fmicb.2024.1407091. eCollection 2024.

DOI:10.3389/fmicb.2024.1407091
PMID:38855764
原文链接:https://pmc.ncbi.nlm.nih.gov/articles/PMC11157515/
Abstract

OBJECTIVE

The aim of the study is to investigate the function and mechanism of Zinc Gluconate (ZG) on intestinal mucosal barrier damage in antibiotics and Lipopolysaccharide (LPS)-induced mice.

METHODS

We established a composite mouse model by inducing intestinal mucosal barrier damage using antibiotics and LPS. The animals were divided into five groups: Control (normal and model) and experimental (low, medium, and high-dose ZG treatments). We evaluated the intestinal mucosal barrier using various methods, including monitoring body weight and fecal changes, assessing pathological damage and ultrastructure of the mouse ileum, analyzing expression levels of tight junction (TJ)-related proteins and genes, confirming the TLR4/NF-κB signaling pathway, and examining the structure of the intestinal flora.

RESULTS

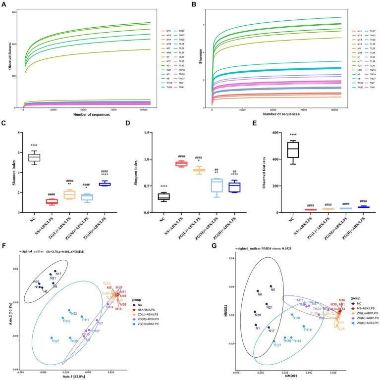
In mice, the dual induction of antibiotics and LPS led to weight loss, fecal abnormalities, disruption of ileocecal mucosal structure, increased intestinal barrier permeability, and disorganization of the microbiota structure. ZG restored body weight, alleviated diarrheal symptoms and pathological damage, and maintained the structural integrity of intestinal epithelial cells (IECs). Additionally, ZG reduced intestinal mucosal permeability by upregulating TJ-associated proteins (ZO-1, Occludin, Claudin-1, and JAM-A) and downregulating MLCK, thereby repairing intestinal mucosal barrier damage induced by dual induction of antibiotics and LPS. Moreover, ZG suppressed the TLR4/NF-κB signaling pathway, demonstrating anti-inflammatory properties and preserving barrier integrity. Furthermore, ZG restored gut microbiota diversity and richness, evidenced by increased Shannon and Observed features indices, and decreased Simpson's index. ZG also modulated the relative abundance of beneficial human gut bacteria (, , , , , and ) and harmful bacteria ( and ), repairing the damage induced by dual administration of antibiotics and LPS.

CONCLUSION

ZG attenuates the dual induction of antibiotics and LPS-induced intestinal barrier damage and also protects the intestinal barrier function in mice.

摘要

目的

本研究旨在探讨葡萄糖酸锌(ZG)对抗生素和脂多糖(LPS)诱导的小鼠肠黏膜屏障损伤的作用及机制。

方法

我们通过使用抗生素和LPS诱导肠黏膜屏障损伤建立了复合小鼠模型。动物被分为五组:对照组(正常和模型组)和实验组(低、中、高剂量ZG处理组)。我们使用多种方法评估肠黏膜屏障,包括监测体重和粪便变化、评估小鼠回肠的病理损伤和超微结构、分析紧密连接(TJ)相关蛋白和基因的表达水平、确认TLR4/NF-κB信号通路以及检查肠道菌群结构。

结果

在小鼠中,抗生素和LPS的双重诱导导致体重减轻、粪便异常、回盲部黏膜结构破坏、肠屏障通透性增加以及微生物群结构紊乱。ZG恢复了体重,减轻了腹泻症状和病理损伤,并维持了肠上皮细胞(IECs)的结构完整性。此外,ZG通过上调TJ相关蛋白(ZO-1、闭合蛋白、Claudin-1和JAM-A)并下调肌球蛋白轻链激酶(MLCK)来降低肠黏膜通透性,从而修复抗生素和LPS双重诱导引起的肠黏膜屏障损伤。此外,ZG抑制了TLR4/NF-κB信号通路,显示出抗炎特性并保持屏障完整性。此外,ZG恢复了肠道微生物群的多样性和丰富度,表现为香农指数和观测特征指数增加,辛普森指数降低。ZG还调节了有益人类肠道细菌(、、、、、和)和有害细菌(和)的相对丰度,修复了抗生素和LPS联合给药引起的损伤。

结论

ZG减轻了抗生素和LPS双重诱导引起的肠屏障损伤,并保护了小鼠的肠屏障功能。

https://cdn.ncbi.nlm.nih.gov/pmc/blobs/fc2f/11157515/a0270a983e54/fmicb-15-1407091-g014.jpg
https://cdn.ncbi.nlm.nih.gov/pmc/blobs/fc2f/11157515/b6825397159d/fmicb-15-1407091-g001.jpg
https://cdn.ncbi.nlm.nih.gov/pmc/blobs/fc2f/11157515/773b46b19668/fmicb-15-1407091-g002.jpg
https://cdn.ncbi.nlm.nih.gov/pmc/blobs/fc2f/11157515/07fcc9ab869a/fmicb-15-1407091-g003.jpg
https://cdn.ncbi.nlm.nih.gov/pmc/blobs/fc2f/11157515/a9c82d2b8fe8/fmicb-15-1407091-g004.jpg
https://cdn.ncbi.nlm.nih.gov/pmc/blobs/fc2f/11157515/c722ba93e27e/fmicb-15-1407091-g005.jpg
https://cdn.ncbi.nlm.nih.gov/pmc/blobs/fc2f/11157515/2ca7096603f3/fmicb-15-1407091-g006.jpg
https://cdn.ncbi.nlm.nih.gov/pmc/blobs/fc2f/11157515/af29ea07f42b/fmicb-15-1407091-g007.jpg
https://cdn.ncbi.nlm.nih.gov/pmc/blobs/fc2f/11157515/26801a73234a/fmicb-15-1407091-g008.jpg
https://cdn.ncbi.nlm.nih.gov/pmc/blobs/fc2f/11157515/cb923dc7d972/fmicb-15-1407091-g009.jpg
https://cdn.ncbi.nlm.nih.gov/pmc/blobs/fc2f/11157515/e84b866a5182/fmicb-15-1407091-g010.jpg
https://cdn.ncbi.nlm.nih.gov/pmc/blobs/fc2f/11157515/20acfda680b8/fmicb-15-1407091-g011.jpg
https://cdn.ncbi.nlm.nih.gov/pmc/blobs/fc2f/11157515/f4d445ccca05/fmicb-15-1407091-g012.jpg
https://cdn.ncbi.nlm.nih.gov/pmc/blobs/fc2f/11157515/2be545a9ef9d/fmicb-15-1407091-g013.jpg
https://cdn.ncbi.nlm.nih.gov/pmc/blobs/fc2f/11157515/a0270a983e54/fmicb-15-1407091-g014.jpg
https://cdn.ncbi.nlm.nih.gov/pmc/blobs/fc2f/11157515/b6825397159d/fmicb-15-1407091-g001.jpg
https://cdn.ncbi.nlm.nih.gov/pmc/blobs/fc2f/11157515/773b46b19668/fmicb-15-1407091-g002.jpg
https://cdn.ncbi.nlm.nih.gov/pmc/blobs/fc2f/11157515/07fcc9ab869a/fmicb-15-1407091-g003.jpg
https://cdn.ncbi.nlm.nih.gov/pmc/blobs/fc2f/11157515/a9c82d2b8fe8/fmicb-15-1407091-g004.jpg
https://cdn.ncbi.nlm.nih.gov/pmc/blobs/fc2f/11157515/c722ba93e27e/fmicb-15-1407091-g005.jpg
https://cdn.ncbi.nlm.nih.gov/pmc/blobs/fc2f/11157515/2ca7096603f3/fmicb-15-1407091-g006.jpg
https://cdn.ncbi.nlm.nih.gov/pmc/blobs/fc2f/11157515/af29ea07f42b/fmicb-15-1407091-g007.jpg
https://cdn.ncbi.nlm.nih.gov/pmc/blobs/fc2f/11157515/26801a73234a/fmicb-15-1407091-g008.jpg
https://cdn.ncbi.nlm.nih.gov/pmc/blobs/fc2f/11157515/cb923dc7d972/fmicb-15-1407091-g009.jpg
https://cdn.ncbi.nlm.nih.gov/pmc/blobs/fc2f/11157515/e84b866a5182/fmicb-15-1407091-g010.jpg
https://cdn.ncbi.nlm.nih.gov/pmc/blobs/fc2f/11157515/20acfda680b8/fmicb-15-1407091-g011.jpg
https://cdn.ncbi.nlm.nih.gov/pmc/blobs/fc2f/11157515/f4d445ccca05/fmicb-15-1407091-g012.jpg
https://cdn.ncbi.nlm.nih.gov/pmc/blobs/fc2f/11157515/2be545a9ef9d/fmicb-15-1407091-g013.jpg
https://cdn.ncbi.nlm.nih.gov/pmc/blobs/fc2f/11157515/a0270a983e54/fmicb-15-1407091-g014.jpg

相似文献

1
Protective effect of zinc gluconate on intestinal mucosal barrier injury in antibiotics and LPS-induced mice.葡萄糖酸锌对抗生素和脂多糖诱导的小鼠肠黏膜屏障损伤的保护作用
Front Microbiol. 2024 May 23;15:1407091. doi: 10.3389/fmicb.2024.1407091. eCollection 2024.
2
Ganluyin ameliorates DSS-induced ulcerative colitis by inhibiting the enteric-origin LPS/TLR4/NF-κB pathway.甘露饮通过抑制肠源性 LPS/TLR4/NF-κB 通路改善 DSS 诱导的溃疡性结肠炎。
J Ethnopharmacol. 2022 May 10;289:115001. doi: 10.1016/j.jep.2022.115001. Epub 2022 Jan 24.
3
Isoquercitrin alleviates lipopolysaccharide-induced intestinal mucosal barrier damage in mice by regulating TLR4/MyD88/NF-κB signaling pathway and intestinal flora.异槲皮苷通过调控 TLR4/MyD88/NF-κB 信号通路和肠道菌群缓解脂多糖诱导的小鼠肠道黏膜屏障损伤。
Food Funct. 2024 Jan 2;15(1):295-309. doi: 10.1039/d3fo03319h.
4
Jinzhi protects lipopolysaccharide-treated mice against mortality by repairing intestinal mucosal barrier damage and intestinal microecology.金枝芪修复肠黏膜屏障损伤及肠道微生态,保护内毒素处理小鼠免于死亡。
Biomed Pharmacother. 2020 Mar;123:109749. doi: 10.1016/j.biopha.2019.109749. Epub 2019 Dec 14.
5
Glucagon-like peptide 2 attenuates intestinal mucosal barrier injury through the MLCK/pMLC signaling pathway in a piglet model.胰高血糖素样肽 2 通过肌球蛋白轻链激酶/磷酸化肌球蛋白轻链信号通路减轻仔猪模型的肠黏膜屏障损伤。
J Cell Physiol. 2021 Apr;236(4):3015-3032. doi: 10.1002/jcp.30068. Epub 2020 Sep 22.
6
Kaempferol Alleviates Murine Experimental Colitis by Restoring Gut Microbiota and Inhibiting the LPS-TLR4-NF-κB Axis.山奈酚通过恢复肠道微生物群和抑制 LPS-TLR4-NF-κB 轴缓解小鼠实验性结肠炎。
Front Immunol. 2021 Jul 22;12:679897. doi: 10.3389/fimmu.2021.679897. eCollection 2021.
7
Tetrastigma hemsleyanum Diels et Gilg ameliorates lipopolysaccharide induced sepsis via repairing the intestinal mucosal barrier.海巴戟天通过修复肠道黏膜屏障改善脂多糖诱导的脓毒症。
Biomed Pharmacother. 2022 Apr;148:112741. doi: 10.1016/j.biopha.2022.112741. Epub 2022 Feb 24.
8
Baicalin methyl ester prevents the LPS - induced mice intestinal barrier damage in vivo and in vitro via P65/TNF-α/MLCK/ZO-1 signal pathway.黄芩素甲酯通过 P65/TNF-α/MLCK/ZO-1 信号通路预防 LPS 诱导的体内和体外肠屏障损伤。
Biomed Pharmacother. 2024 Nov;180:117417. doi: 10.1016/j.biopha.2024.117417. Epub 2024 Sep 18.
9
[Role of high mobility group box 1 in intestinal mucosal barrier injury in rat with sepsis induced by endotoxin].[高迁移率族蛋白B1在内毒素诱导的脓毒症大鼠肠黏膜屏障损伤中的作用]
Zhonghua Wei Zhong Bing Ji Jiu Yi Xue. 2020 Jul;32(7):803-807. doi: 10.3760/cma.j.cn121430-20200109-00126.
10
Effects of Si-Miao-Yong-An decoction on myocardial I/R rats by regulating gut microbiota to inhibit LPS-induced TLR4/NF-κB signaling pathway.四妙勇安汤通过调控肠道菌群抑制 LPS 诱导的 TLR4/NF-κB 信号通路对心肌缺血再灌注损伤大鼠的作用。
BMC Complement Med Ther. 2023 Jun 2;23(1):180. doi: 10.1186/s12906-023-04013-9.

引用本文的文献

1
Effect of maternal diet on gut bacteria and autism spectrum disorder in offspring.母体饮食对后代肠道细菌及自闭症谱系障碍的影响。
Front Cell Neurosci. 2025 Aug 6;19:1623576. doi: 10.3389/fncel.2025.1623576. eCollection 2025.
2
Quinazolinone Derivative MR2938 Protects DSS-Induced Barrier Dysfunction in Mice Through Regulating Gut Microbiota.喹唑啉酮衍生物MR2938通过调节肠道微生物群保护小鼠免受右旋葡聚糖硫酸钠诱导的屏障功能障碍。
Pharmaceuticals (Basel). 2025 Jan 17;18(1):123. doi: 10.3390/ph18010123.
3
Elucidation of the mechanism of berberine against gastric mucosa injury in a rat model with chronic atrophic gastritis based on a combined strategy of multi-omics and molecular biology.

本文引用的文献

1
Determination of the median lethal dose of zinc gluconate in mice and safety evaluation.葡萄糖酸锌对小鼠的半数致死量测定及安全性评价
BMC Pharmacol Toxicol. 2024 Feb 5;25(1):15. doi: 10.1186/s40360-024-00736-8.
2
Engineered baicalein-decorated zinc phosphates for synergistic alleviation of inflammatory bowel disease by repairing the mucosal barrier and relieving oxidative stress.载黄芩素修饰的磷酸锌纳米粒通过修复黏膜屏障和缓解氧化应激协同缓解炎症性肠病。
Biomater Sci. 2023 Nov 21;11(23):7678-7691. doi: 10.1039/d3bm01284k.
3
Fecal microbiota transplantation from HUC-MSC-treated mice alleviates acute lung injury in mice through anti-inflammation and gut microbiota modulation.
基于多组学和分子生物学联合策略阐明小檗碱对慢性萎缩性胃炎大鼠模型胃黏膜损伤的作用机制
Front Pharmacol. 2025 Jan 6;15:1499753. doi: 10.3389/fphar.2024.1499753. eCollection 2024.
4
Dietary astragalin confers protection against lipopolysaccharide-induced intestinal mucosal barrier damage through mitigating inflammation and modulating intestinal microbiota.膳食黄芪苷通过减轻炎症和调节肠道微生物群,对脂多糖诱导的肠黏膜屏障损伤具有保护作用。
Front Nutr. 2024 Oct 2;11:1481203. doi: 10.3389/fnut.2024.1481203. eCollection 2024.
5
Apolipoprotein A-I: Potential Protection Against Intestinal Injury Induced by Dietary Lipid.载脂蛋白A-I:对膳食脂质诱导的肠道损伤的潜在保护作用。
J Inflamm Res. 2024 Aug 28;17:5711-5721. doi: 10.2147/JIR.S468842. eCollection 2024.
来自人脐带间充质干细胞治疗小鼠的粪便微生物群移植通过抗炎和调节肠道微生物群减轻小鼠急性肺损伤。
Front Microbiol. 2023 Sep 28;14:1243102. doi: 10.3389/fmicb.2023.1243102. eCollection 2023.
4
Aryl hydrocarbon receptor utilises cellular zinc signals to maintain the gut epithelial barrier.芳烃受体利用细胞内锌信号来维持肠道上皮屏障。
Nat Commun. 2023 Sep 5;14(1):5431. doi: 10.1038/s41467-023-41168-y.
5
Zinc-Rutin Particles Ameliorate DSS-Induced Acute and Chronic Colitis via Anti-inflammatory and Antioxidant Protection of the Intestinal Epithelial Barrier.锌-芦丁颗粒通过抗炎和抗氧化保护肠上皮屏障改善 DSS 诱导的急性和慢性结肠炎。
J Agric Food Chem. 2023 Aug 30;71(34):12715-12729. doi: 10.1021/acs.jafc.3c03195. Epub 2023 Aug 15.
6
Zonula Occludens Proteins Signaling in Inflammation and Tumorigenesis.紧密连接蛋白在炎症和肿瘤发生中的信号传导
Int J Biol Sci. 2023 Jul 24;19(12):3804-3815. doi: 10.7150/ijbs.85765. eCollection 2023.
7
Salidroside alleviates dextran sulfate sodium-induced colitis in mice by modulating the gut microbiota.红景天苷通过调节肠道微生物群减轻葡聚糖硫酸钠诱导的小鼠结肠炎。
Food Funct. 2023 Aug 14;14(16):7506-7519. doi: 10.1039/d3fo01929b.
8
Arsenic exposure induces small intestinal toxicity in mice by barrier damage and inflammation response via activating RhoA/ROCK and TLR4/Myd88/NF-κB signaling pathways.砷暴露通过激活 RhoA/ROCK 和 TLR4/Myd88/NF-κB 信号通路诱导小鼠小肠屏障损伤和炎症反应,从而导致小肠毒性。
Toxicol Lett. 2023 Aug 1;384:44-51. doi: 10.1016/j.toxlet.2023.07.007. Epub 2023 Jul 11.
9
Effects of zinc oxide and condensed tannins on the growth performance and intestinal health of weaned piglets in ETEC-challenged environment.氧化锌和缩合单宁对受产肠毒素大肠杆菌挑战环境下断奶仔猪生长性能和肠道健康的影响。
Front Microbiol. 2023 Apr 27;14:1181519. doi: 10.3389/fmicb.2023.1181519. eCollection 2023.
10
Research Note: Junctional adhesion molecule A is expressed in epithelial cells of the crypt and villi whereas junctional adhesion molecule 2 is expressed in vascular cells.研究札记:连接黏附分子 A 表达于隐窝和绒毛的上皮细胞,而连接黏附分子 2 则表达于血管细胞。
Poult Sci. 2023 Jul;102(7):102693. doi: 10.1016/j.psj.2023.102693. Epub 2023 Apr 5.