School of Life Sciences, Gwangju Institute of Science and Technology (GIST), Gwangju, Republic of Korea.
National Research Center for Sexual Medicine and Department of Urolog, Inha University School of Medicine, Incheon, Republic of Korea.
Elife. 2024 Jun 10;12:RP88942. doi: 10.7554/eLife.88942.
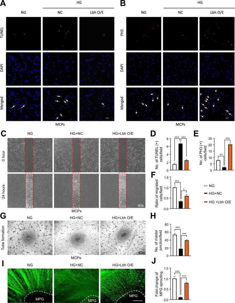
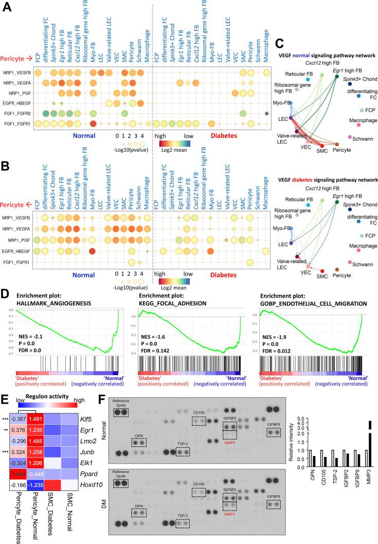
Erectile dysfunction (ED) affects a significant proportion of men aged 40-70 and is caused by cavernous tissue dysfunction. Presently, the most common treatment for ED is phosphodiesterase 5 inhibitors; however, this is less effective in patients with severe vascular disease such as diabetic ED. Therefore, there is a need for development of new treatment, which requires a better understanding of the cavernous microenvironment and cell-cell communications under diabetic condition. Pericytes are vital in penile erection; however, their dysfunction due to diabetes remains unclear. In this study, we performed single-cell RNA sequencing to understand the cellular landscape of cavernous tissues and cell type-specific transcriptional changes in diabetic ED. We found a decreased expression of genes associated with collagen or extracellular matrix organization and angiogenesis in diabetic fibroblasts, chondrocytes, myofibroblasts, valve-related lymphatic endothelial cells, and pericytes. Moreover, the newly identified pericyte-specific marker, Limb Bud-Heart (Lbh) in mouse and human cavernous tissues, clearly distinguishing pericytes from smooth muscle cells. Cell-cell interaction analysis revealed that pericytes are involved in angiogenesis, adhesion, and migration by communicating with other cell types in the corpus cavernosum; however, these interactions were highly reduced under diabetic conditions. Lbh expression is low in diabetic pericytes, and overexpression of LBH prevents erectile function by regulating neurovascular regeneration. Furthermore, the LBH-interacting proteins (Crystallin Alpha B and Vimentin) were identified in mouse cavernous pericytes through LC-MS/MS analysis, indicating that their interactions were critical for maintaining pericyte function. Thus, our study reveals novel targets and insights into the pathogenesis of ED in patients with diabetes.
勃起功能障碍(ED)影响了相当一部分 40-70 岁的男性,其病因是海绵体组织功能障碍。目前,ED 最常见的治疗方法是磷酸二酯酶 5 抑制剂;然而,对于患有严重血管疾病(如糖尿病性 ED)的患者,这种方法的效果较差。因此,需要开发新的治疗方法,这需要更好地了解糖尿病条件下的海绵体微环境和细胞-细胞通讯。周细胞在阴茎勃起中至关重要;然而,它们因糖尿病而出现的功能障碍仍不清楚。在这项研究中,我们进行了单细胞 RNA 测序,以了解海绵体组织的细胞景观以及糖尿病 ED 中的细胞类型特异性转录变化。我们发现,糖尿病成纤维细胞、软骨细胞、肌成纤维细胞、瓣膜相关淋巴管内皮细胞和周细胞中与胶原或细胞外基质组织和血管生成相关的基因表达减少。此外,我们在小鼠和人海绵体组织中发现了新的周细胞特异性标志物 Limb Bud-Heart(Lbh),它可以清晰地区分周细胞和平滑肌细胞。细胞-细胞相互作用分析表明,周细胞通过与海绵体中的其他细胞类型进行交流参与血管生成、黏附和迁移;然而,在糖尿病条件下,这些相互作用大大减少。糖尿病周细胞中的 Lbh 表达水平较低,过表达 LBH 通过调节神经血管再生来防止勃起功能。此外,通过 LC-MS/MS 分析鉴定了在小鼠海绵体周细胞中与 LBH 相互作用的蛋白质(结晶蛋白 Alpha B 和波形蛋白),表明它们的相互作用对于维持周细胞功能至关重要。因此,我们的研究揭示了糖尿病患者 ED 发病机制的新靶点和新见解。