Suppr超能文献

Wnt-Ror-Dvl 信号通路和肌营养不良蛋白复合物在秀丽隐杆线虫肌肉中组织平面极化的膜隔室。

Wnt-Ror-Dvl signalling and the dystrophin complex organize planar-polarized membrane compartments in C. elegans muscles.

机构信息

Université Claude Bernard Lyon 1, CNRS UMR 5284, INSERM U1314, MeLiS, Lyon, 69008, France.

Institut de Biologie de l'Ecole Normale Supérieure (IBENS), Ecole Normale Supérieure, CNRS, INSERM, Université Paris Sciences et Lettres Research University, Paris, 75005, France.

出版信息

Nat Commun. 2024 Jun 10;15(1):4935. doi: 10.1038/s41467-024-49154-8.

Abstract

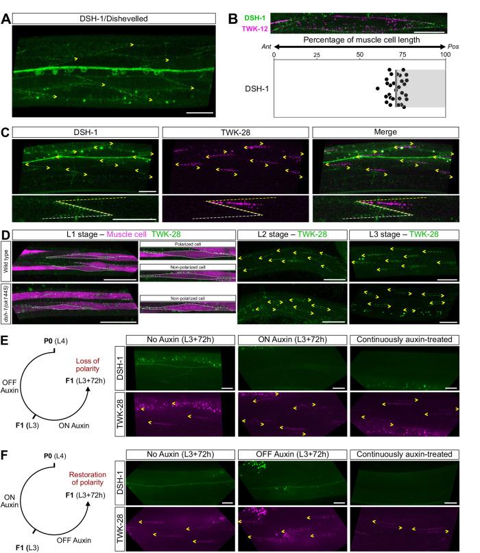
Cell polarity mechanisms allow the formation of specialized membrane domains with unique protein compositions, signalling properties, and functional characteristics. By analyzing the localization of potassium channels and proteins belonging to the dystrophin-associated protein complex, we reveal the existence of distinct planar-polarized membrane compartments at the surface of C. elegans muscle cells. We find that muscle polarity is controlled by a non-canonical Wnt signalling cascade involving the ligand EGL-20/Wnt, the receptor CAM-1/Ror, and the intracellular effector DSH-1/Dishevelled. Interestingly, classical planar cell polarity proteins are not required for this process. Using time-resolved protein degradation, we demonstrate that -while it is essentially in place by the end of embryogenesis- muscle polarity is a dynamic state, requiring continued presence of DSH-1 throughout post-embryonic life. Our results reveal the unsuspected complexity of the C. elegans muscle membrane and establish a genetically tractable model system to study cellular polarity and membrane compartmentalization in vivo.

摘要

细胞极性机制允许形成具有独特蛋白质组成、信号特性和功能特征的特化膜域。通过分析钾通道和属于营养不良蛋白相关蛋白复合物的蛋白质的定位,我们揭示了在秀丽隐杆线虫肌肉细胞表面存在独特的平面极化膜隔室。我们发现肌肉极性受非经典 Wnt 信号级联控制,该级联涉及配体 EGL-20/Wnt、受体 CAM-1/Ror 和细胞内效应物 DSH-1/Dishevelled。有趣的是,该过程不需要经典的平面细胞极性蛋白。通过时间分辨蛋白降解实验,我们证明尽管在胚胎发育结束时肌肉极性已基本建立,但它是一种动态状态,需要 DSH-1 在胚胎后生命期持续存在。我们的结果揭示了秀丽隐杆线虫肌肉膜的出人意料的复杂性,并建立了一个可遗传操作的模型系统,用于在体内研究细胞极性和膜区室化。

https://cdn.ncbi.nlm.nih.gov/pmc/blobs/cf4b/11164867/c7e8a49c747c/41467_2024_49154_Fig1_HTML.jpg

文献AI研究员

20分钟写一篇综述,助力文献阅读效率提升50倍。

立即体验

用中文搜PubMed

大模型驱动的PubMed中文搜索引擎

马上搜索

文档翻译

学术文献翻译模型,支持多种主流文档格式。

立即体验