Department of Pediatrics, Division of Rheumatology, Washington University School of Medicine, St. Louis, MO, USA.
Department of Pediatrics, Division of Hematology and Oncology, Washington University School of Medicine, St. Louis, MO, USA.
J Exp Med. 2024 Aug 5;221(8). doi: 10.1084/jem.20232091. Epub 2024 Jun 11.
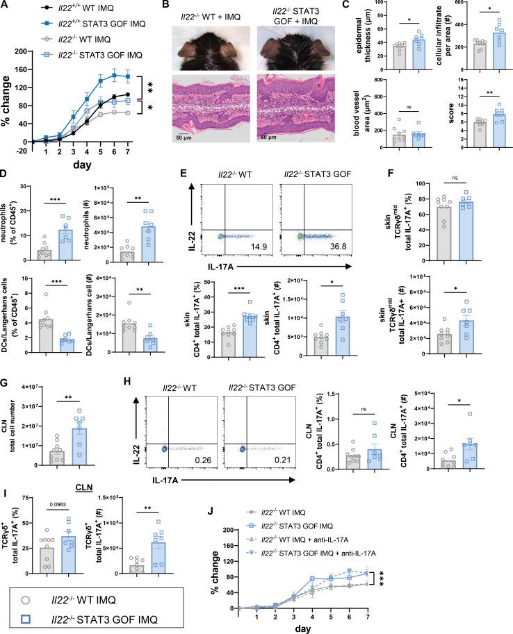
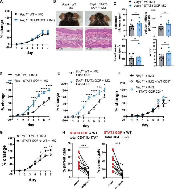
Germline gain-of-function (GOF) variants in STAT3 cause an inborn error of immunity associated with early-onset poly-autoimmunity and immune dysregulation. To study tissue-specific immune dysregulation, we used a mouse model carrying a missense variant (p.G421R) that causes human disease. We observed spontaneous and imiquimod (IMQ)-induced skin inflammation associated with cell-intrinsic local Th17 responses in STAT3 GOF mice. CD4+ T cells were sufficient to drive skin inflammation and showed increased Il22 expression in expanded clones. Certain aspects of disease, including increased epidermal thickness, also required the presence of STAT3 GOF in epithelial cells. Treatment with a JAK inhibitor improved skin disease without affecting local Th17 recruitment and cytokine production. These findings collectively support the involvement of Th17 responses in the development of organ-specific immune dysregulation in STAT3 GOF and suggest that the presence of STAT3 GOF in tissues is important for disease and can be targeted with JAK inhibition.
STAT3 胚系获得性功能(GOF)变异导致与早发性多自身免疫和免疫失调相关的先天性免疫缺陷。为了研究组织特异性免疫失调,我们使用携带导致人类疾病的错义变异(p.G421R)的小鼠模型。我们观察到 STAT3 GOF 小鼠自发和咪喹莫特(IMQ)诱导的皮肤炎症,伴有细胞内固有局部 Th17 反应。CD4+T 细胞足以驱动皮肤炎症,并在扩增的克隆中显示出 Il22 表达增加。疾病的某些方面,包括表皮厚度增加,也需要上皮细胞中存在 STAT3 GOF。用 JAK 抑制剂治疗可改善皮肤疾病,而不影响局部 Th17 募集和细胞因子产生。这些发现共同支持 Th17 反应在 STAT3 GOF 中导致器官特异性免疫失调的发展,并表明 STAT3 GOF 在组织中的存在对于疾病很重要,可以用 JAK 抑制来靶向。