• 文献检索
  • 文档翻译
  • 深度研究
  • 学术资讯
  • Suppr Zotero 插件Zotero 插件
  • 邀请有礼
  • 套餐&价格
  • 历史记录
应用&插件
Suppr Zotero 插件Zotero 插件浏览器插件Mac 客户端Windows 客户端微信小程序
定价
高级版会员购买积分包购买API积分包
服务
文献检索文档翻译深度研究API 文档MCP 服务
关于我们
关于 Suppr公司介绍联系我们用户协议隐私条款
关注我们

Suppr 超能文献

核心技术专利:CN118964589B侵权必究
粤ICP备2023148730 号-1Suppr @ 2026

文献检索

告别复杂PubMed语法,用中文像聊天一样搜索,搜遍4000万医学文献。AI智能推荐,让科研检索更轻松。

立即免费搜索

文件翻译

保留排版,准确专业,支持PDF/Word/PPT等文件格式,支持 12+语言互译。

免费翻译文档

深度研究

AI帮你快速写综述,25分钟生成高质量综述,智能提取关键信息,辅助科研写作。

立即免费体验

一种新型STAT3“意义未明变异体”的功能验证确定了一例新的STAT3功能获得性综合征病例,并揭示了广泛的免疫细胞缺陷。

Functional validation of a novel STAT3 'variant of unknown significance' identifies a new case of STAT3 GOF syndrome and reveals broad immune cell defects.

作者信息

Mackie Joseph, Suan Daniel, McNaughton Peter, Haerynck Filomeen, O'Sullivan Michael, Guerin Antoine, Ma Cindy S, Tangye Stuart G

机构信息

Garvan Institute of Medical Research, Darlinghurst, NSW, Australia.

School of Clinical Medicine, Faculty of Medicine and Health, UNSW Sydney, Kensington, NSW, Australia.

出版信息

Clin Exp Immunol. 2025 Jan 21;219(1). doi: 10.1093/cei/uxaf005.

DOI:10.1093/cei/uxaf005
PMID:39836489
原文链接:https://pmc.ncbi.nlm.nih.gov/articles/PMC11791529/
Abstract

INTRODUCTION

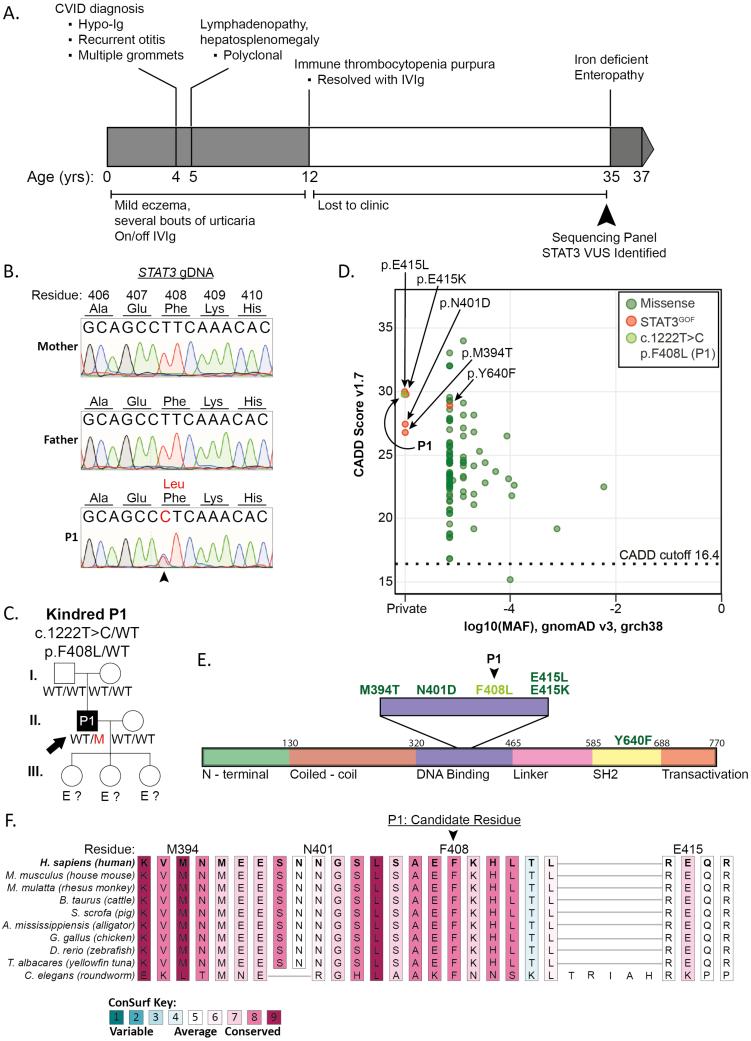
Signal transducer and activator of transcription 3 (STAT3) orchestrates crucial immune responses through its pleiotropic functions as a transcription factor. Patients with germline monoallelic dominant negative or hypermorphic STAT3 variants, who present with immunodeficiency and/or immune dysregulation, have revealed the importance of balanced STAT3 signaling in lymphocyte differentiation and function, and immune homeostasis. Here, we report a novel missense variant of unknown significance in the DNA-binding domain of STAT3 in a patient who experienced hypogammaglobulinemia, lymphadenopathy, hepatosplenomegaly, immune thrombocytopenia, eczema, and enteropathy over a 35-year period.

METHODS

In vitro demonstration of prolonged STAT3 activation due to delayed dephosphorylation, and enhanced transcriptional activity, confirmed this to be a novel pathogenic STAT3 gain-of-function variant. Peripheral blood lymphocytes from this patient, and patients with confirmed STAT3 Gain-of-function Syndrome, were collected to investigate mechanisms of disease pathogenesis.

RESULTS

B cell dysregulation was evidenced by a loss of class-switched memory B cells and a significantly expanded CD19hiCD21lo B cell population, likely influenced by a skewed CXCR3+ TFH population. Interestingly, unlike STAT3 dominant negative variants, cytokine secretion by activated peripheral blood STAT3 GOF CD4+ T cells and frequencies of Treg cells were intact, suggesting CD4+ T cell dysregulation likely occurs at sites of disease rather than the periphery.

CONCLUSION

This study provides an in-depth case study in confirming a STAT3 gain-of-function variant and identifies lymphocyte dysregulation in the peripheral blood of patients with STAT3 gain-of-function syndrome. Identifying cellular biomarkers of disease provides a flow cytometric-based screen to guide validation of additional novel STAT3 gain-of-function variants as well as provide insights into putative mechanisms of disease pathogenesis.

摘要

引言

信号转导与转录激活因子3(STAT3)作为一种转录因子,通过其多效性功能协调关键的免疫反应。患有种系单等位基因显性负性或超形态STAT3变异的患者表现出免疫缺陷和/或免疫失调,这揭示了平衡的STAT3信号在淋巴细胞分化和功能以及免疫稳态中的重要性。在此,我们报告了一名患者的STAT3 DNA结合域中一个意义不明的新型错义变异,该患者在35年的时间里出现了低丙种球蛋白血症、淋巴结病、肝脾肿大、免疫性血小板减少、湿疹和肠病。

方法

体外实验证明,由于去磷酸化延迟导致STAT3激活延长以及转录活性增强,证实这是一种新型的致病性STAT3功能获得性变异。收集该患者以及确诊为STAT3功能获得性综合征患者的外周血淋巴细胞,以研究疾病发病机制。

结果

类别转换记忆B细胞的缺失和显著扩大的CD19hiCD21lo B细胞群体证明了B细胞失调,这可能受CXCR3+滤泡辅助性T细胞群体失衡的影响。有趣的是,与STAT3显性负性变异不同,活化的外周血STAT3功能获得性CD4+ T细胞分泌的细胞因子以及调节性T细胞的频率是完整的,这表明CD4+ T细胞失调可能发生在疾病部位而非外周。

结论

本研究提供了一个深入的病例研究,以确认STAT3功能获得性变异,并确定STAT3功能获得性综合征患者外周血中的淋巴细胞失调。识别疾病的细胞生物标志物提供了一种基于流式细胞术的筛查方法,以指导对其他新型STAT3功能获得性变异的验证,并深入了解疾病发病机制的推定机制。

https://cdn.ncbi.nlm.nih.gov/pmc/blobs/eaf8/11791529/b14e881fc684/uxaf005_fig6.jpg
https://cdn.ncbi.nlm.nih.gov/pmc/blobs/eaf8/11791529/4d3ee52e9bca/uxaf005_fig7.jpg
https://cdn.ncbi.nlm.nih.gov/pmc/blobs/eaf8/11791529/53f57eb1ddd4/uxaf005_fig1.jpg
https://cdn.ncbi.nlm.nih.gov/pmc/blobs/eaf8/11791529/bda3250ca52b/uxaf005_fig2.jpg
https://cdn.ncbi.nlm.nih.gov/pmc/blobs/eaf8/11791529/08de183fd882/uxaf005_fig3.jpg
https://cdn.ncbi.nlm.nih.gov/pmc/blobs/eaf8/11791529/8d9dcf254047/uxaf005_fig4.jpg
https://cdn.ncbi.nlm.nih.gov/pmc/blobs/eaf8/11791529/7509ae750e45/uxaf005_fig5.jpg
https://cdn.ncbi.nlm.nih.gov/pmc/blobs/eaf8/11791529/b14e881fc684/uxaf005_fig6.jpg
https://cdn.ncbi.nlm.nih.gov/pmc/blobs/eaf8/11791529/4d3ee52e9bca/uxaf005_fig7.jpg
https://cdn.ncbi.nlm.nih.gov/pmc/blobs/eaf8/11791529/53f57eb1ddd4/uxaf005_fig1.jpg
https://cdn.ncbi.nlm.nih.gov/pmc/blobs/eaf8/11791529/bda3250ca52b/uxaf005_fig2.jpg
https://cdn.ncbi.nlm.nih.gov/pmc/blobs/eaf8/11791529/08de183fd882/uxaf005_fig3.jpg
https://cdn.ncbi.nlm.nih.gov/pmc/blobs/eaf8/11791529/8d9dcf254047/uxaf005_fig4.jpg
https://cdn.ncbi.nlm.nih.gov/pmc/blobs/eaf8/11791529/7509ae750e45/uxaf005_fig5.jpg
https://cdn.ncbi.nlm.nih.gov/pmc/blobs/eaf8/11791529/b14e881fc684/uxaf005_fig6.jpg

相似文献

1
Functional validation of a novel STAT3 'variant of unknown significance' identifies a new case of STAT3 GOF syndrome and reveals broad immune cell defects.一种新型STAT3“意义未明变异体”的功能验证确定了一例新的STAT3功能获得性综合征病例,并揭示了广泛的免疫细胞缺陷。
Clin Exp Immunol. 2025 Jan 21;219(1). doi: 10.1093/cei/uxaf005.
2
Monogenic early-onset lymphoproliferation and autoimmunity: Natural history of STAT3 gain-of-function syndrome.单基因早发型淋巴增生和自身免疫:STAT3 功能获得性综合征的自然病史。
J Allergy Clin Immunol. 2023 Apr;151(4):1081-1095. doi: 10.1016/j.jaci.2022.09.002. Epub 2022 Oct 11.
3
A human STAT3 gain-of-function variant confers T cell dysregulation without predominant Treg dysfunction in mice.人类 STAT3 获得性功能变异赋予小鼠 T 细胞失调而无明显 Treg 功能障碍。
JCI Insight. 2022 Nov 8;7(21):e162695. doi: 10.1172/jci.insight.162695.
4
Novel STAT-3 gain-of-function variant with hypogammaglobulinemia and recurrent infection phenotype.新型 STAT-3 获得性功能变异与低丙种球蛋白血症和反复感染表型。
Clin Exp Immunol. 2021 Sep;205(3):354-362. doi: 10.1111/cei.13625. Epub 2021 Jun 24.
5
Case Report: Signal Transducer and Activator of Transcription 3 Gain-of-Function and Spectrin Deficiency: A Life-Threatening Case of Severe Hemolytic Anemia.病例报告:转录激活因子 3 获得性功能与血影蛋白缺陷:严重溶血性贫血的致死性病例。
Front Immunol. 2021 Jan 15;11:620046. doi: 10.3389/fimmu.2020.620046. eCollection 2020.
6
The human Stat1 gain-of-function T385M mutation causes expansion of activated T-follicular helper/T-helper 1-like CD4 T cells and sex-biased autoimmunity in specific pathogen-free mice.人类 Stat1 功能获得性 T385M 突变导致激活的滤泡辅助性 T 细胞/T 辅助 1 样 CD4 T 细胞扩增,并在无特定病原体小鼠中导致性别偏向性自身免疫。
Front Immunol. 2023 May 19;14:1183273. doi: 10.3389/fimmu.2023.1183273. eCollection 2023.
7
A novel gain-of-function STAT3 variant in infantile-onset diabetes associated with multiorgan autoimmunity.一种新的功能性获得 STAT3 变异与婴儿期发病糖尿病相关联,伴多器官自身免疫。
Mol Genet Genomic Med. 2024 Feb;12(2):e2407. doi: 10.1002/mgg3.2407.
8
Signal Transducer and Activator of Transcription 3 Control of Human T and B Cell Responses.转录激活因子 3 对人类 T 和 B 细胞反应的控制。
Front Immunol. 2018 Feb 7;9:168. doi: 10.3389/fimmu.2018.00168. eCollection 2018.
9
[Clinical and immunological analysis of the patient with autoimmunity due to germline STAT3 gain-of-function mutation].[因种系 STAT3 功能获得性突变导致自身免疫的患者的临床和免疫学分析]
Zhonghua Er Ke Za Zhi. 2017 Jan 2;55(1):30-36. doi: 10.3760/cma.j.issn.0578-1310.2017.01.006.
10
A human STAT3 gain-of-function variant drives local Th17 dysregulation and skin inflammation in mice.人类 STAT3 功能获得性变异可导致小鼠局部 Th17 失调和皮肤炎症。
J Exp Med. 2024 Aug 5;221(8). doi: 10.1084/jem.20232091. Epub 2024 Jun 11.

引用本文的文献

1
The gut-immune axis in primary immune thrombocytopenia (ITP): a paradigm shifts in treatment approaches.原发性免疫性血小板减少症(ITP)中的肠道-免疫轴:治疗方法的范式转变
Front Immunol. 2025 Jun 12;16:1595977. doi: 10.3389/fimmu.2025.1595977. eCollection 2025.
2
T follicular helper cells in primary immune regulatory disorders.原发性免疫调节紊乱中的滤泡辅助性T细胞
J Allergy Clin Immunol. 2025 Jun 17. doi: 10.1016/j.jaci.2025.06.005.

本文引用的文献

1
A human STAT3 gain-of-function variant drives local Th17 dysregulation and skin inflammation in mice.人类 STAT3 功能获得性变异可导致小鼠局部 Th17 失调和皮肤炎症。
J Exp Med. 2024 Aug 5;221(8). doi: 10.1084/jem.20232091. Epub 2024 Jun 11.
2
Inborn errors of immunity illuminate mechanisms of human immunology and pave the road to precision medicine.遗传性免疫缺陷揭示了人类免疫学机制,并为精准医学铺平了道路。
Immunol Rev. 2024 Mar;322(1):5-14. doi: 10.1111/imr.13311. Epub 2024 Feb 2.
3
Autosomal Dominant STAT6 Gain of Function Causes Severe Atopy Associated with Lymphoma.
常染色体显性 STAT6 功能获得性突变导致严重特应性皮炎伴发淋巴瘤。
J Clin Immunol. 2023 Oct;43(7):1611-1622. doi: 10.1007/s10875-023-01530-7. Epub 2023 Jun 14.
4
Dynamic chromatin accessibility licenses STAT5- and STAT6-dependent innate-like function of T9 cells to promote allergic inflammation.动态染色质可及性赋予 T9 细胞依赖 STAT5 和 STAT6 的固有样功能,以促进过敏炎症。
Nat Immunol. 2023 Jun;24(6):1036-1048. doi: 10.1038/s41590-023-01501-5. Epub 2023 Apr 27.
5
Inborn Errors of Immunity: A Role for Functional Testing and Flow Cytometry in Aiding Clinical Diagnosis.先天性免疫缺陷:功能检测和流式细胞术在辅助临床诊断中的作用。
J Allergy Clin Immunol Pract. 2023 Jun;11(6):1579-1591. doi: 10.1016/j.jaip.2023.03.049. Epub 2023 Apr 11.
6
T-betCD21 B cells: the need to unify our understanding of a distinct B cell population in health and disease.T-bet+CD21− B 细胞:在健康和疾病中统一认识这一独特 B 细胞群体的必要性。
Curr Opin Immunol. 2023 Jun;82:102300. doi: 10.1016/j.coi.2023.102300. Epub 2023 Mar 15.
7
The ups and downs of STAT3 function: too much, too little and human immune dysregulation.STAT3 功能的起伏:太多、太少和人类免疫失调。
Clin Exp Immunol. 2023 Apr 25;212(2):107-116. doi: 10.1093/cei/uxad007.
8
STAT3 gain-of-function mutations connect leukemia with autoimmune disease by pathological NKG2D CD8 T cell dysregulation and accumulation.信号转导与转录激活因子3(STAT3)功能获得性突变通过病理性自然杀伤细胞2D(NKG2D)阳性CD8 T细胞失调和蓄积,将白血病与自身免疫性疾病联系起来。
Immunity. 2022 Dec 13;55(12):2386-2404.e8. doi: 10.1016/j.immuni.2022.11.001. Epub 2022 Nov 28.
9
Monogenic early-onset lymphoproliferation and autoimmunity: Natural history of STAT3 gain-of-function syndrome.单基因早发型淋巴增生和自身免疫:STAT3 功能获得性综合征的自然病史。
J Allergy Clin Immunol. 2023 Apr;151(4):1081-1095. doi: 10.1016/j.jaci.2022.09.002. Epub 2022 Oct 11.
10
A human STAT3 gain-of-function variant confers T cell dysregulation without predominant Treg dysfunction in mice.人类 STAT3 获得性功能变异赋予小鼠 T 细胞失调而无明显 Treg 功能障碍。
JCI Insight. 2022 Nov 8;7(21):e162695. doi: 10.1172/jci.insight.162695.