Kamal Khaled Y, Othman Mariam Atef, Kim Joo-Hyun, Lawler John M
Redox Biology & Cell Signaling Laboratory, Department of Health and Kinesiology, Graduate Faculty of Nutrition, Texas A&M University, College Station, TX, USA.
Department of Nutrition, Texas A&M University, College Station, TX, USA.
NPJ Microgravity. 2024 Jun 11;10(1):62. doi: 10.1038/s41526-023-00320-0.
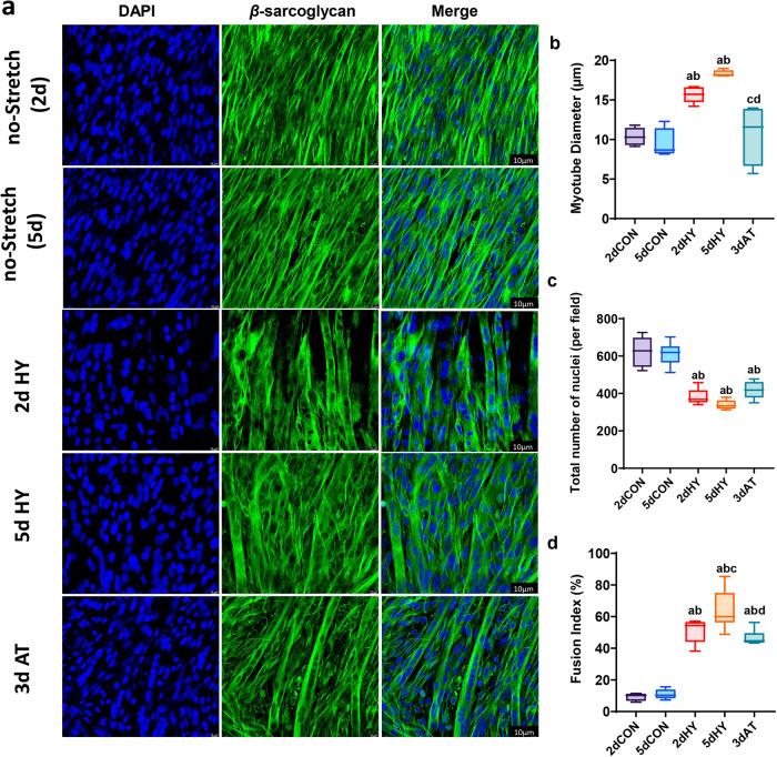
Skeletal muscles overcome terrestrial, gravitational loading by producing tensile forces that produce movement through joint rotation. Conversely, the microgravity of spaceflight reduces tensile loads in working skeletal muscles, causing an adaptive muscle atrophy. Unfortunately, the design of stable, physiological bioreactors to model skeletal muscle tensile loading during spaceflight experiments remains challenging. Here, we tested a bioreactor that uses initiation and cessation of cyclic, tensile strain to induce hypertrophy and atrophy, respectively, in murine lineage (C2C12) skeletal muscle myotubes. Uniaxial cyclic stretch of myotubes was conducted using a StrexCell® (STB-1400) stepper motor system (0.75 Hz, 12% strain, 60 min day^-1). Myotube groups were assigned as follows: (a) quiescent over 2- or (b) 5-day (no stretch), (c) experienced 2-days (2dHY) or (d) 5-days (5dHY) of cyclic stretch, or (e) 2-days of cyclic stretch followed by a 3-day cessation of stretch (3dAT). Using ß-sarcoglycan as a sarcolemmal marker, mean myotube diameter increased significantly following 2dAT (51%) and 5dAT (94%) vs. matched controls. The hypertrophic, anabolic markers talin and Akt phosphorylation (Thr308) were elevated with 2dHY but not in 3dAT myotubes. Inflammatory, catabolic markers IL-1ß, IL6, and NF-kappaB p65 subunit were significantly higher in the 3dAT group vs. all other groups. The ratio of phosphorylated FoxO3a/total FoxO3a was significantly lower in 3dAT than in the 2dHY group, consistent with elevated catabolic signaling during unloading. In summary, we demonstrated proof-of-concept for a spaceflight research bioreactor, using uniaxial cyclic stretch to produce myotube hypertrophy with increased tensile loading, and myotube atrophy with subsequent cessation of stretch.
骨骼肌通过产生张力来克服地面重力负荷,这种张力通过关节旋转产生运动。相反,太空飞行的微重力会降低工作中的骨骼肌的拉伸负荷,导致适应性肌肉萎缩。不幸的是,设计稳定的、模拟太空飞行实验中骨骼肌拉伸负荷的生理生物反应器仍然具有挑战性。在这里,我们测试了一种生物反应器,它利用周期性拉伸应变的开始和停止,分别在小鼠谱系(C2C12)骨骼肌肌管中诱导肥大和萎缩。使用StrexCell®(STB - 1400)步进电机系统对肌管进行单轴循环拉伸(0.75Hz,12%应变,每天60分钟)。肌管组分配如下:(a)静止2天或(b)5天(无拉伸),(c)经历2天(2dHY)或(d)5天(5dHY)的循环拉伸,或(e)2天循环拉伸后接着3天停止拉伸(3dAT)。使用β - 肌聚糖作为肌膜标记物,与匹配的对照组相比,2dAT(51%)和5dAT(94%)后平均肌管直径显著增加。2dHY时,肥大、合成代谢标记物踝蛋白和Akt磷酸化(Thr308)升高,但3dAT肌管中未升高。炎症、分解代谢标记物IL - 1β、IL6和NF - κB p65亚基在3dAT组中显著高于所有其他组。3dAT组中磷酸化FoxO3a/总FoxO3a的比值显著低于2dHY组,这与卸载过程中分解代谢信号升高一致。总之,我们展示了一种太空飞行研究生物反应器的概念验证,即通过单轴循环拉伸在增加拉伸负荷时产生肌管肥大,在随后停止拉伸时产生肌管萎缩。