Suppr超能文献

太空飞行改变了衰老和潜在脆弱生物标志物。

Aging and putative frailty biomarkers are altered by spaceflight.

机构信息

Intitute of Basic Medical Sciences, University of Oslo, Oslo, Norway.

Department of Agricultural and Biological Engineering, Purdue University, West Lafayette, IN, 47907, USA.

出版信息

Sci Rep. 2024 Jun 11;14(1):13098. doi: 10.1038/s41598-024-57948-5.

Abstract

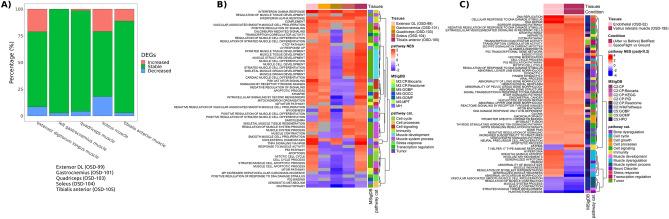
Human space exploration poses inherent risks to astronauts' health, leading to molecular changes that can significantly impact their well-being. These alterations encompass genomic instability, mitochondrial dysfunction, increased inflammation, homeostatic dysregulation, and various epigenomic changes. Remarkably, these changes bear similarities to those observed during the aging process on Earth. However, our understanding of the connection between these molecular shifts and disease development in space remains limited. Frailty syndrome, a clinical syndrome associated with biological aging, has not been comprehensively investigated during spaceflight. To bridge this knowledge gap, we leveraged murine data obtained from NASA's GeneLab, along with astronaut data gathered from the JAXA and Inspiration4 missions. Our objective was to assess the presence of biological markers and pathways related to frailty, aging, and sarcopenia within the spaceflight context. Through our analysis, we identified notable changes in gene expression patterns that may be indicative of the development of a frailty-like condition during space missions. These findings suggest that the parallels between spaceflight and the aging process may extend to encompass frailty as well. Consequently, further investigations exploring the utility of a frailty index in monitoring astronaut health appear to be warranted.

摘要

人类太空探索对宇航员的健康构成固有风险,导致分子变化,这些变化可能对他们的健康产生重大影响。这些改变包括基因组不稳定、线粒体功能障碍、炎症增加、体内平衡失调和各种表观遗传变化。值得注意的是,这些变化与地球上观察到的衰老过程中的变化相似。然而,我们对这些分子变化与太空中疾病发展之间的联系的理解仍然有限。脆弱综合征是一种与生物衰老相关的临床综合征,在太空飞行中尚未得到全面研究。为了弥补这一知识空白,我们利用了 NASA 的 GeneLab 获得的鼠类数据,以及从 JAXA 和 Inspiration4 任务中收集的宇航员数据。我们的目标是评估与脆弱、衰老和肌肉减少症相关的生物标志物和途径在太空飞行环境中的存在情况。通过分析,我们发现了基因表达模式的显著变化,这些变化可能表明在太空任务中出现了类似于脆弱的情况。这些发现表明,太空飞行和衰老过程之间的相似之处可能延伸到包括脆弱。因此,进一步探索使用脆弱指数监测宇航员健康的效用似乎是合理的。

https://cdn.ncbi.nlm.nih.gov/pmc/blobs/f9d3/11166946/e9ad5e0a7663/41598_2024_57948_Fig1_HTML.jpg

文献AI研究员

20分钟写一篇综述,助力文献阅读效率提升50倍。

立即体验

用中文搜PubMed

大模型驱动的PubMed中文搜索引擎

马上搜索

文档翻译

学术文献翻译模型,支持多种主流文档格式。

立即体验