Suppr超能文献

高糖诱导成骨细胞的 miRNA-seq 分析为糖尿病性骨质疏松症的发病机制提供了新的见解。

miRNA-seq analysis of high glucose induced osteoblasts provides insight into the mechanism underlying diabetic osteoporosis.

机构信息

The First Affilffiliated Hospital of Zhejiang Chinese Medical University (Zhejiang Provincial Hospital of Chinese Medicine), Institute of Orthopeadics and Traumatology, Hangzhou, China.

School of Pharmaceutical Sciences, Zhejiang Chinese Medical University, Hangzhou, China.

出版信息

Sci Rep. 2024 Jun 11;14(1):13441. doi: 10.1038/s41598-024-64391-z.

Abstract

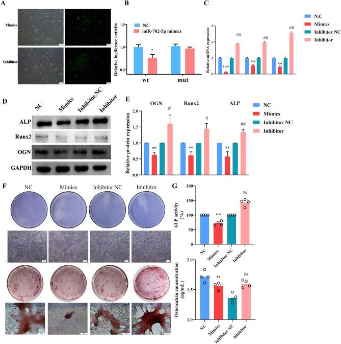
The present study aims to explore the etiology of Diabetic osteoporosis (DOP), a chronic complication associated with diabetes mellitus. Specifically, the research seeks to identify potential miRNA biomarkers of DOP and investigated role in regulating osteoblasts. To achieve this, an animal model of DOP was established through the administration of a high-sugar and high-fat diet, and then injection of streptozotocin. Bone microarchitecture and histopathology analysis were analyzed. Rat calvarial osteoblasts (ROBs) were stimulated with high glucose (HG). MiRNA profiles of the stimulated osteoblasts were compared to control osteoblasts using sequencing. Proliferation and mineralization abilities were assessed using MTT assay, alkaline phosphatase, and alizarin red staining. Expression levels of OGN, Runx2, and ALP were determined through qRT-PCR and Western blot. MiRNA-sequencing results revealed increased miRNA-702-5p levels. Luciferase reporter gene was utilized to study the correlation between miR-702-5p and OGN. High glucose impaired cell proliferation and mineralization in vitro by inhibiting OGN, Runx2, and ALP expressions. Interference with miR-702-5p decreased OGN, Runx2, and ALP levels, which were restored by OGN overexpression. Additionally, downregulation of OGN and Runx2 in DOP rat femurs was confirmed. Therefore, the miRNA-702-5p/OGN/Runx2 signaling axis may play a role in DOP, and could be diagnostic biomarker and therapeutic target for not only DOP but also other forms of osteoporosis.

摘要

本研究旨在探讨糖尿病性骨质疏松症(DOP)的病因,这是一种与糖尿病有关的慢性并发症。具体而言,研究旨在确定 DOP 的潜在 miRNA 生物标志物,并研究其在调节成骨细胞中的作用。为了实现这一目标,通过给予高糖高脂肪饮食和链脲佐菌素注射建立了 DOP 的动物模型。对骨微观结构和组织病理学进行了分析。用高葡萄糖(HG)刺激大鼠颅盖骨成骨细胞(ROBs)。通过测序比较刺激成骨细胞与对照成骨细胞的 miRNA 图谱。通过 MTT 测定、碱性磷酸酶和茜素红染色评估增殖和矿化能力。通过 qRT-PCR 和 Western blot 测定 OGN、Runx2 和 ALP 的表达水平。miRNA 测序结果显示 miRNA-702-5p 水平升高。利用荧光素酶报告基因研究 miR-702-5p 与 OGN 之间的相关性。高葡萄糖通过抑制 OGN、Runx2 和 ALP 的表达,体外抑制细胞增殖和矿化。干扰 miR-702-5p 降低了 OGN、Runx2 和 ALP 水平,而过表达 OGN 则恢复了这些水平。此外,还证实了 DOP 大鼠股骨中 OGN 和 Runx2 的下调。因此,miRNA-702-5p/OGN/Runx2 信号通路可能在 DOP 中发挥作用,不仅可以作为 DOP 的诊断生物标志物和治疗靶点,也可以作为其他形式骨质疏松症的诊断生物标志物和治疗靶点。

https://cdn.ncbi.nlm.nih.gov/pmc/blobs/5ceb/11166950/3538ece57343/41598_2024_64391_Fig1_HTML.jpg

文献AI研究员

20分钟写一篇综述,助力文献阅读效率提升50倍。

立即体验

用中文搜PubMed

大模型驱动的PubMed中文搜索引擎

马上搜索

文档翻译

学术文献翻译模型,支持多种主流文档格式。

立即体验