Suppr超能文献

采用高脂饮食和低剂量链脲佐菌素治疗诱导的糖尿病大鼠表现出肠道微生物群失调和骨质疏松性骨病理。

Diabetic Rats Induced Using a High-Fat Diet and Low-Dose Streptozotocin Treatment Exhibit Gut Microbiota Dysbiosis and Osteoporotic Bone Pathologies.

作者信息

Huang Kuo-Chin, Chuang Po-Yao, Yang Tien-Yu, Tsai Yao-Hung, Li Yen-Yao, Chang Shun-Fu

机构信息

School of Medicine, Chang Gung University College of Medicine, Taoyuan City 33302, Taiwan.

Department of Orthopaedic Surgery, Chiayi Chang Gung Memorial Hospital, Chiayi City 61363, Taiwan.

出版信息

Nutrients. 2024 Apr 19;16(8):1220. doi: 10.3390/nu16081220.

Abstract

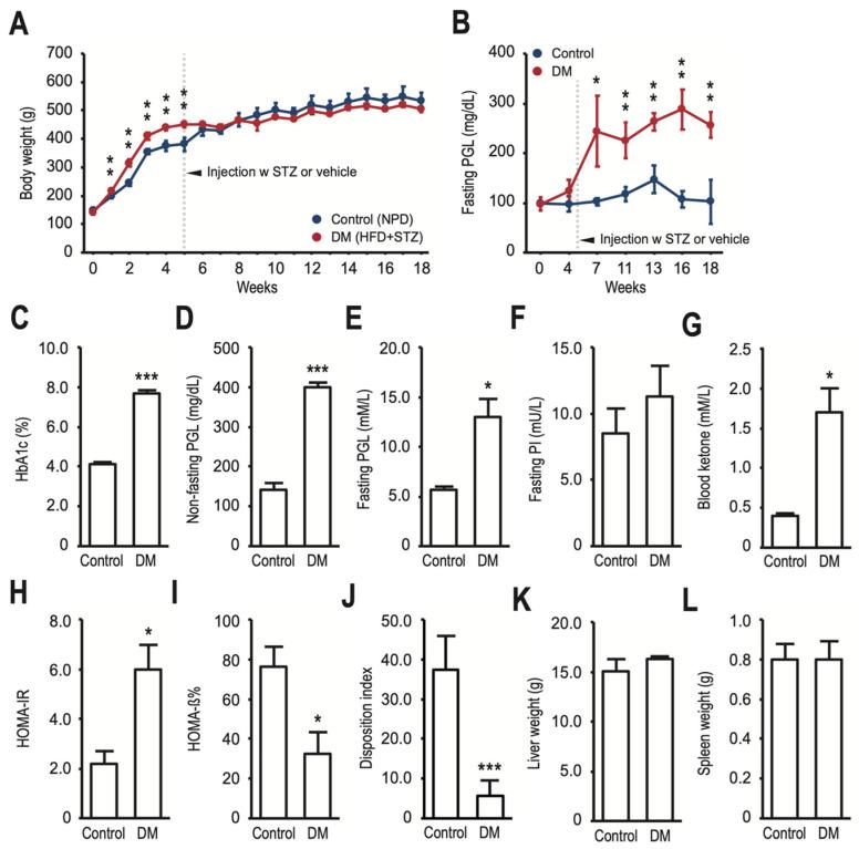
Type 2 diabetes mellitus (T2DM) presents a challenge for individuals today, affecting their health and life quality. Besides its known complications, T2DM has been found to contribute to bone/mineral abnormalities, thereby increasing the vulnerability to bone fragility/fractures. However, there is still a need for appropriate diagnostic approaches and targeted medications to address T2DM-associated bone diseases. This study aims to investigate the relationship between changes in gut microbiota, T2DM, and osteoporosis. To explore this, a T2DM rat model was induced by combining a high-fat diet and low-dose streptozotocin treatment. Our findings reveal that T2DM rats have lower bone mass and reduced levels of bone turnover markers compared to control rats. We also observe significant alterations in gut microbiota in T2DM rats, characterized by a higher relative abundance of Firmicutes (F) and Proteobacteria (P), but a lower relative abundance of Bacteroidetes (B) at the phylum level. Further analysis indicates a correlation between the F/B ratio and bone turnover levels, as well as between the B/P ratio and HbA1c levels. Additionally, at the genus level, we observe an inverse correlation in the relative abundance of . These findings show promise for the development of new strategies to diagnose and treat T2DM-associated bone diseases.

摘要

2型糖尿病(T2DM)如今给个人带来了挑战,影响着他们的健康和生活质量。除了已知的并发症外,人们还发现T2DM会导致骨骼/矿物质异常,从而增加骨骼脆弱/骨折的易感性。然而,仍需要合适的诊断方法和靶向药物来治疗与T2DM相关的骨病。本研究旨在探讨肠道微生物群变化、T2DM和骨质疏松症之间的关系。为了探究这一点,通过高脂饮食和低剂量链脲佐菌素治疗诱导建立了T2DM大鼠模型。我们的研究结果显示,与对照大鼠相比,T2DM大鼠的骨量较低,骨转换标志物水平降低。我们还观察到T2DM大鼠肠道微生物群有显著变化,在门水平上,其特征是厚壁菌门(F)和变形菌门(P)的相对丰度较高,而拟杆菌门(B)的相对丰度较低。进一步分析表明,F/B比值与骨转换水平之间以及B/P比值与糖化血红蛋白(HbA1c)水平之间存在相关性。此外,在属水平上,我们观察到……的相对丰度呈负相关。这些研究结果为开发诊断和治疗与T2DM相关骨病的新策略带来了希望。

https://cdn.ncbi.nlm.nih.gov/pmc/blobs/cf1c/11054352/fd881b6ea36c/nutrients-16-01220-g001.jpg

文献AI研究员

20分钟写一篇综述,助力文献阅读效率提升50倍。

立即体验

用中文搜PubMed

大模型驱动的PubMed中文搜索引擎

马上搜索

文档翻译

学术文献翻译模型,支持多种主流文档格式。

立即体验