Suppr超能文献

基于中国病例对照研究的顺铂诱导肾毒性的 LASSO 预测模型的建立与验证

Development and validation of a LASSO prediction model for cisplatin induced nephrotoxicity: a case-control study in China.

机构信息

Department of Blood Transfusion, Chengdu Second People's Hospital, Chengdu, China.

Department of Nephrology, Sichuan Provincial People's Hospital, University of Electronic Science and Technology of China, Chengdu, 610072, China.

出版信息

BMC Nephrol. 2024 Jun 11;25(1):194. doi: 10.1186/s12882-024-03623-w.

Abstract

BACKGROUND

Early identification of high-risk individuals with cisplatin-induced nephrotoxicity (CIN) is crucial for avoiding CIN and improving prognosis. In this study, we developed and validated a CIN prediction model based on general clinical data, laboratory indications, and genetic features of lung cancer patients before chemotherapy.

METHODS

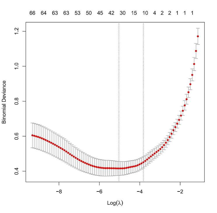
We retrospectively included 696 lung cancer patients using platinum chemotherapy regimens from June 2019 to June 2021 as the traing set to construct a predictive model using Absolute shrinkage and selection operator (LASSO) regression, cross validation, and Akaike's information criterion (AIC) to select important variables. We prospectively selected 283 independent lung cancer patients from July 2021 to December 2022 as the test set to evaluate the model's performance.

RESULTS

The prediction model showed good discrimination and calibration, with AUCs of 0.9217 and 0.8288, sensitivity of 79.89% and 45.07%, specificity of 94.48% and 94.81%, in the training and test sets respectively. Clinical decision curve analysis suggested that the model has value for clinical use when the risk threshold ranges between 0.1 and 0.9. Precision-Recall (PR) curve shown in recall interval from 0.5 to 0.75: precision gradually declines with increasing Recall, up to 0.9.

CONCLUSIONS

Predictive models based on laboratory and demographic variables can serve as a beneficial complementary tool for identifying high-risk populations with CIN.

摘要

背景

早期识别顺铂诱导的肾毒性(CIN)的高危个体对于避免 CIN 和改善预后至关重要。本研究旨在建立并验证一个基于肺癌患者化疗前一般临床数据、实验室指标和遗传特征的 CIN 预测模型。

方法

我们回顾性纳入了 2019 年 6 月至 2021 年 6 月期间使用铂类化疗方案的 696 例肺癌患者作为训练集,采用绝对收缩和选择算子(LASSO)回归、交叉验证和赤池信息量准则(AIC)选择重要变量来构建预测模型。我们前瞻性地选择了 2021 年 7 月至 2022 年 12 月期间的 283 例独立肺癌患者作为测试集,以评估模型的性能。

结果

该预测模型在训练集和测试集中的 AUC 分别为 0.9217 和 0.8288,敏感度分别为 79.89%和 45.07%,特异性分别为 94.48%和 94.81%,具有良好的区分度和校准度。临床决策曲线分析表明,当风险阈值在 0.1 到 0.9 之间时,该模型具有临床应用价值。在召回间隔为 0.5 到 0.75 的精确-召回(PR)曲线中:随着召回率的增加,精度逐渐下降,最高可达 0.9。

结论

基于实验室和人口统计学变量的预测模型可以作为识别 CIN 高危人群的有益补充工具。

https://cdn.ncbi.nlm.nih.gov/pmc/blobs/9d65/11167850/544fe168a2ae/12882_2024_3623_Fig1_HTML.jpg

文献AI研究员

20分钟写一篇综述,助力文献阅读效率提升50倍。

立即体验

用中文搜PubMed

大模型驱动的PubMed中文搜索引擎

马上搜索

文档翻译

学术文献翻译模型,支持多种主流文档格式。

立即体验