• 文献检索
  • 文档翻译
  • 深度研究
  • 学术资讯
  • Suppr Zotero 插件Zotero 插件
  • 邀请有礼
  • 套餐&价格
  • 历史记录
应用&插件
Suppr Zotero 插件Zotero 插件浏览器插件Mac 客户端Windows 客户端微信小程序
定价
高级版会员购买积分包购买API积分包
服务
文献检索文档翻译深度研究API 文档MCP 服务
关于我们
关于 Suppr公司介绍联系我们用户协议隐私条款
关注我们

Suppr 超能文献

核心技术专利:CN118964589B侵权必究
粤ICP备2023148730 号-1Suppr @ 2026

文献检索

告别复杂PubMed语法,用中文像聊天一样搜索,搜遍4000万医学文献。AI智能推荐,让科研检索更轻松。

立即免费搜索

文件翻译

保留排版,准确专业,支持PDF/Word/PPT等文件格式,支持 12+语言互译。

免费翻译文档

深度研究

AI帮你快速写综述,25分钟生成高质量综述,智能提取关键信息,辅助科研写作。

立即免费体验

功能获得性人类UNC93B1变体导致系统性红斑狼疮和冻疮样狼疮。

Gain-of-function human UNC93B1 variants cause systemic lupus erythematosus and chilblain lupus.

作者信息

David Clémence, Arango-Franco Carlos A, Badonyi Mihaly, Fouchet Julien, Rice Gillian I, Didry-Barca Blaise, Maisonneuve Lucie, Seabra Luis, Kechiche Robin, Masson Cécile, Cobat Aurélie, Abel Laurent, Talouarn Estelle, Béziat Vivien, Deswarte Caroline, Livingstone Katie, Paul Carle, Malik Gulshan, Ross Alison, Adam Jane, Walsh Jo, Kumar Sathish, Bonnet Damien, Bodemer Christine, Bader-Meunier Brigitte, Marsh Joseph A, Casanova Jean-Laurent, Crow Yanick J, Manoury Bénédicte, Frémond Marie-Louise, Bohlen Jonathan, Lepelley Alice

机构信息

Laboratory of Neurogenetics and Neuroinflammation, Imagine Institute, INSERM UMR1163, Paris, France.

Laboratory of Human Genetics of Infectious Diseases, INSERM UMR1163, Necker Hospital for Sick Children, Paris, France.

出版信息

J Exp Med. 2024 Aug 5;221(8). doi: 10.1084/jem.20232066. Epub 2024 Jun 13.

DOI:10.1084/jem.20232066
PMID:38869500
原文链接:https://pmc.ncbi.nlm.nih.gov/articles/PMC11176256/
Abstract

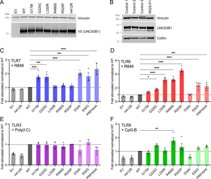
UNC93B1 is a transmembrane domain protein mediating the signaling of endosomal Toll-like receptors (TLRs). We report five families harboring rare missense substitutions (I317M, G325C, L330R, R466S, and R525P) in UNC93B1 causing systemic lupus erythematosus (SLE) or chilblain lupus (CBL) as either autosomal dominant or autosomal recessive traits. As for a D34A mutation causing murine lupus, we recorded a gain of TLR7 and, to a lesser extent, TLR8 activity with the I317M (in vitro) and G325C (in vitro and ex vivo) variants in the context of SLE. Contrastingly, in three families segregating CBL, the L330R, R466S, and R525P variants were isomorphic with respect to TLR7 activity in vitro and, for R525P, ex vivo. Rather, these variants demonstrated a gain of TLR8 activity. We observed enhanced interaction of the G325C, L330R, and R466S variants with TLR8, but not the R525P substitution, indicating different disease mechanisms. Overall, these observations suggest that UNC93B1 mutations cause monogenic SLE or CBL due to differentially enhanced TLR7 and TLR8 signaling.

摘要

UNC93B1是一种跨膜结构域蛋白,介导内体Toll样受体(TLR)的信号传导。我们报告了五个家族,其UNC93B1中存在罕见的错义替代(I317M、G325C、L330R、R466S和R525P),导致系统性红斑狼疮(SLE)或冻疮样狼疮(CBL),呈现常染色体显性或常染色体隐性遗传特征。至于导致小鼠狼疮的D34A突变,在SLE背景下,我们记录到I317M(体外)和G325C(体外和体内)变体使TLR7活性增强,TLR8活性也有一定程度增强。相反,在三个分离出CBL的家族中,L330R、R466S和R525P变体在体外对TLR7活性是同构的,对于R525P变体在体内也是如此。相反,这些变体表现出TLR8活性增强。我们观察到G325C、L330R和R466S变体与TLR8的相互作用增强,但R525P替代没有,这表明存在不同的疾病机制。总体而言,这些观察结果表明,UNC93B1突变由于TLR7和TLR8信号传导的差异增强而导致单基因SLE或CBL。

https://cdn.ncbi.nlm.nih.gov/pmc/blobs/3683/11176256/a6e406e2d5ba/JEM_20232066_FigS3.jpg
https://cdn.ncbi.nlm.nih.gov/pmc/blobs/3683/11176256/ebaafd78190d/JEM_20232066_Fig1.jpg
https://cdn.ncbi.nlm.nih.gov/pmc/blobs/3683/11176256/e362496eb84f/JEM_20232066_Fig2.jpg
https://cdn.ncbi.nlm.nih.gov/pmc/blobs/3683/11176256/0409262358f9/JEM_20232066_FigS1.jpg
https://cdn.ncbi.nlm.nih.gov/pmc/blobs/3683/11176256/e1d81b7e58b6/JEM_20232066_Fig3.jpg
https://cdn.ncbi.nlm.nih.gov/pmc/blobs/3683/11176256/a6590ff44666/JEM_20232066_FigS2.jpg
https://cdn.ncbi.nlm.nih.gov/pmc/blobs/3683/11176256/5870550fa39f/JEM_20232066_Fig4.jpg
https://cdn.ncbi.nlm.nih.gov/pmc/blobs/3683/11176256/a6e406e2d5ba/JEM_20232066_FigS3.jpg
https://cdn.ncbi.nlm.nih.gov/pmc/blobs/3683/11176256/ebaafd78190d/JEM_20232066_Fig1.jpg
https://cdn.ncbi.nlm.nih.gov/pmc/blobs/3683/11176256/e362496eb84f/JEM_20232066_Fig2.jpg
https://cdn.ncbi.nlm.nih.gov/pmc/blobs/3683/11176256/0409262358f9/JEM_20232066_FigS1.jpg
https://cdn.ncbi.nlm.nih.gov/pmc/blobs/3683/11176256/e1d81b7e58b6/JEM_20232066_Fig3.jpg
https://cdn.ncbi.nlm.nih.gov/pmc/blobs/3683/11176256/a6590ff44666/JEM_20232066_FigS2.jpg
https://cdn.ncbi.nlm.nih.gov/pmc/blobs/3683/11176256/5870550fa39f/JEM_20232066_Fig4.jpg
https://cdn.ncbi.nlm.nih.gov/pmc/blobs/3683/11176256/a6e406e2d5ba/JEM_20232066_FigS3.jpg

相似文献

1
Gain-of-function human UNC93B1 variants cause systemic lupus erythematosus and chilblain lupus.功能获得性人类UNC93B1变体导致系统性红斑狼疮和冻疮样狼疮。
J Exp Med. 2024 Aug 5;221(8). doi: 10.1084/jem.20232066. Epub 2024 Jun 13.
2
Human and Murine Toll-like Receptor-Driven Disease in Systemic Lupus Erythematosus.人类和鼠类 Toll 样受体驱动的系统性红斑狼疮疾病。
Int J Mol Sci. 2024 May 14;25(10):5351. doi: 10.3390/ijms25105351.
3
A Missense Variant Affecting the C-Terminal Tail of UNC93B1 in Dogs with Exfoliative Cutaneous Lupus Erythematosus (ECLE).UNC93B1 蛋白 C 末端尾部错义变异导致犬类红斑狼疮样表皮松解症(ECLE)。
Genes (Basel). 2020 Feb 3;11(2):159. doi: 10.3390/genes11020159.
4
UNCovering new causes of monogenic systemic lupus erythematosus.揭开单基因系统性红斑狼疮新病因。
Immunol Cell Biol. 2024 Sep;102(8):651-654. doi: 10.1111/imcb.12807. Epub 2024 Jul 9.
5
UNC93B1 variants underlie TLR7-dependent autoimmunity.UNC93B1 变体是 TLR7 依赖性自身免疫的基础。
Sci Immunol. 2024 Feb 23;9(92):eadi9769. doi: 10.1126/sciimmunol.adi9769.
6
Genetic variants in UNC93B1 predispose to childhood-onset systemic lupus erythematosus.UNC93B1 基因变异易导致儿童发病的全身性红斑狼疮。
Nat Immunol. 2024 Jun;25(6):969-980. doi: 10.1038/s41590-024-01846-5. Epub 2024 Jun 3.
7
Variants Affecting the C-Terminal Tail of UNC93B1 Are Not a Common Risk Factor for Systemic Lupus Erythematosus.UNC93B1 羧基末端尾部变异不是系统性红斑狼疮的常见危险因素。
Genes (Basel). 2021 Aug 19;12(8):1268. doi: 10.3390/genes12081268.
8
Unc93B1 biases Toll-like receptor responses to nucleic acid in dendritic cells toward DNA- but against RNA-sensing.Unc93B1使树突状细胞中Toll样受体对核酸的反应偏向于识别DNA而非RNA。
J Exp Med. 2009 Jun 8;206(6):1339-50. doi: 10.1084/jem.20082316. Epub 2009 May 18.
9
Lupus Autoimmunity and Metabolic Parameters Are Exacerbated Upon High Fat Diet-Induced Obesity Due to TLR7 Signaling.狼疮自身免疫和代谢参数因 TLR7 信号导致高脂肪饮食诱导的肥胖而加重。
Front Immunol. 2019 Sep 4;10:2015. doi: 10.3389/fimmu.2019.02015. eCollection 2019.
10
Inhibition of miRNA associated with a disease-specific signature and secreted via extracellular vesicles of systemic lupus erythematosus patients suppresses target organ inflammation in a humanized mouse model.抑制与疾病特异性特征相关并通过系统性红斑狼疮患者细胞外囊泡分泌的 miRNA,可抑制人源化小鼠模型中的靶器官炎症。
Front Immunol. 2024 Jun 13;14:1090177. doi: 10.3389/fimmu.2023.1090177. eCollection 2023.

引用本文的文献

1
Interferons in health and disease.健康与疾病中的干扰素
Cell. 2025 Aug 21;188(17):4480-4504. doi: 10.1016/j.cell.2025.06.044.
2
Involvement of nucleic acid-sensing toll-like receptors in human diseases and their controlling mechanisms.核酸传感Toll样受体在人类疾病中的作用及其调控机制。
J Biomed Sci. 2025 Jun 10;32(1):56. doi: 10.1186/s12929-025-01151-9.
3
From Rare to Common: Genetic Insights into TLR7 Variants in a Multicentric Spanish Study on COVID-19 Severity.从罕见到常见:西班牙一项关于 COVID-19 严重程度的多中心研究中 TLR7 变体的遗传学见解

本文引用的文献

1
Genetic variants in UNC93B1 predispose to childhood-onset systemic lupus erythematosus.UNC93B1 基因变异易导致儿童发病的全身性红斑狼疮。
Nat Immunol. 2024 Jun;25(6):969-980. doi: 10.1038/s41590-024-01846-5. Epub 2024 Jun 3.
2
Interface Gain-of-Function Mutations in TLR7 Cause Systemic and Neuro-inflammatory Disease.TLR7 界面获得性功能突变导致全身和神经炎症性疾病。
J Clin Immunol. 2024 Feb 7;44(2):60. doi: 10.1007/s10875-024-01660-6.
3
UNC93B1 variants underlie TLR7-dependent autoimmunity.UNC93B1 变体是 TLR7 依赖性自身免疫的基础。
J Clin Immunol. 2025 May 27;45(1):100. doi: 10.1007/s10875-025-01892-0.
4
Insights from the 2024 pediatric rheumatology basic/translational years in review.2024年儿科风湿病基础/转化医学年度回顾见解
Pediatr Rheumatol Online J. 2025 May 23;23(1):57. doi: 10.1186/s12969-025-01102-6.
5
Trio whole exome sequencing in Chinese childhood-onset lupus reveals novel candidate genes.对中国儿童期起病的狼疮患者进行三联全外显子组测序揭示了新的候选基因。
Arthritis Rheumatol. 2025 May 19. doi: 10.1002/art.43243.
6
Enhanced TLR7-dependent production of type I interferon by pDCs underlies pandemic chilblains.浆细胞样树突状细胞(pDCs)中由Toll样受体7(TLR7)依赖性增强的I型干扰素产生是大流行冻疮的基础。
J Exp Med. 2025 Jul 7;222(7). doi: 10.1084/jem.20231467. Epub 2025 Apr 14.
7
Cytosolic nucleic acid sensing as driver of critical illness: mechanisms and advances in therapy.胞质核酸感应作为危重症的驱动因素:机制与治疗进展
Signal Transduct Target Ther. 2025 Mar 19;10(1):90. doi: 10.1038/s41392-025-02174-2.
8
The toll like receptor 7 pathway and the sex bias of systemic lupus erythematosus.Toll样受体7信号通路与系统性红斑狼疮的性别偏向性
Front Immunol. 2025 Feb 20;16:1479814. doi: 10.3389/fimmu.2025.1479814. eCollection 2025.
9
How (Ultra-)Rare Gene Variants Improve Our Understanding of More Common Autoimmune and Inflammatory Diseases.(超)罕见基因变异如何增进我们对更常见自身免疫性和炎症性疾病的理解。
ACR Open Rheumatol. 2025 Feb;7(2):e70003. doi: 10.1002/acr2.70003.
10
Rare and common single nucleotide variants in childhood-onset systemic lupus erythematosus.儿童期系统性红斑狼疮中的罕见和常见单核苷酸变异
Lupus Sci Med. 2025 Feb 11;12(1):e001436. doi: 10.1136/lupus-2024-001436.
Sci Immunol. 2024 Feb 23;9(92):eadi9769. doi: 10.1126/sciimmunol.adi9769.
4
Disrupted degradative sorting of TLR7 is associated with human lupus.TLR7 的降解分拣过程被打乱与人类狼疮有关。
Sci Immunol. 2024 Feb 23;9(92):eadi9575. doi: 10.1126/sciimmunol.adi9575.
5
Genetics of SLE: mechanistic insights from monogenic disease and disease-associated variants.SLE 的遗传学:单基因疾病和疾病相关变异的机制见解。
Nat Rev Nephrol. 2023 Sep;19(9):558-572. doi: 10.1038/s41581-023-00732-x. Epub 2023 Jul 12.
6
Updated benchmarking of variant effect predictors using deep mutational scanning.使用深度突变扫描对变异效应预测器进行更新的基准测试。
Mol Syst Biol. 2023 Aug 8;19(8):e11474. doi: 10.15252/msb.202211474. Epub 2023 Jun 13.
7
UniProt: the Universal Protein Knowledgebase in 2023.UniProt:2023 年的通用蛋白质知识库。
Nucleic Acids Res. 2023 Jan 6;51(D1):D523-D531. doi: 10.1093/nar/gkac1052.
8
Global epidemiology of systemic lupus erythematosus: a comprehensive systematic analysis and modelling study.系统性红斑狼疮的全球流行病学:全面系统分析和建模研究。
Ann Rheum Dis. 2023 Mar;82(3):351-356. doi: 10.1136/ard-2022-223035. Epub 2022 Oct 14.
9
Loss-of-function, gain-of-function and dominant-negative mutations have profoundly different effects on protein structure.失活突变、获得功能突变和显性负性突变对蛋白质结构的影响有显著的不同。
Nat Commun. 2022 Jul 6;13(1):3895. doi: 10.1038/s41467-022-31686-6.
10
Longitudinal dynamics of clonal hematopoiesis identifies gene-specific fitness effects.克隆性造血的纵向动力学确定了基因特异性的适应性影响。
Nat Med. 2022 Jul;28(7):1439-1446. doi: 10.1038/s41591-022-01883-3. Epub 2022 Jul 4.