Suppr超能文献

划分到内质网(ER)膜微区室中会影响细胞衰老过程中的自噬蛋白周转。

Partitioning into ER membrane microdomains impacts autophagic protein turnover during cellular aging.

作者信息

Prokisch Simon, Büttner Sabrina

机构信息

Department of Molecular Biosciences, The Wenner-Gren Institute, Stockholm University, 10691, Stockholm, Sweden.

出版信息

Sci Rep. 2024 Jun 13;14(1):13653. doi: 10.1038/s41598-024-64493-8.

Abstract

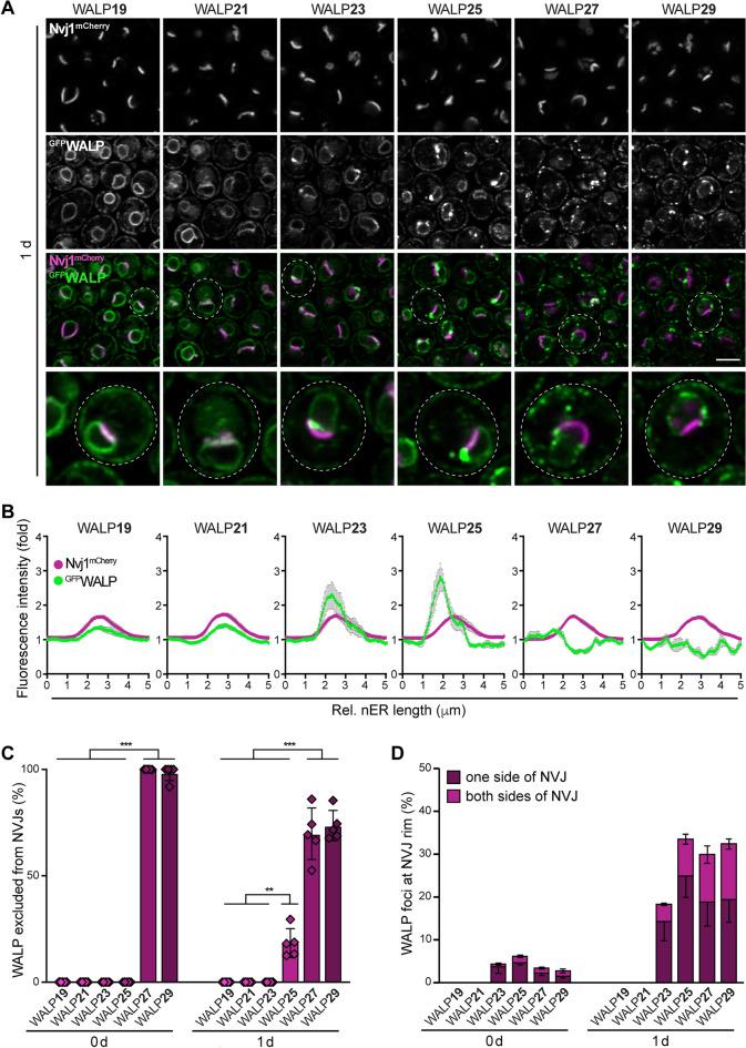
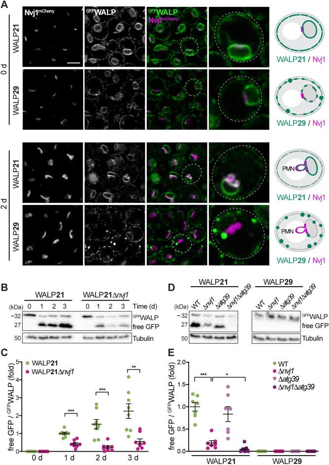
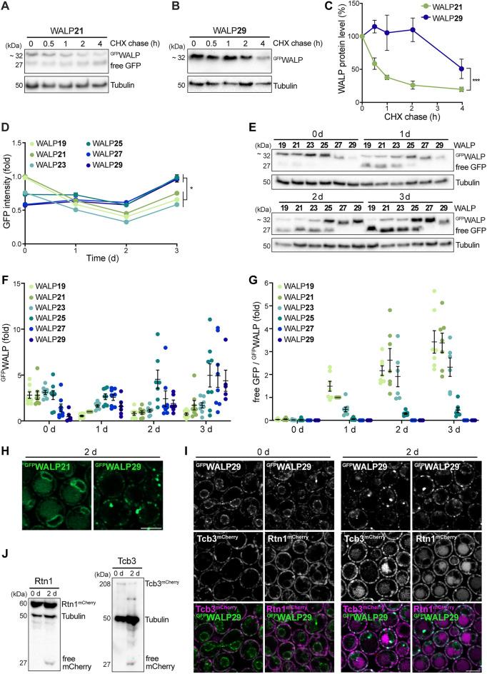
Eukaryotic membranes are compartmentalized into distinct micro- and nanodomains that rearrange dynamically in response to external and internal cues. This lateral heterogeneity of the lipid bilayer and associated clustering of distinct membrane proteins contribute to the spatial organization of numerous cellular processes. Here, we show that membrane microdomains within the endoplasmic reticulum (ER) of yeast cells are reorganized during metabolic reprogramming and aging. Using biosensors with varying transmembrane domain length to map lipid bilayer thickness, we demonstrate that in young cells, microdomains of increased thickness mainly exist within the nuclear ER, while progressing cellular age drives the formation of numerous microdomains specifically in the cortical ER. Partitioning of biosensors with long transmembrane domains into these microdomains increased protein stability and prevented autophagic removal. In contrast, reporters with short transmembrane domains progressively accumulated at the membrane contact site between the nuclear ER and the vacuole, the so-called nucleus-vacuole junction (NVJ), and were subjected to turnover via selective microautophagy occurring specifically at these sites. Reporters with long transmembrane domains were excluded from the NVJ. Our data reveal age-dependent rearrangement of the lateral organization of the ER and establish transmembrane domain length as a determinant of membrane contact site localization and autophagic degradation.

摘要

真核细胞膜被分隔成不同的微米和纳米结构域,这些结构域会根据外部和内部信号动态重新排列。脂质双层的这种横向异质性以及不同膜蛋白的相关聚集有助于众多细胞过程的空间组织。在这里,我们表明酵母细胞内质网(ER)内的膜微结构域在代谢重编程和衰老过程中会发生重组。使用具有不同跨膜结构域长度的生物传感器来绘制脂质双层厚度,我们证明在年轻细胞中,厚度增加的微结构域主要存在于核内质网中,而随着细胞年龄的增长,会驱动大量微结构域专门在皮质内质网中形成。具有长跨膜结构域的生物传感器在这些微结构域中的分配增加了蛋白质稳定性并防止自噬清除。相比之下,具有短跨膜结构域的报告基因逐渐在核内质网与液泡之间的膜接触位点,即所谓的核液泡连接(NVJ)处积累,并通过专门在这些位点发生的选择性微自噬进行周转。具有长跨膜结构域的报告基因被排除在NVJ之外。我们的数据揭示了内质网横向组织的年龄依赖性重排,并确定跨膜结构域长度是膜接触位点定位和自噬降解的决定因素。

https://cdn.ncbi.nlm.nih.gov/pmc/blobs/ddc6/11176346/17ef1991bb82/41598_2024_64493_Fig1_HTML.jpg

文献AI研究员

20分钟写一篇综述,助力文献阅读效率提升50倍。

立即体验

用中文搜PubMed

大模型驱动的PubMed中文搜索引擎

马上搜索

文档翻译

学术文献翻译模型,支持多种主流文档格式。

立即体验