• 文献检索
  • 文档翻译
  • 深度研究
  • 学术资讯
  • Suppr Zotero 插件Zotero 插件
  • 邀请有礼
  • 套餐&价格
  • 历史记录
应用&插件
Suppr Zotero 插件Zotero 插件浏览器插件Mac 客户端Windows 客户端微信小程序
定价
高级版会员购买积分包购买API积分包
服务
文献检索文档翻译深度研究API 文档MCP 服务
关于我们
关于 Suppr公司介绍联系我们用户协议隐私条款
关注我们

Suppr 超能文献

核心技术专利:CN118964589B侵权必究
粤ICP备2023148730 号-1Suppr @ 2026

文献检索

告别复杂PubMed语法,用中文像聊天一样搜索,搜遍4000万医学文献。AI智能推荐,让科研检索更轻松。

立即免费搜索

文件翻译

保留排版,准确专业,支持PDF/Word/PPT等文件格式,支持 12+语言互译。

免费翻译文档

深度研究

AI帮你快速写综述,25分钟生成高质量综述,智能提取关键信息,辅助科研写作。

立即免费体验

虾青素通过调节 CD8 T 细胞缓解自身免疫性肝炎:液质联用技术和单细胞 RNA 测序分析的见解。

Astaxanthin Alleviates Autoimmune Hepatitis by Modulating CD8 T Cells: Insights From Mass Cytometry and Single-Cell RNA Sequencing Analyses.

机构信息

Department of Hepatobiliary and Pancreatic Surgery, The First Affiliated Hospital of Zhengzhou University, Zhengzhou, 450052, China.

Key Laboratory of Hepatobiliary and Pancreatic Surgery and Digestive Organ Transplantation of Henan Province, The First Affiliated Hospital of Zhengzhou University, Zhengzhou, 450052, China.

出版信息

Adv Sci (Weinh). 2024 Aug;11(30):e2403148. doi: 10.1002/advs.202403148. Epub 2024 Jun 14.

DOI:10.1002/advs.202403148
PMID:38874408
原文链接:https://pmc.ncbi.nlm.nih.gov/articles/PMC11321693/
Abstract

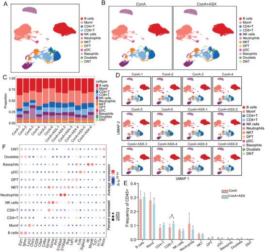
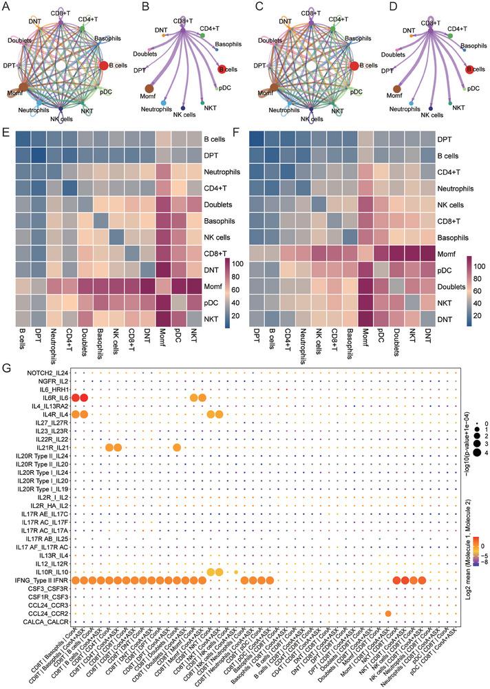
Astaxanthin (ASX) is an oxygen-containing non-vitamin A carotenoid pigment. However, the role of ASX in autoimmune hepatitis (AIH) remains unclear. In this study, a mouse model of AIH is established induced by concanavalin A (ConA). Mass cytometry and single-cell RNA sequencing (scRNA-seq) are used to analyze the potential role of ASX in regulating the immune microenvironment of AIH. ASX treatment effectively alleviated liver damage induced by ConA and downregulated pro-inflammatory cytokines production in mice. Mass cytometry and scRNA-seq analyses revealed a significant increase in the number of CD8 T cells following ASX treatment. Functional markers of CD8 T cells, such as CD69, MHC II, and PD-1, are significantly downregulated. Additionally, specific CD8 T cell subclusters (subclusters 4, 13, 24, and 27) are identified, each displaying distinct changes in marker gene expression after ASX treatment. This finding suggests a modulation of CD8 T cell function by ASX. Finally, the key transcription factors for four subclusters of CD8 T cells are predicted and constructed a cell-to-cell communication network based on receptor-ligand interactions probability. In conclusion, ASX holds the potential to ameliorate liver damage by regulating the number and function of CD8 T cells.

摘要

虾青素(ASX)是一种含氧的非维生素 A 类胡萝卜素色素。然而,ASX 在自身免疫性肝炎(AIH)中的作用尚不清楚。在本研究中,通过刀豆蛋白 A(ConA)建立了 AIH 小鼠模型。使用质谱流式细胞术和单细胞 RNA 测序(scRNA-seq)分析 ASX 调节 AIH 免疫微环境的潜在作用。ASX 治疗可有效缓解 ConA 诱导的肝损伤,并下调小鼠促炎细胞因子的产生。质谱流式细胞术和 scRNA-seq 分析显示,ASX 治疗后 CD8 T 细胞数量显著增加。CD8 T 细胞的功能标志物,如 CD69、MHC II 和 PD-1,表达显著下调。此外,鉴定出特定的 CD8 T 细胞亚群(亚群 4、13、24 和 27),在 ASX 治疗后每个亚群的标记基因表达均发生明显变化。这表明 ASX 通过调节 CD8 T 细胞功能来发挥作用。最后,预测了四个 CD8 T 细胞亚群的关键转录因子,并基于受体-配体相互作用概率构建了细胞间通讯网络。总之,ASX 通过调节 CD8 T 细胞的数量和功能来改善肝损伤。

https://cdn.ncbi.nlm.nih.gov/pmc/blobs/485d/11321693/c641ea0a3aa6/ADVS-11-2403148-g007.jpg
https://cdn.ncbi.nlm.nih.gov/pmc/blobs/485d/11321693/c535252d1beb/ADVS-11-2403148-g009.jpg
https://cdn.ncbi.nlm.nih.gov/pmc/blobs/485d/11321693/2363162c1cfa/ADVS-11-2403148-g006.jpg
https://cdn.ncbi.nlm.nih.gov/pmc/blobs/485d/11321693/95860cafe312/ADVS-11-2403148-g005.jpg
https://cdn.ncbi.nlm.nih.gov/pmc/blobs/485d/11321693/0977619bd14e/ADVS-11-2403148-g002.jpg
https://cdn.ncbi.nlm.nih.gov/pmc/blobs/485d/11321693/4eaf40dbab95/ADVS-11-2403148-g001.jpg
https://cdn.ncbi.nlm.nih.gov/pmc/blobs/485d/11321693/846ace0fdefe/ADVS-11-2403148-g003.jpg
https://cdn.ncbi.nlm.nih.gov/pmc/blobs/485d/11321693/f15bb554af6d/ADVS-11-2403148-g004.jpg
https://cdn.ncbi.nlm.nih.gov/pmc/blobs/485d/11321693/c641ea0a3aa6/ADVS-11-2403148-g007.jpg
https://cdn.ncbi.nlm.nih.gov/pmc/blobs/485d/11321693/c535252d1beb/ADVS-11-2403148-g009.jpg
https://cdn.ncbi.nlm.nih.gov/pmc/blobs/485d/11321693/2363162c1cfa/ADVS-11-2403148-g006.jpg
https://cdn.ncbi.nlm.nih.gov/pmc/blobs/485d/11321693/95860cafe312/ADVS-11-2403148-g005.jpg
https://cdn.ncbi.nlm.nih.gov/pmc/blobs/485d/11321693/0977619bd14e/ADVS-11-2403148-g002.jpg
https://cdn.ncbi.nlm.nih.gov/pmc/blobs/485d/11321693/4eaf40dbab95/ADVS-11-2403148-g001.jpg
https://cdn.ncbi.nlm.nih.gov/pmc/blobs/485d/11321693/846ace0fdefe/ADVS-11-2403148-g003.jpg
https://cdn.ncbi.nlm.nih.gov/pmc/blobs/485d/11321693/f15bb554af6d/ADVS-11-2403148-g004.jpg
https://cdn.ncbi.nlm.nih.gov/pmc/blobs/485d/11321693/c641ea0a3aa6/ADVS-11-2403148-g007.jpg

相似文献

1
Astaxanthin Alleviates Autoimmune Hepatitis by Modulating CD8 T Cells: Insights From Mass Cytometry and Single-Cell RNA Sequencing Analyses.虾青素通过调节 CD8 T 细胞缓解自身免疫性肝炎:液质联用技术和单细胞 RNA 测序分析的见解。
Adv Sci (Weinh). 2024 Aug;11(30):e2403148. doi: 10.1002/advs.202403148. Epub 2024 Jun 14.
2
IRG1/Itaconate inhibits proliferation and promotes apoptosis of CD69CD103CD8 tissue-resident memory T cells in autoimmune hepatitis by regulating the JAK3/STAT3/P53 signalling pathway.IRG1/衣康酸通过调控 JAK3/STAT3/P53 信号通路抑制自身免疫性肝炎中 CD69CD103CD8+组织驻留记忆 T 细胞的增殖并促进其凋亡。
Apoptosis. 2024 Oct;29(9-10):1738-1756. doi: 10.1007/s10495-024-01970-5. Epub 2024 Apr 19.
3
AhR Activation Leads to Attenuation of Murine Autoimmune Hepatitis: Single-Cell RNA-Seq Analysis Reveals Unique Immune Cell Phenotypes and Gene Expression Changes in the Liver.芳香烃受体激活可减轻小鼠自身免疫性肝炎:单细胞 RNA-Seq 分析揭示肝脏中独特的免疫细胞表型和基因表达变化。
Front Immunol. 2022 Jun 3;13:899609. doi: 10.3389/fimmu.2022.899609. eCollection 2022.
4
Comparison of Concanavalin a-Induced Murine Autoimmune Hepatitis Models.伴刀豆球蛋白A诱导的小鼠自身免疫性肝炎模型的比较
Cell Physiol Biochem. 2018;46(3):1241-1251. doi: 10.1159/000489074. Epub 2018 Apr 16.
5
Soluble Fgl2 restricts autoimmune hepatitis progression via suppressing Tc17 and conventional CD8+ T cell function.可溶性 Fgl2 通过抑制 Tc17 和传统 CD8+T 细胞功能来限制自身免疫性肝炎的进展。
J Gene Med. 2018 Jul;20(7-8):e3023. doi: 10.1002/jgm.3023. Epub 2018 Jun 19.
6
Effects and regulation of autoreactive CD8+ T cells in a transgenic mouse model of autoimmune hepatitis.自身反应性 CD8+T 细胞在自身免疫性肝炎转基因小鼠模型中的作用和调节。
Gastroenterology. 2010 Sep;139(3):975-86, 986.e1-3. doi: 10.1053/j.gastro.2010.05.075. Epub 2010 Jun 2.
7
Glycyrrhizic acid alleviates concanavalin A-induced acute liver injury by regulating monocyte-derived macrophages.甘草酸通过调节单核细胞来源的巨噬细胞缓解刀豆球蛋白 A 诱导的急性肝损伤。
Phytomedicine. 2024 Oct;133:155586. doi: 10.1016/j.phymed.2024.155586. Epub 2024 Apr 2.
8
Effects of kinsenoside, a potential immunosuppressive drug for autoimmune hepatitis, on dendritic cells/CD8 T cells communication in mice.金雀异黄素对树突状细胞/CD8 T 细胞相互作用在自身免疫性肝炎中作用的研究。
Hepatology. 2016 Dec;64(6):2135-2150. doi: 10.1002/hep.28825. Epub 2016 Oct 28.
9
Protective effects of Punica granatum (pomegranate) peel extract on concanavalin A-induced autoimmune hepatitis in mice.石榴皮提取物对刀豆蛋白 A 诱导的小鼠自身免疫性肝炎的保护作用。
Biomed Pharmacother. 2018 Apr;100:213-220. doi: 10.1016/j.biopha.2017.12.110. Epub 2018 Feb 9.
10
Aetiopathogenesis of autoimmune hepatitis.自身免疫性肝炎的病因发病机制
World J Gastroenterol. 2008 Jun 7;14(21):3306-12. doi: 10.3748/wjg.14.3306.

引用本文的文献

1
Astaxanthin: A Compound in the Prevention of Chronic Diseases and as a Potential Adjuvant Treatment Agent.虾青素:一种预防慢性疾病的化合物及潜在辅助治疗剂。
Antioxidants (Basel). 2025 Jun 12;14(6):715. doi: 10.3390/antiox14060715.

本文引用的文献

1
Dietary supplementation with astaxanthin enhances anti-tumor immune response and aids the enhancement of molecularly targeted therapy for hepatocellular carcinoma.虾青素膳食补充剂增强抗肿瘤免疫反应,并有助于增强肝细胞癌的分子靶向治疗。
Food Funct. 2023 Sep 19;14(18):8309-8320. doi: 10.1039/d3fo02986g.
2
Diagnosis and management of autoimmune hepatitis.自身免疫性肝炎的诊断与管理
BMJ. 2023 Feb 6;380:e070201. doi: 10.1136/bmj-2022-070201.
3
Astaxanthin Activated the Nrf2/HO-1 Pathway to Enhance Autophagy and Inhibit Ferroptosis, Ameliorating Acetaminophen-Induced Liver Injury.
虾青素激活Nrf2/HO-1通路以增强自噬并抑制铁死亡,改善对乙酰氨基酚诱导的肝损伤。
ACS Appl Mater Interfaces. 2022 Sep 28;14(38):42887-42903. doi: 10.1021/acsami.2c10506. Epub 2022 Sep 12.
4
Tet2 deficiency drives liver microbiome dysbiosis triggering Tc1 cell autoimmune hepatitis.Tet2 缺陷导致肝脏微生物组失调,引发 Tc1 细胞自身免疫性肝炎。
Cell Host Microbe. 2022 Jul 13;30(7):1003-1019.e10. doi: 10.1016/j.chom.2022.05.006. Epub 2022 Jun 2.
5
Noninvasive biomarkers for the diagnosis and management of autoimmune hepatitis.用于自身免疫性肝炎诊断和管理的非侵入性生物标志物。
Hepatology. 2022 Dec;76(6):1862-1879. doi: 10.1002/hep.32591. Epub 2022 Jun 8.
6
Autoimmmune hepatitis.自身免疫性肝炎。
Cell Mol Immunol. 2022 Feb;19(2):158-176. doi: 10.1038/s41423-021-00768-8. Epub 2021 Sep 27.
7
CD8 T cells actively penetrate hepatocytes via the CD44/p-ERM/F-actin pathway in autoimmune hepatitis.自身免疫性肝炎中,CD8 T 细胞通过 CD44/p-ERM/F-actin 通路主动穿透肝细胞。
J Dig Dis. 2021 Jun;22(6):351-362. doi: 10.1111/1751-2980.12995. Epub 2021 Jun 2.
8
Naturally-occurring spinosyn A and its derivatives function as argininosuccinate synthase activator and tumor inhibitor.天然的斯皮诺菌素 A 及其衍生物作为精氨琥珀酸合酶激活剂和肿瘤抑制剂发挥作用。
Nat Commun. 2021 Apr 15;12(1):2263. doi: 10.1038/s41467-021-22235-8.
9
Regulatory T cells in autoimmune hepatitis: an updated overview.自身免疫性肝炎中的调节性 T 细胞:最新综述。
J Autoimmun. 2021 May;119:102619. doi: 10.1016/j.jaut.2021.102619. Epub 2021 Feb 27.
10
Open challenges in the management of autoimmune hepatitis.自身免疫性肝炎治疗中的开放性挑战。
Minerva Gastroenterol (Torino). 2023 Mar;69(1):61-83. doi: 10.23736/S2724-5895.20.02805-6. Epub 2020 Dec 3.