Suppr超能文献

[TRIM21通过与ZSWIM1相互作用抑制肺腺癌细胞的增殖和迁移]

[TRIM21 Inhibits the Proliferation and Migration of Lung Adenocarcinoma Cells 
by Interacting with ZSWIM1].

作者信息

Chen Luxuan, Lian Qionghua, Zhang Gui, Wu Jiayao, Zeng Guandi, Gao Xuejuan

机构信息

MOE Key Laboratory of Tumor Molecular Biology and State Key Laboratory of Bioactive Molecules and Druggability Assessment, Institute of Life and Health Engineering, Jinan University, Guangzhou 510632, China.

Guangdong Traditional Medical and Sports Injury Rehabilitation Research Institute, Affiliated Guangdong Second Provincial General Hospital of Jinan University, Guangzhou 510317, China.

出版信息

Zhongguo Fei Ai Za Zhi. 2024 May 20;27(5):337-344. doi: 10.3779/j.issn.1009-3419.2024.101.13.

Abstract

BACKGROUND

Lung adenocarcinoma (LUAD) is a highly morbid and fatal cancer. Despite advancements in modern medical treatment, the 5-year survival rate of patients remains suboptimal. Our previous study revealed that zinc finger SWIM-type containing 1 (ZSWIM1), a novel protein, promotes the proliferation, migration, and invasion of LUAD cells. The aim of this study is to investigate the impact of E3 ubiquitin ligase tripartite motif protein 21 (TRIM21) on ZSWIM1-mediated cell proliferation and migration.

METHODS

The interaction and co-localization between TRIM21 and ZSWIM1 were verified using co-immunoprecipitation (Co-IP) and immunofluorescence (IF). The effects of TRIM21 and ZSWIM1 on the proliferation and migration of LUAD cells were assessed through MTT and Transwell assays, respectively. Western blot (WB) analysis was conducted to evaluate the impact of TRIM21 and ZSWIM1 on the expression of epithelial-mesenchymal transition (EMT) markers in LUAD cells. The influence of TRIM21 on the ubiquitination of ZSWIM1 was examined using Co-IP combined with WB.

RESULTS

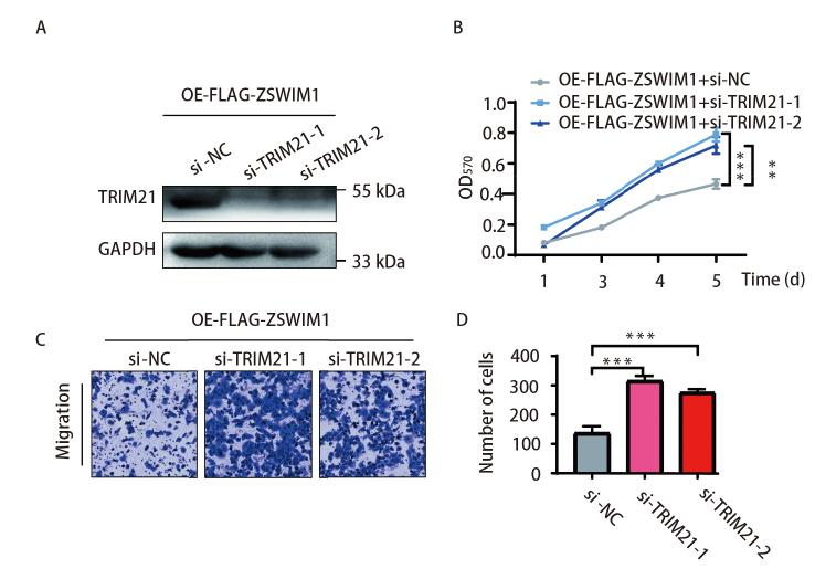
TRIM21 was found to interact and co-localize with ZSWIM1. Overexpression of TRIM21 inhibited the proliferation and migration of LUAD cells. Overexpression of TRIM21 reduced the promoting effect of ZSWIM1 on the proliferation, migration, and invasion of lung adenocarcinoma cells, and reversed the impact of ZSWIM1 on the expression of E-cadherin and Vimentin. Conversely, knockdown of TRIM21 further enhanced the promoting effect of ZSWIM1 on the proliferation and migration of LUAD cells. Mechanistically, we observed that overexpression of TRIM21 significantly enhanced the ubiquitination level of ZSWIM1, leading to a decrease in ZSWIM1 protein expression.

CONCLUSIONS

TRIM21 binds to and promotes the ubiquitination of ZSWIM1, resulting in reduced protein expression of ZSWIM1, which leads to the inhibition of ZSWIM1-mediated promotion of proliferation, migration, and invasion in LUAD cells.

摘要

背景

肺腺癌(LUAD)是一种高发病率和高致死率的癌症。尽管现代医学治疗取得了进展,但患者的5年生存率仍然不尽人意。我们之前的研究表明,一种新型蛋白质——含锌指SWIM结构域蛋白1(ZSWIM1)可促进LUAD细胞的增殖、迁移和侵袭。本研究旨在探讨E3泛素连接酶三聚基序蛋白21(TRIM21)对ZSWIM1介导的细胞增殖和迁移的影响。

方法

采用免疫共沉淀(Co-IP)和免疫荧光(IF)技术验证TRIM21与ZSWIM1之间的相互作用和共定位。分别通过MTT法和Transwell实验评估TRIM21和ZSWIM1对LUAD细胞增殖和迁移的影响。进行蛋白质免疫印迹(WB)分析,以评估TRIM21和ZSWIM1对LUAD细胞上皮-间质转化(EMT)标志物表达的影响。采用Co-IP结合WB技术检测TRIM21对ZSWIM1泛素化的影响。

结果

发现TRIM21与ZSWIM1相互作用并共定位。TRIM21的过表达抑制了LUAD细胞的增殖和迁移。TRIM21的过表达降低了ZSWIM1对肺腺癌细胞增殖、迁移和侵袭的促进作用,并逆转了ZSWIM1对E-钙黏蛋白和波形蛋白表达的影响。相反,敲低TRIM21进一步增强了ZSWIM1对LUAD细胞增殖和迁移的促进作用。机制上,我们观察到TRIM21的过表达显著提高了ZSWIM1的泛素化水平,导致ZSWIM1蛋白表达下降。

结论

TRIM21与ZSWIM1结合并促进其泛素化,导致ZSWIM1蛋白表达降低,从而抑制ZSWIM1介导的LUAD细胞增殖、迁移和侵袭。

https://cdn.ncbi.nlm.nih.gov/pmc/blobs/ed35/11183318/0e6632c9e790/img_1.jpg

文献AI研究员

20分钟写一篇综述,助力文献阅读效率提升50倍。

立即体验

用中文搜PubMed

大模型驱动的PubMed中文搜索引擎

马上搜索

文档翻译

学术文献翻译模型,支持多种主流文档格式。

立即体验