Sun Qi, Yang Zifeng, Xu Ruijun, Li Renjie, Li Yang, Wang Feng, Li Yong
School of Medicine, South China University of Technology, Guangzhou, Guangdong, 510006, China.
Department of Gastrointestinal Surgery, Department of General Surgery, Guangdong Provincial People's Hospital (Guangdong Academy of Medical Sciences), Southern Medical University, Guangzhou, 510080, China.
Bioact Mater. 2024 Jun 3;39:630-642. doi: 10.1016/j.bioactmat.2024.04.021. eCollection 2024 Sep.
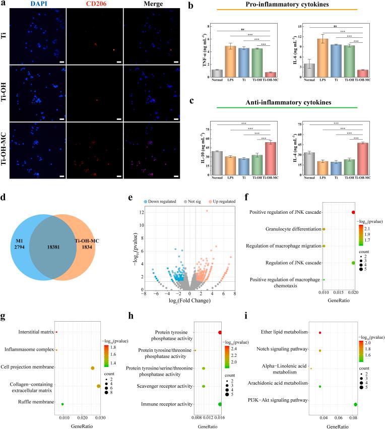
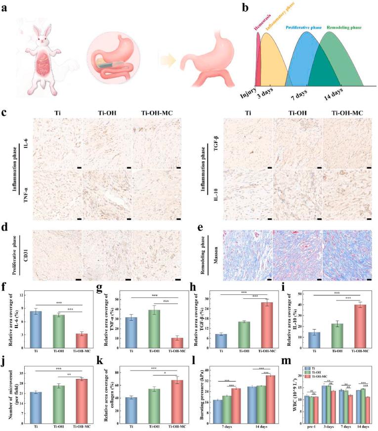
The precise combination of conflicting biological properties through sophisticated structural and functional design to meet all the requirements of anastomotic healing is of great demand but remains challenging. Here, we develop a smart responsive anastomotic staple (Ti-OH-MC) by integrating porous titanium anastomotic staple with multifunctional polytannic acid/tannic acid coating. This design achieves dynamic sequential regulation of antibacterial, anti-inflammatory, and cell proliferation properties. During the inflammatory phase of the anastomotic stoma, our Ti-OH-MC can release tannic acid to provide antibacterial and anti-inflammatory properties, together with immune microenvironment regulation function. At the same time, as the healing progresses, the multifunctional coating gradually falls off to expose the porous structure of the titanium anastomotic staple, which promotes cell adhesion and proliferation during the later proliferative and remodeling phases. As a result, our Ti-OH-MC exceeds the properties of clinically used titanium anastomotic staple, and can effectively promote the healing. The staple's preparation strategy is simple and biocompatible, promising for industrialisation and clinical application. This work provides an effective anastomotic staple for anastomotic stoma healing and serve as a reference for the functional design and preparation of other types of titanium-based tissue repair materials.
通过精密的结构和功能设计,精确组合相互冲突的生物学特性以满足吻合口愈合的所有要求,这一需求很大,但仍然具有挑战性。在此,我们通过将多孔钛吻合钉与多功能聚单宁酸/单宁酸涂层相结合,开发了一种智能响应性吻合钉(Ti-OH-MC)。这种设计实现了对抗菌、抗炎和细胞增殖特性的动态顺序调节。在吻合口的炎症阶段,我们的Ti-OH-MC可以释放单宁酸,以提供抗菌和抗炎特性,以及免疫微环境调节功能。同时,随着愈合过程的推进,多功能涂层逐渐脱落,露出钛吻合钉的多孔结构,这在后期增殖和重塑阶段促进细胞粘附和增殖。结果,我们的Ti-OH-MC超越了临床使用的钛吻合钉的性能,能够有效促进愈合。该吻合钉的制备策略简单且具有生物相容性,有望实现工业化和临床应用。这项工作为吻合口愈合提供了一种有效的吻合钉,并为其他类型的钛基组织修复材料的功能设计和制备提供了参考。