Suppr超能文献

LINC00958作为B细胞型儿童急性淋巴细胞白血病新的诊断和预后生物标志物。

LINC00958 as new diagnostic and prognostic biomarker of childhood acute lymphoblastic leukaemia of B cells.

作者信息

Altieri Filomena, Buono Lorena, Lanzilli Mariamichela, Mirabelli Peppino, Cianflone Alessandra, Beneduce Giuliana, De Matteo Antonia, Parasole Rosanna, Salvatore M, Smaldone Giovanni

机构信息

IRCCS SYNLAB SDN, Naples, Italy.

Department of Paediatric Haemato-Oncology, Santobono-Pausilipon Children's Hospital, AORN, Naples, Italy.

出版信息

Front Oncol. 2024 May 31;14:1388154. doi: 10.3389/fonc.2024.1388154. eCollection 2024.

Abstract

BACKGROUND

Paediatric acute B-cell lymphoblastic leukaemia is the most common cancer of the paediatric age. Although the advancement of scientific and technological knowledge has ensured a huge step forward in the management of this disease, there are 15%-20% cases of recurrence leading to serious complications for the patient and sometimes even death. It is therefore necessary to identify new and increasingly personalised biomarkers capable of predicting the degree of risk of B-ALL in order to allow the correct management of paediatric leukaemia patients.

METHODS

Starting from our previously published results, we validate the expression level of LINC00958 in a cohort of 33 B-ALL and 9 T-ALL childhood patients, using public datasets as support. Expression levels of LINC00958 in B-ALL patients stratified by risk (high risk vs. standard/medium risk) and who relapsed 3 years after the first leukaemia diagnosis were also evaluated.

RESULTS

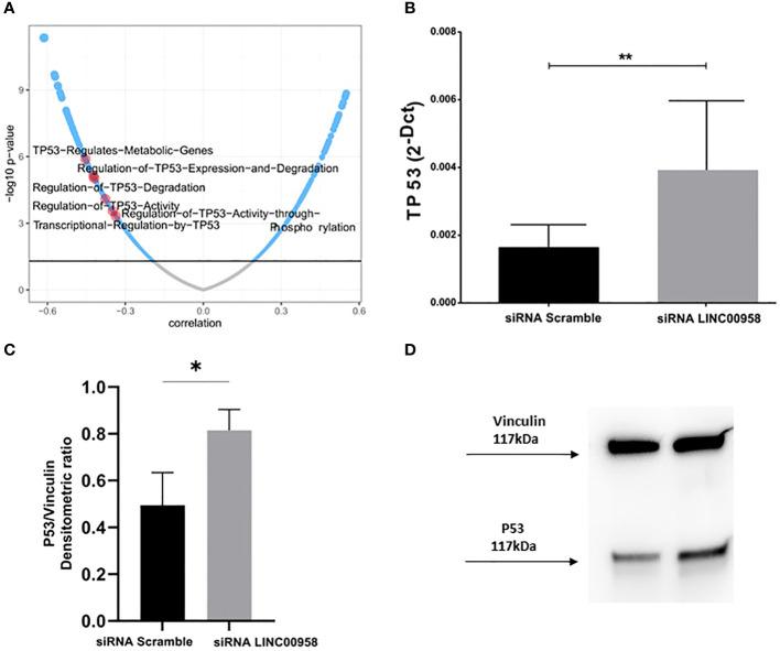
We identified the lncRNA LINC00958 as a biomarker of B-ALL, capable of discriminating B-ALL from T-ALL and healthy subjects. Furthermore, we associated LINC00958 expression levels with the disease risk classification (high risk and standard risk). Finally, we show that LINC00958 can be used as a predictor of relapses in patients who are usually stratified as standard risk and thus not always targeted for marrow transplantation.

CONCLUSIONS

Our results open the way to new diagnostic perspectives that can be directly used in clinical practice for a better management of B-ALL paediatric patients.

摘要

背景

儿童急性B淋巴细胞白血病是儿童期最常见的癌症。尽管科技知识的进步确保了在这种疾病的治疗上向前迈出了巨大的一步,但仍有15%-20%的复发病例,给患者带来严重并发症,有时甚至导致死亡。因此,有必要识别新的、越来越个性化的生物标志物,以预测B-ALL的风险程度,从而正确管理儿童白血病患者。

方法

从我们之前发表的结果出发,我们在33例B-ALL和9例T-ALL儿童患者队列中验证了LINC00958的表达水平,并使用公共数据集作为支持。还评估了LINC00958在按风险分层(高风险与标准/中等风险)以及首次白血病诊断后3年复发的B-ALL患者中的表达水平。

结果

我们确定lncRNA LINC00958为B-ALL的生物标志物,能够区分B-ALL与T-ALL和健康受试者。此外,我们将LINC00958的表达水平与疾病风险分类(高风险和标准风险)相关联。最后,我们表明LINC00958可作为通常被分层为标准风险、因此并非总是接受骨髓移植的患者复发的预测指标。

结论

我们的结果为新的诊断视角开辟了道路,这些视角可直接用于临床实践,以更好地管理儿童B-ALL患者。

https://cdn.ncbi.nlm.nih.gov/pmc/blobs/d532/11176504/558e6de4caab/fonc-14-1388154-g001.jpg

文献AI研究员

20分钟写一篇综述,助力文献阅读效率提升50倍。

立即体验

用中文搜PubMed

大模型驱动的PubMed中文搜索引擎

马上搜索

文档翻译

学术文献翻译模型,支持多种主流文档格式。

立即体验