Suppr超能文献

阿尔茨海默病相关蛋白酶 BACE2 切割 VEGFR3 并调节其信号转导。

The Alzheimer's disease-linked protease BACE2 cleaves VEGFR3 and modulates its signaling.

机构信息

German Center for Neurodegenerative Diseases (DZNE), Munich, Germany.

Neuroproteomics, School of Medicine and Health, Klinikum Rechts der Isar, Technical University of Munich, Munich, Germany.

出版信息

J Clin Invest. 2024 Jun 18;134(16):e170550. doi: 10.1172/JCI170550.

Abstract

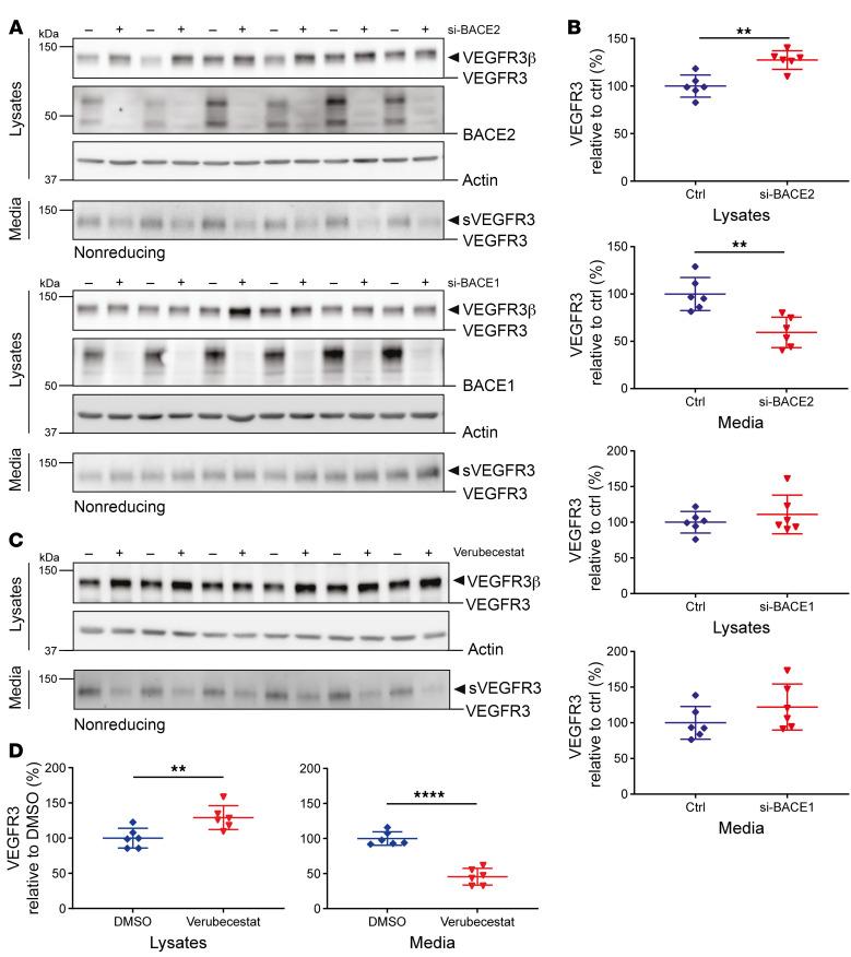
The β-secretase β-site APP cleaving enzyme (BACE1) is a central drug target for Alzheimer's disease. Clinically tested, BACE1-directed inhibitors also block the homologous protease BACE2. Yet little is known about physiological BACE2 substrates and functions in vivo. Here, we identify BACE2 as the protease shedding the lymphangiogenic vascular endothelial growth factor receptor 3 (VEGFR3). Inactivation of BACE2, but not BACE1, inhibited shedding of VEGFR3 from primary human lymphatic endothelial cells (LECs) and reduced release of the shed, soluble VEGFR3 (sVEGFR3) ectodomain into the blood of mice, nonhuman primates, and humans. Functionally, BACE2 inactivation increased full-length VEGFR3 and enhanced VEGFR3 signaling in LECs and also in vivo in zebrafish, where enhanced migration of LECs was observed. Thus, this study identifies BACE2 as a modulator of lymphangiogenic VEGFR3 signaling and demonstrates the utility of sVEGFR3 as a pharmacodynamic plasma marker for BACE2 activity in vivo, a prerequisite for developing BACE1-selective inhibitors for safer prevention of Alzheimer's disease.

摘要

β-分泌酶β位 APP 裂解酶(BACE1)是阿尔茨海默病的一个重要药物靶点。经过临床测试,BACE1 定向抑制剂也能阻断同源蛋白酶 BACE2。然而,关于 BACE2 在体内的生理底物和功能知之甚少。在这里,我们发现 BACE2 是血管内皮生长因子受体 3(VEGFR3)的蛋白水解酶。BACE2 的失活,但不是 BACE1 的失活,抑制了原代人淋巴管内皮细胞(LEC)中 VEGFR3 的脱落,并减少了脱落的可溶性 VEGFR3(sVEGFR3)胞外结构域在小鼠、非人灵长类动物和人类血液中的释放。在功能上,BACE2 的失活增加了全长 VEGFR3,并增强了 LEC 中的 VEGFR3 信号,在斑马鱼体内也观察到 LEC 的迁移增强。因此,本研究确定 BACE2 是淋巴管生成 VEGFR3 信号的调节剂,并证明了 sVEGFR3 作为体内 BACE2 活性的药效学血浆标志物的实用性,这是开发用于更安全预防阿尔茨海默病的 BACE1 选择性抑制剂的前提。

https://cdn.ncbi.nlm.nih.gov/pmc/blobs/27ce/11324312/354fe4cceb48/jci-134-170550-g085.jpg

文献AI研究员

20分钟写一篇综述,助力文献阅读效率提升50倍。

立即体验

用中文搜PubMed

大模型驱动的PubMed中文搜索引擎

马上搜索

文档翻译

学术文献翻译模型,支持多种主流文档格式。

立即体验