Suppr超能文献

DcR3相关风险评分:在结直肠癌中与更好的预后及增强的预测能力相关联。

DcR3-associated risk score: correlating better prognosis and enhanced predictive power in colorectal cancer.

作者信息

Duan Ying, Fang Hangrong, Wang Juanhong, Ruan Banlai, Yang Juan, Liu Jie, Gou Siqi, Li Yijie, Cheng Zhengyi

机构信息

Department of Pathology, Xi'an No. 3 Hospital, The Affiliated Hospital of Northwest University, Xi'an, 710018, Shaanxi, People's Republic of China.

CAS Key Laboratory of Quantitative Engineering Biology, Shenzhen Institute of Advanced Technology, Shenzhen Institute of Synthetic Biology, Chinese Academy of Sciences, Shenzhen, China.

出版信息

Discov Oncol. 2024 Jun 19;15(1):233. doi: 10.1007/s12672-024-01082-1.

Abstract

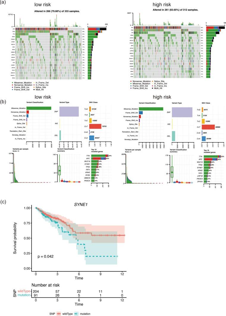
Decoy receptor 3 (DcR3), a novel soluble protein belonging to the tumor necrosis factor receptor (TNFR) family, has been previously associated with tumorigenesis in various cancers. However, in our study, we unexpectedly found that DcR3 may promote patient survival time in colorectal cancer (CRC). Through an analysis of The Cancer Genome Atlas (TCGA) and Gene Expression Omnibus (GEO) datasets, we discovered that high levels of DcR3 are associated with improved overall survival (OS) and disease-free survival (DFS) in CRC patients. Further investigation revealed that DcR3 is correlated with favorable clinical features in Metastasis 0 (M0) and stage I/II CRC patients, suggesting it may act as a suppressive factor in CRC. Gene Set Enrichment Analysis (GSEA) demonstrated that the high DcR3 group is enriched in the IL-17 signaling pathway and other immune-related pathways, and Single Sample Gene Set Enrichment Analysis (ssGSEA) revealed a higher abundance of Tumor Infiltrating Lymphocytes (TIL) in the DcR3 high group. To better understand the function of DcR3, we constructed a DcR3-associated riskscore (DARS) model using machine learning, comprising three genes (DPP7, KDM3A, and TMEM86B). The DARS model indicated that high riskscore patients have an unfavorable prognosis, and it is associated with advanced stages (III/IV), T3/4 tumors, and N1/2 lymph node involvement. Additionally, high riskscore group exhibited more frequent gene mutations, such as TTN, MUC16, and SYNE1, with SYNE1 mutation being related to poor prognosis. Intriguingly, DcR3 showed higher expression in the low riskscore group. These results suggest that DcR3 could serve as a potential prognostic biomarker in CRC and may play a crucial role in favorably modulating the immune response in this malignancy.

摘要

诱饵受体3(DcR3)是一种属于肿瘤坏死因子受体(TNFR)家族的新型可溶性蛋白,此前已被发现与多种癌症的肿瘤发生有关。然而,在我们的研究中,我们意外地发现DcR3可能会延长结直肠癌(CRC)患者的生存时间。通过对癌症基因组图谱(TCGA)和基因表达综合数据库(GEO)数据集的分析,我们发现CRC患者中高水平的DcR3与总生存期(OS)和无病生存期(DFS)的改善相关。进一步研究表明,DcR3与转移0(M0)期和I/II期CRC患者的良好临床特征相关,提示其可能在CRC中作为一种抑制因子发挥作用。基因集富集分析(GSEA)表明,高DcR3组在IL-17信号通路和其他免疫相关通路中富集,单样本基因集富集分析(ssGSEA)显示DcR3高表达组中肿瘤浸润淋巴细胞(TIL)的丰度更高。为了更好地理解DcR3的功能,我们使用机器学习构建了一个与DcR3相关的风险评分(DARS)模型,该模型包含三个基因(DPP7、KDM3A和TMEM86B)。DARS模型表明,高风险评分的患者预后不良,且与晚期(III/IV期)、T3/4期肿瘤和N1/2期淋巴结受累相关。此外,高风险评分组表现出更频繁的基因突变,如TTN、MUC16和SYNE1,其中SYNE1突变与预后不良相关。有趣的是,DcR3在低风险评分组中表达更高。这些结果表明,DcR3可能作为CRC潜在的预后生物标志物,并可能在良性调节这种恶性肿瘤的免疫反应中发挥关键作用。

https://cdn.ncbi.nlm.nih.gov/pmc/blobs/2abb/11189376/23ea58ec2c5c/12672_2024_1082_Fig1_HTML.jpg

文献检索

告别复杂PubMed语法,用中文像聊天一样搜索,搜遍4000万医学文献。AI智能推荐,让科研检索更轻松。

立即免费搜索

文件翻译

保留排版,准确专业,支持PDF/Word/PPT等文件格式,支持 12+语言互译。

免费翻译文档

深度研究

AI帮你快速写综述,25分钟生成高质量综述,智能提取关键信息,辅助科研写作。

立即免费体验