Department of Otolaryngology, The First Affiliated Hospital of Soochow University, Suzhou, China.
Cell Death Dis. 2024 Jun 18;15(6):423. doi: 10.1038/s41419-024-06811-6.
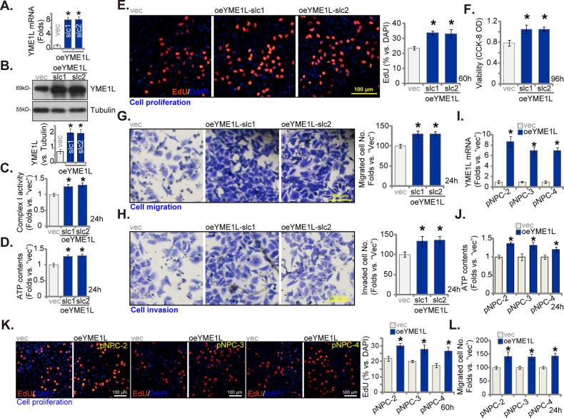
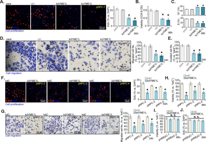
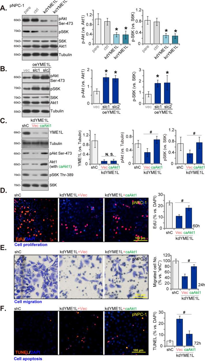
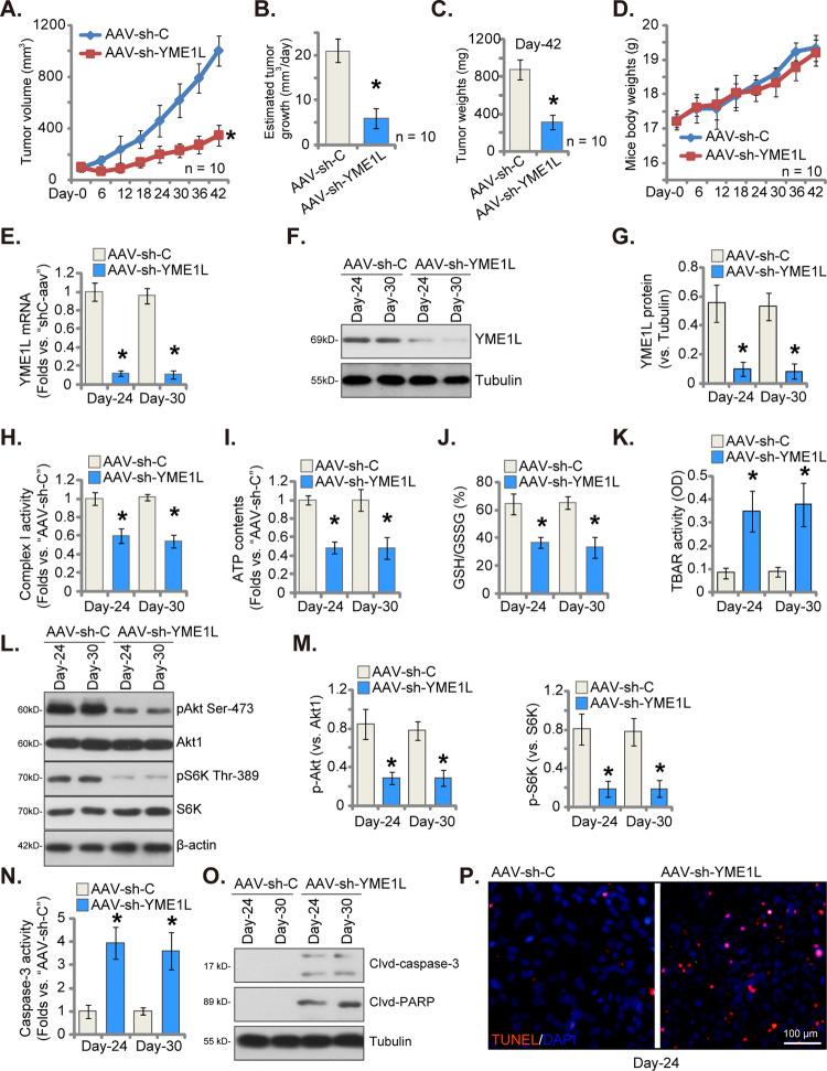
Mitochondria play a crucial role in the progression of nasopharyngeal carcinoma (NPC). YME1L, a member of the AAA ATPase family, is a key regulator of mitochondrial function and has been implicated in various cellular processes and diseases. This study investigates the expression and functional significance of YME1L in NPC. YME1L exhibits significant upregulation in NPC tissues from patients and across various primary human NPC cells, while its expression remains relatively low in adjacent normal tissues and primary nasal epithelial cells. Employing genetic silencing through the shRNA strategy or knockout (KO) via the CRISPR-sgRNA method, we demonstrated that YME1L depletion disrupted mitochondrial function, leading to mitochondrial depolarization, reactive oxygen species (ROS) generation, lipid peroxidation, and ATP reduction within primary NPC cells. Additionally, YME1L silencing or KO substantially impeded cell viability, proliferation, cell cycle progression, and migratory capabilities, concomitant with an augmentation of Caspase-apoptosis activation in primary NPC cells. Conversely, ectopic YME1L expression conferred pro-tumorigenic attributes, enhancing ATP production and bolstering NPC cell proliferation and migration. Moreover, our findings illuminate the pivotal role of YME1L in Akt-mTOR activation within NPC cells, with Akt-S6K phosphorylation exhibiting a significant decline upon YME1L depletion but enhancement upon YME1L overexpression. In YME1L-silenced primary NPC cells, the introduction of a constitutively-active Akt1 mutant (caAkt1, at S473D) restored Akt-S6K phosphorylation, effectively ameliorating the inhibitory effects imposed by YME1L shRNA. In vivo studies revealed that intratumoral administration of YME1L-shRNA-expressing adeno-associated virus (AAV) curtailed subcutaneous NPC xenograft growth in nude mice. Furthermore, YME1L downregulation, concurrent with mitochondrial dysfunction and ATP reduction, oxidative injury, Akt-mTOR inactivation, and apoptosis induction were evident within YME1L-silenced NPC xenograft tissues. Collectively, these findings shed light on the notable pro-tumorigenic role by overexpressed YME1L in NPC, with a plausible mechanism involving the promotion of Akt-mTOR activation.
线粒体在鼻咽癌(NPC)的进展中起着至关重要的作用。YME1L 是 AAA ATPase 家族的成员,是线粒体功能的关键调节因子,与各种细胞过程和疾病有关。本研究探讨了 YME1L 在 NPC 中的表达和功能意义。YME1L 在患者的 NPC 组织和各种原代人 NPC 细胞中均显著上调,而在相邻正常组织和原代鼻上皮细胞中表达相对较低。通过 shRNA 策略的基因沉默或 CRISPR-sgRNA 方法的 KO,我们证明 YME1L 耗竭破坏了线粒体功能,导致线粒体去极化、活性氧(ROS)产生、脂质过氧化和原代 NPC 细胞中的 ATP 减少。此外,YME1L 沉默或 KO 显著抑制原代 NPC 细胞的活力、增殖、细胞周期进程和迁移能力,同时伴随着 Caspase 凋亡激活的增强。相反,异位 YME1L 表达赋予了致瘤特性,增强了 ATP 产生,并增强了 NPC 细胞的增殖和迁移。此外,我们的研究结果揭示了 YME1L 在 NPC 细胞中 Akt-mTOR 激活中的关键作用,Akt-S6K 磷酸化在 YME1L 耗竭时显著下降,而在 YME1L 过表达时增强。在 YME1L 沉默的原代 NPC 细胞中,引入组成型激活的 Akt1 突变体(caAkt1,在 S473D)恢复了 Akt-S6K 磷酸化,有效地减轻了 YME1L shRNA 施加的抑制作用。体内研究表明,在裸鼠中瘤内注射表达 YME1L-shRNA 的腺相关病毒(AAV)可抑制皮下 NPC 异种移植物的生长。此外,在 YME1L 沉默的 NPC 异种移植物组织中观察到 YME1L 下调,伴随着线粒体功能障碍和 ATP 减少、氧化损伤、Akt-mTOR 失活和凋亡诱导。总之,这些发现揭示了 YME1L 在 NPC 中过度表达的显著促瘤作用,其可能的机制涉及促进 Akt-mTOR 激活。