• 文献检索
  • 文档翻译
  • 深度研究
  • 学术资讯
  • Suppr Zotero 插件Zotero 插件
  • 邀请有礼
  • 套餐&价格
  • 历史记录
应用&插件
Suppr Zotero 插件Zotero 插件浏览器插件Mac 客户端Windows 客户端微信小程序
定价
高级版会员购买积分包购买API积分包
服务
文献检索文档翻译深度研究API 文档MCP 服务
关于我们
关于 Suppr公司介绍联系我们用户协议隐私条款
关注我们

Suppr 超能文献

核心技术专利:CN118964589B侵权必究
粤ICP备2023148730 号-1Suppr @ 2026

文献检索

告别复杂PubMed语法,用中文像聊天一样搜索,搜遍4000万医学文献。AI智能推荐,让科研检索更轻松。

立即免费搜索

文件翻译

保留排版,准确专业,支持PDF/Word/PPT等文件格式,支持 12+语言互译。

免费翻译文档

深度研究

AI帮你快速写综述,25分钟生成高质量综述,智能提取关键信息,辅助科研写作。

立即免费体验

靶向 POLRMT 通过 IMT1 抑制结直肠癌细胞生长。

Targeting POLRMT by IMT1 inhibits colorectal cancer cell growth.

机构信息

Department of General Surgery, The Second Affiliated Hospital of Soochow University, Suzhou, China.

Department of General Surgery, Yancheng No.1 People's Hospital, Yancheng, China.

出版信息

Cell Death Dis. 2024 Sep 3;15(9):643. doi: 10.1038/s41419-024-07023-8.

DOI:10.1038/s41419-024-07023-8
PMID:39227564
原文链接:https://pmc.ncbi.nlm.nih.gov/articles/PMC11372113/
Abstract

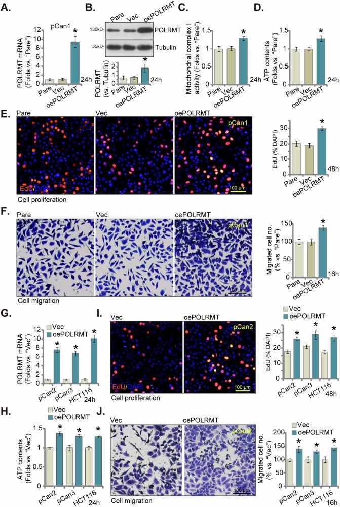
This study investigates the potential anti-colorectal cancer (CRC) activity of IMT1, a novel specific inhibitor of mitochondrial RNA polymerase (POLRMT). Single-cell RNA sequencing data reveal that POLRMT is overexpressed in CRC cells. Additionally, elevated POLRMT expression was observed in local CRC tissues and cells, while its expression remained relatively low in colon epithelial tissues and cells. IMT1 significantly inhibited colony formation, cell viability, proliferation, cell cycle progression, and migration in both primary and immortalized CRC cells. Furthermore, IMT1 induced apoptosis and cell death in CRC cells. The inhibition of POLRMT by IMT1 disrupted mitochondrial functions in CRC cells, leading to mitochondrial depolarization, oxidative damage, and decreased ATP levels. Using targeted shRNA to silence POLRMT closely mirrored the effects of IMT1, showing robust anti-CRC cell activity. Crucially, the efficacy of IMT1 was diminished in CRC cells with silenced POLRMT. Contrarily, boosting POLRMT expression externally by a lentiviral construct promoted the proliferation and migration of CRC cells. Importantly, treatment with IMT1 or silencing POLRMT in primary colon cancer cells decreased the phosphorylation of Akt1-S6K1, whereas overexpression of POLRMT had the opposite effect. In nude mice, orally administering IMT1 potently restrained primary colon cancer xenograft growth. IMT1 suppressed POLRMT activity, disrupted mitochondrial function, hindered Akt-mTOR activation, and prompted apoptosis within the xenograft tissues. In addition, IMT1 administration suppressed lung metastasis of primary colon cancer cells in nude mice. These combined results highlight the robust anti-CRC activity of IMT1 by specifically targeting POLRMT.

摘要

本研究调查了 IMT1(一种新型的线粒体 RNA 聚合酶(POLRMT)特异性抑制剂)在抑制结直肠癌(CRC)中的潜在活性。单细胞 RNA 测序数据显示,POLRMT 在 CRC 细胞中过表达。此外,在局部 CRC 组织和细胞中观察到 POLRMT 表达升高,而在结肠上皮组织和细胞中其表达相对较低。IMT1 显著抑制原代和永生化 CRC 细胞的集落形成、细胞活力、增殖、细胞周期进程和迁移。此外,IMT1 诱导 CRC 细胞凋亡和死亡。IMT1 通过抑制 POLRMT 破坏 CRC 细胞中的线粒体功能,导致线粒体去极化、氧化损伤和 ATP 水平降低。使用靶向 shRNA 沉默 POLRMT 紧密模拟了 IMT1 的作用,表现出强大的抗 CRC 细胞活性。至关重要的是,沉默 POLRMT 后 CRC 细胞中 IMT1 的疗效降低。相反,通过慢病毒构建体外部增强 POLRMT 的表达促进了 CRC 细胞的增殖和迁移。重要的是,在原代结肠癌细胞中用 IMT1 处理或沉默 POLRMT 会降低 Akt1-S6K1 的磷酸化,而 POLRMT 的过表达则产生相反的效果。在裸鼠中,口服给予 IMT1 可强力抑制原代结肠癌细胞异种移植物的生长。IMT1 抑制 POLRMT 活性,破坏线粒体功能,阻碍 Akt-mTOR 激活,并在异种移植物组织中引发凋亡。此外,IMT1 给药抑制了裸鼠中原代结肠癌细胞的肺转移。这些综合结果突出了 IMT1 通过特异性靶向 POLRMT 发挥强大的抗 CRC 活性。

https://cdn.ncbi.nlm.nih.gov/pmc/blobs/0b8e/11372113/a42b74a4636b/41419_2024_7023_Fig10_HTML.jpg
https://cdn.ncbi.nlm.nih.gov/pmc/blobs/0b8e/11372113/9c41e6c84098/41419_2024_7023_Fig1_HTML.jpg
https://cdn.ncbi.nlm.nih.gov/pmc/blobs/0b8e/11372113/0f2b79e69546/41419_2024_7023_Fig2_HTML.jpg
https://cdn.ncbi.nlm.nih.gov/pmc/blobs/0b8e/11372113/7d7dc37f1710/41419_2024_7023_Fig3_HTML.jpg
https://cdn.ncbi.nlm.nih.gov/pmc/blobs/0b8e/11372113/b099e648981d/41419_2024_7023_Fig4_HTML.jpg
https://cdn.ncbi.nlm.nih.gov/pmc/blobs/0b8e/11372113/ca46cd9eb2b5/41419_2024_7023_Fig5_HTML.jpg
https://cdn.ncbi.nlm.nih.gov/pmc/blobs/0b8e/11372113/81a5474b8ef6/41419_2024_7023_Fig6_HTML.jpg
https://cdn.ncbi.nlm.nih.gov/pmc/blobs/0b8e/11372113/3cb7df386926/41419_2024_7023_Fig7_HTML.jpg
https://cdn.ncbi.nlm.nih.gov/pmc/blobs/0b8e/11372113/07d1a55d8096/41419_2024_7023_Fig8_HTML.jpg
https://cdn.ncbi.nlm.nih.gov/pmc/blobs/0b8e/11372113/a7a6f0ab116d/41419_2024_7023_Fig9_HTML.jpg
https://cdn.ncbi.nlm.nih.gov/pmc/blobs/0b8e/11372113/a42b74a4636b/41419_2024_7023_Fig10_HTML.jpg
https://cdn.ncbi.nlm.nih.gov/pmc/blobs/0b8e/11372113/9c41e6c84098/41419_2024_7023_Fig1_HTML.jpg
https://cdn.ncbi.nlm.nih.gov/pmc/blobs/0b8e/11372113/0f2b79e69546/41419_2024_7023_Fig2_HTML.jpg
https://cdn.ncbi.nlm.nih.gov/pmc/blobs/0b8e/11372113/7d7dc37f1710/41419_2024_7023_Fig3_HTML.jpg
https://cdn.ncbi.nlm.nih.gov/pmc/blobs/0b8e/11372113/b099e648981d/41419_2024_7023_Fig4_HTML.jpg
https://cdn.ncbi.nlm.nih.gov/pmc/blobs/0b8e/11372113/ca46cd9eb2b5/41419_2024_7023_Fig5_HTML.jpg
https://cdn.ncbi.nlm.nih.gov/pmc/blobs/0b8e/11372113/81a5474b8ef6/41419_2024_7023_Fig6_HTML.jpg
https://cdn.ncbi.nlm.nih.gov/pmc/blobs/0b8e/11372113/3cb7df386926/41419_2024_7023_Fig7_HTML.jpg
https://cdn.ncbi.nlm.nih.gov/pmc/blobs/0b8e/11372113/07d1a55d8096/41419_2024_7023_Fig8_HTML.jpg
https://cdn.ncbi.nlm.nih.gov/pmc/blobs/0b8e/11372113/a7a6f0ab116d/41419_2024_7023_Fig9_HTML.jpg
https://cdn.ncbi.nlm.nih.gov/pmc/blobs/0b8e/11372113/a42b74a4636b/41419_2024_7023_Fig10_HTML.jpg

相似文献

1
Targeting POLRMT by IMT1 inhibits colorectal cancer cell growth.靶向 POLRMT 通过 IMT1 抑制结直肠癌细胞生长。
Cell Death Dis. 2024 Sep 3;15(9):643. doi: 10.1038/s41419-024-07023-8.
2
Targeting POLRMT by a first-in-class inhibitor IMT1 inhibits osteosarcoma cell growth in vitro and in vivo.靶向 POLRMT 的首创抑制剂 IMT1 抑制骨肉瘤细胞在体外和体内的生长。
Cell Death Dis. 2024 Jan 16;15(1):57. doi: 10.1038/s41419-024-06444-9.
3
A first-in-class POLRMT specific inhibitor IMT1 suppresses endometrial carcinoma cell growth.首个 POLRMT 特异性抑制剂 IMT1 抑制子宫内膜癌细胞生长。
Cell Death Dis. 2023 Feb 23;14(2):152. doi: 10.1038/s41419-023-05682-7.
4
Identification of the mitochondrial protein POLRMT as a potential therapeutic target of prostate cancer.鉴定线粒体蛋白 POLRMT 为前列腺癌的潜在治疗靶点。
Cell Death Dis. 2023 Oct 10;14(10):665. doi: 10.1038/s41419-023-06203-2.
5
The requirement of mitochondrial RNA polymerase for non-small cell lung cancer cell growth.线粒体 RNA 聚合酶对非小细胞肺癌细胞生长的要求。
Cell Death Dis. 2021 Jul 29;12(8):751. doi: 10.1038/s41419-021-04039-2.
6
The mitochondrial RNA polymerase POLRMT promotes skin squamous cell carcinoma cell growth.线粒体RNA聚合酶POLRMT促进皮肤鳞状细胞癌细胞生长。
Cell Death Discov. 2022 Aug 3;8(1):347. doi: 10.1038/s41420-022-01148-5.
7
Identification of the central role of RNA polymerase mitochondrial for angiogenesis.鉴定 RNA 聚合酶线粒体在血管生成中的核心作用。
Cell Commun Signal. 2024 Jun 21;22(1):343. doi: 10.1186/s12964-024-01712-9.
8
Targeting the mitochondrial protein YME1L to inhibit osteosarcoma cell growth in vitro and in vivo.靶向线粒体蛋白 YME1L 抑制骨肉瘤细胞在体外和体内的生长。
Cell Death Dis. 2024 May 20;15(5):346. doi: 10.1038/s41419-024-06722-6.
9
Down-regulation of long non-coding RNA RP11-708H21.4 is associated with poor prognosis for colorectal cancer and promotes tumorigenesis through regulating AKT/mTOR pathway.长链非编码RNA RP11-708H21.4的下调与结直肠癌的不良预后相关,并通过调节AKT/mTOR信号通路促进肿瘤发生。
Oncotarget. 2017 Apr 25;8(17):27929-27942. doi: 10.18632/oncotarget.15846.
10
PI3K/Akt/GSK-3β signal pathway is involved in P2X7 receptor-induced proliferation and EMT of colorectal cancer cells.PI3K/Akt/GSK-3β 信号通路参与 P2X7 受体诱导的结直肠癌细胞增殖和 EMT。
Eur J Pharmacol. 2021 May 15;899:174041. doi: 10.1016/j.ejphar.2021.174041. Epub 2021 Mar 15.

引用本文的文献

1
Mitochondrial metabolic reprogramming in colorectal cancer: mechanisms of resistance and future clinical interventions.结直肠癌中的线粒体代谢重编程:耐药机制与未来临床干预措施
Cell Death Discov. 2025 Aug 9;11(1):375. doi: 10.1038/s41420-025-02670-y.

本文引用的文献

1
Expression and functional implications of YME1L in nasopharyngeal carcinoma.鼻咽癌中 YME1L 的表达及其功能意义。
Cell Death Dis. 2024 Jun 18;15(6):423. doi: 10.1038/s41419-024-06811-6.
2
MTCH2 stimulates cellular proliferation and cycles via PI3K/Akt pathway in breast cancer.MTCH2通过PI3K/Akt信号通路刺激乳腺癌细胞的增殖和细胞周期。
Heliyon. 2024 Mar 19;10(6):e28172. doi: 10.1016/j.heliyon.2024.e28172. eCollection 2024 Mar 30.
3
A first-in-class TIMM44 blocker inhibits bladder cancer cell growth.一种一流的TIMM44阻断剂可抑制膀胱癌细胞生长。
Cell Death Dis. 2024 Mar 11;15(3):204. doi: 10.1038/s41419-024-06585-x.
4
Identification of the mitochondrial protein POLRMT as a potential therapeutic target of prostate cancer.鉴定线粒体蛋白 POLRMT 为前列腺癌的潜在治疗靶点。
Cell Death Dis. 2023 Oct 10;14(10):665. doi: 10.1038/s41419-023-06203-2.
5
HOXC13-driven TIMM13 overexpression promotes osteosarcoma cell growth.HOXC13 驱动的 TIMM13 过表达促进骨肉瘤细胞生长。
Cell Death Dis. 2023 Jul 5;14(7):398. doi: 10.1038/s41419-023-05910-0.
6
The mitochondrial protein YME1 Like 1 is important for non-small cell lung cancer cell growth.线粒体蛋白 YME1 样 1 对非小细胞肺癌细胞的生长很重要。
Int J Biol Sci. 2023 Mar 21;19(6):1778-1790. doi: 10.7150/ijbs.82217. eCollection 2023.
7
YME1L overexpression exerts pro-tumorigenic activity in glioma by promoting Gαi1 expression and Akt activation.YME1L过表达通过促进Gαi1表达和Akt激活在胶质瘤中发挥促肿瘤活性。
Protein Cell. 2023 Apr 13;14(3):223-229. doi: 10.1093/procel/pwac011.
8
Colorectal cancer statistics, 2023.2023 年结直肠癌统计数据。
CA Cancer J Clin. 2023 May-Jun;73(3):233-254. doi: 10.3322/caac.21772. Epub 2023 Mar 1.
9
A first-in-class POLRMT specific inhibitor IMT1 suppresses endometrial carcinoma cell growth.首个 POLRMT 特异性抑制剂 IMT1 抑制子宫内膜癌细胞生长。
Cell Death Dis. 2023 Feb 23;14(2):152. doi: 10.1038/s41419-023-05682-7.
10
Cancer statistics, 2023.癌症统计数据,2023 年。
CA Cancer J Clin. 2023 Jan;73(1):17-48. doi: 10.3322/caac.21763.