Robertson Harry, Kim Hani Jieun, Li Jennifer, Robertson Nicholas, Robertson Paul, Jimenez-Vera Elvira, Ameen Farhan, Tran Andy, Trinh Katie, O'Connell Philip J, Yang Jean Y H, Rogers Natasha M, Patrick Ellis
School of Mathematics and Statistics, The University of Sydney, Camperdown, New South Wales, Australia.
Sydney Precision Data Science Centre, The University of Sydney, Camperdown, New South Wales, Australia.
Nat Med. 2024 Dec;30(12):3748-3757. doi: 10.1038/s41591-024-03030-6. Epub 2024 Jun 18.
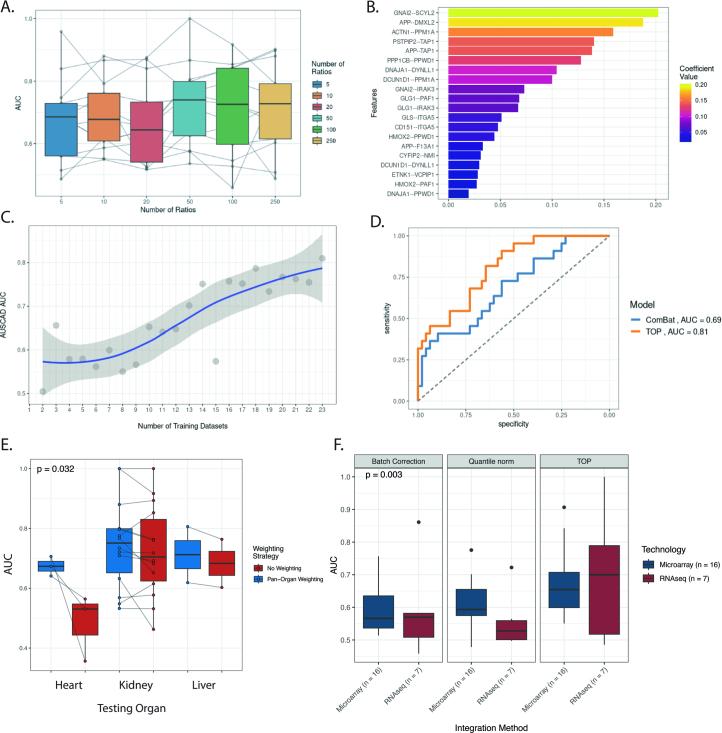
The pathogenesis of allograft (dys)function has been increasingly studied using 'omics'-based technologies, but the focus on individual organs has created knowledge gaps that neither unify nor distinguish pathological mechanisms across allografts. Here we present a comprehensive study of human pan-organ allograft dysfunction, analyzing 150 datasets with more than 12,000 samples across four commonly transplanted solid organs (heart, lung, liver and kidney, n = 1,160, 1,241, 1,216 and 8,853 samples, respectively) that we leveraged to explore transcriptomic differences among allograft dysfunction (delayed graft function, acute rejection and fibrosis), tolerance and stable graft function. We identified genes that correlated robustly with allograft dysfunction across heart, lung, liver and kidney transplantation. Furthermore, we developed a transfer learning omics prediction framework that, by borrowing information across organs, demonstrated superior classifications compared to models trained on single organs. These findings were validated using a single-center prospective kidney transplant cohort study (a collective 329 samples across two timepoints), providing insights supporting the potential clinical utility of our approach. Our study establishes the capacity for machine learning models to learn across organs and presents a transcriptomic transplant resource that can be employed to develop pan-organ biomarkers of allograft dysfunction.
同种异体移植(功能障碍)的发病机制已越来越多地通过基于“组学”的技术进行研究,但对单个器官的关注造成了知识空白,这些空白既无法统一也无法区分同种异体移植的病理机制。在此,我们对人类全器官同种异体移植功能障碍进行了一项全面研究,分析了150个数据集,这些数据集包含四个常见移植实体器官(心脏、肺、肝脏和肾脏,样本数分别为1160、1241、1216和8853)的12000多个样本,我们利用这些样本探索同种异体移植功能障碍(移植功能延迟、急性排斥和纤维化)、免疫耐受和稳定移植功能之间的转录组差异。我们鉴定出在心脏、肺、肝脏和肾脏移植中与同种异体移植功能障碍密切相关的基因。此外,我们开发了一种迁移学习组学预测框架,通过跨器官借用信息,与在单个器官上训练的模型相比,该框架展示出更优的分类性能。这些发现通过一项单中心前瞻性肾移植队列研究(两个时间点共329个样本)得到验证,为我们方法的潜在临床应用提供了支持性见解。我们的研究确立了机器学习模型跨器官学习的能力,并提供了一种转录组移植资源,可用于开发同种异体移植功能障碍的全器官生物标志物。