School of Dentistry, College of Biomedical and Life Sciences, Cardiff University, Cardiff CF14 4XY, UK.
Bristol Proteomics Facility, Biomedical Sciences Building, University Walk, University of Bristol, Bristol BS8 1TD, UK.
Cells. 2024 Jun 5;13(11):982. doi: 10.3390/cells13110982.
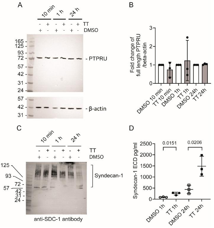
Tigilanol tiglate (TT, also known as EBC-46) is a novel, plant-derived diterpene ester possessing anticancer and wound-healing properties. Here, we show that TT-evoked PKC-dependent S phosphorylation of the tyrosine kinase MET leads to subsequent degradation of tyrosine phosphorylated p-Y and p-Y MET species. PKC inhibition with BIM-1 blocked S phosphorylation of MET and led to MET cell surface accumulation. Treatment with metalloproteinase inhibitors prevented MET-ECD release into cell culture media, which was also blocked by PKC inhibitors. Furthermore, unbiased secretome analysis, performed using TMT-technology, identified additional targets of TT-dependent release of cell surface proteins from H357 head and neck cancer cells. We confirm that the MET co-signalling receptor syndecan-1 was cleaved from the cell surface in response to TT treatment. This was accompanied by rapid cleavage of the cellular junction adhesion protein Nectin-1 and the nerve growth factor receptor NGFR/TNFR16. These findings, that TT is a novel negative regulator of protumorigenic c-MET and NGFRp/TNFR16 signalling, as well as regulating Nectin-1-mediated cell adhesion, further contribute to our understanding of the mode of action and efficacy of TT in the treatment of solid tumours.
替利醇庚酸酯(TT,也称为 EBC-46)是一种新型的植物衍生二萜酯,具有抗癌和伤口愈合特性。在这里,我们表明 TT 诱导的 PKC 依赖性 S 磷酸化 MET 酪氨酸激酶导致随后的酪氨酸磷酸化 p-Y 和 p-Y MET 物质的降解。PKC 抑制剂 BIM-1 阻断 MET 的 S 磷酸化并导致 MET 细胞表面积累。金属蛋白酶抑制剂处理可防止 MET-ECD 释放到细胞培养物培养基中,这也被 PKC 抑制剂阻断。此外,使用 TMT 技术进行的无偏置分泌组分析鉴定了 TT 依赖性从 H357 头颈部癌细胞释放细胞表面蛋白的其他靶标。我们证实,MET 共信号受体 syndecan-1 在 TT 处理后从细胞表面被切割。这伴随着细胞连接黏附蛋白 nectin-1 和神经生长因子受体 NGFR/TNFR16 的快速切割。这些发现表明 TT 是一种新型的促肿瘤 c-MET 和 NGFRp/TNFR16 信号的负调节剂,以及调节 nectin-1 介导的细胞黏附,进一步有助于我们了解 TT 在治疗实体瘤中的作用模式和疗效。