Departament of Biochemistry and Immunology, Institute of Biological Sciences, Universidade Federal de Minas Gerais, Belo Horizonte 31270-901, MG, Brazil.
Departament of Clinical Analysis, Faculty of Pharmaceutical Sciences, Universidade de São Paulo, São Paulo 05508-220, SP, Brazil.
Int J Mol Sci. 2024 May 23;25(11):5671. doi: 10.3390/ijms25115671.
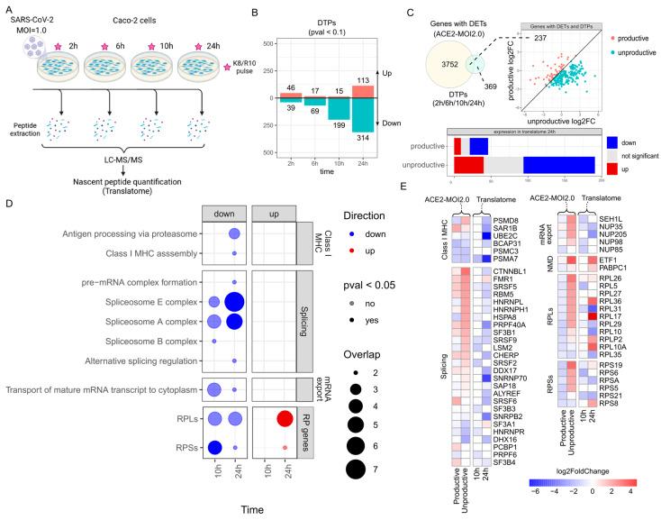
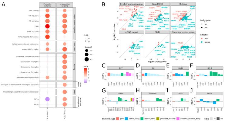
RNA processing is a highly conserved mechanism that serves as a pivotal regulator of gene expression. Alternative processing generates transcripts that can still be translated but lead to potentially nonfunctional proteins. A plethora of respiratory viruses, including severe acute respiratory syndrome coronavirus 2 (SARS-CoV-2), strategically manipulate the host's RNA processing machinery to circumvent antiviral responses. We integrated publicly available omics datasets to systematically analyze isoform-level expression and delineate the nascent peptide landscape of SARS-CoV-2-infected human cells. Our findings explore a suggested but uncharacterized mechanism, whereby SARS-CoV-2 infection induces the predominant expression of unproductive splicing isoforms in key IFN signaling, interferon-stimulated (ISGs), class I MHC, and splicing machinery genes, including , , and . In stark contrast, cytokine and chemokine genes, such as and , predominantly express productive (protein-coding) splicing isoforms in response to SARS-CoV-2 infection. We postulate that SARS-CoV-2 employs an unreported tactic of exploiting the host splicing machinery to bolster viral replication and subvert the immune response by selectively upregulating unproductive splicing isoforms from antigen presentation and antiviral response genes. Our study sheds new light on the molecular interplay between SARS-CoV-2 and the host immune system, offering a foundation for the development of novel therapeutic strategies to combat COVID-19.
RNA 加工是一种高度保守的机制,可作为基因表达的关键调节剂。选择性加工会产生仍可被翻译但可能导致无功能蛋白质的转录本。大量的呼吸道病毒,包括严重急性呼吸综合征冠状病毒 2(SARS-CoV-2),会巧妙地操纵宿主的 RNA 加工机制,以规避抗病毒反应。我们整合了公开可用的组学数据集,系统地分析了 SARS-CoV-2 感染人类细胞的异构体水平表达,并描绘了新生肽的图谱。我们的研究结果探索了一种被提议但尚未被描述的机制,即 SARS-CoV-2 感染诱导关键 IFN 信号、干扰素刺激(ISGs)、I 类 MHC 和剪接机制基因中的无活性剪接异构体的主要表达,包括 、 和 。相比之下,细胞因子和趋化因子基因,如 和 ,在 SARS-CoV-2 感染时主要表达有活性(编码蛋白质)的剪接异构体。我们推测,SARS-CoV-2 采用了一种未被报道的策略,即利用宿主剪接机制来增强病毒复制,并通过选择性地上调抗原呈递和抗病毒反应基因中的无活性剪接异构体来削弱免疫反应。我们的研究揭示了 SARS-CoV-2 与宿主免疫系统之间的分子相互作用,为开发针对 COVID-19 的新型治疗策略提供了基础。