Suppr超能文献

生理和转录组分析在嫩芦笋茎形成过程中内源激素和糖含量变化。

Physiological and transcriptome analysis of changes in endogenous hormone and sugar content during the formation of tender asparagus stems.

机构信息

College of Horticulture, Sichuan Agricultural University, Chengdu, 611130, China.

Agricultural Equipment Research Institute, Chengdu Academy of Agricultural and Forest Sciences, Chengdu, 611130, China.

出版信息

BMC Plant Biol. 2024 Jun 19;24(1):581. doi: 10.1186/s12870-024-05277-0.

Abstract

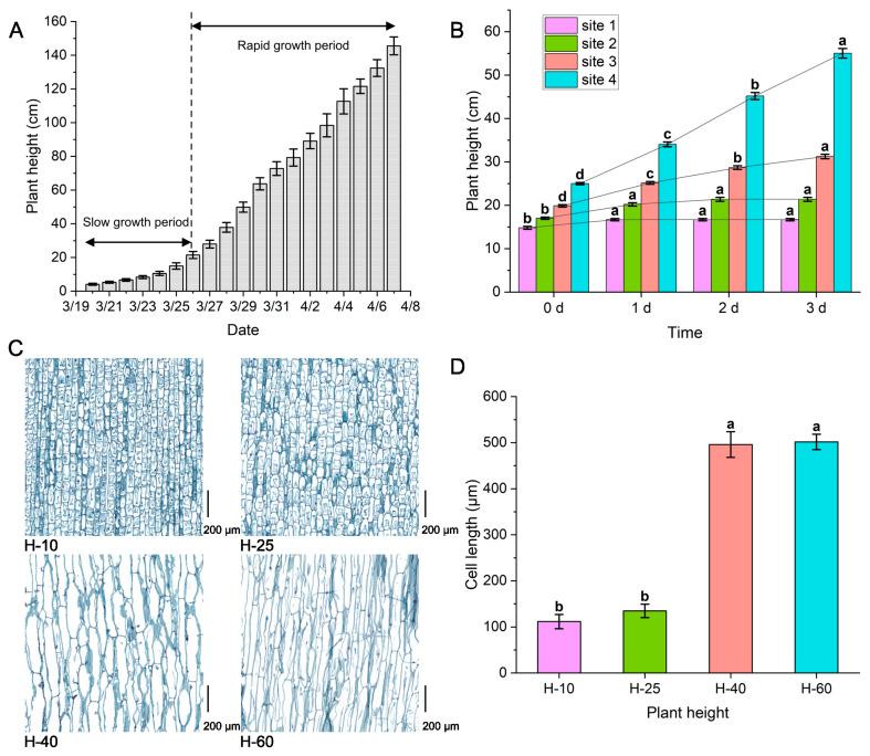
Asparagus is a nutritionally dense stem vegetable whose growth and development are correlated with its quality and yield. To investigate the dynamic changes and underlying mechanisms during the elongation and growth process of asparagus stems, we documented the growth pattern of asparagus and selected stem segments from four consecutive elongation stages using physiological and transcriptome analyses. Notably, the growth rate of asparagus accelerated at a length of 25 cm. A significant decrease in the concentration of sucrose, fructose, glucose, and additional sugars was observed in the elongation region of tender stems. Conversely, the levels of auxin and gibberellins(GAs) were elevated along with increased activity of enzymes involved in sucrose degradation. A significant positive correlation existed between auxin, GAs, and enzymes involved in sucrose degradation. The ABA content gradually increased with stem elongation. The tissue section showed that cell elongation is an inherent manifestation of stem elongation. The differential genes screened by transcriptome analysis were enriched in pathways such as starch and sucrose metabolism, phytohormone synthesis metabolism, and signal transduction. The expression levels of genes such as ARF, GA20ox, NCED, PIF4, and otherswere upregulated during stem elongation, while DAO, GA2ox, and other genes were downregulated. The gene expression level was consistent with changes in hormone content and influenced the cell length elongation. Additionally, the expression results of RT-qPCR were consistent with RNA-seq. The observed variations in gene expression levels, endogenous hormones and sugar changes during the elongation and growth of asparagus tender stems offer valuable insights for future investigations into the molecular mechanisms of asparagus stem growth and development and provide a theoretical foundation for cultivation and production practices.

摘要

芦笋是一种营养密集型茎类蔬菜,其生长和发育与质量和产量密切相关。为了研究芦笋茎伸长和生长过程中的动态变化及其潜在机制,我们记录了芦笋的生长模式,并使用生理和转录组分析选择了连续四个伸长阶段的茎段。值得注意的是,芦笋的生长速度在长度达到 25 厘米时加快。在嫩茎的伸长区,发现蔗糖、果糖、葡萄糖和其他糖的浓度显著下降。相反,生长素和赤霉素(GAs)的水平随着参与蔗糖降解的酶活性的增加而升高。生长素、赤霉素和参与蔗糖降解的酶之间存在显著的正相关。ABA 含量随着茎的伸长逐渐增加。组织切片表明细胞伸长是茎伸长的固有表现。转录组分析筛选出的差异基因富集在淀粉和蔗糖代谢、植物激素合成代谢和信号转导等途径中。ARF、GA20ox、NCED、PIF4 等基因在茎伸长过程中表达上调,而 DAO、GA2ox 等基因表达下调。基因表达水平与激素含量的变化一致,并影响细胞长度伸长。此外,RT-qPCR 的表达结果与 RNA-seq 一致。在芦笋嫩茎伸长和生长过程中观察到的基因表达水平、内源性激素和糖的变化为进一步研究芦笋茎生长发育的分子机制提供了有价值的见解,并为栽培和生产实践提供了理论基础。

https://cdn.ncbi.nlm.nih.gov/pmc/blobs/cf23/11186092/305b923adbb7/12870_2024_5277_Fig1_HTML.jpg

文献AI研究员

20分钟写一篇综述,助力文献阅读效率提升50倍。

立即体验

用中文搜PubMed

大模型驱动的PubMed中文搜索引擎

马上搜索

文档翻译

学术文献翻译模型,支持多种主流文档格式。

立即体验