Suppr超能文献

时钟基因 BHLHE40 和非典型 CCNG2 作为前列腺癌中一种新的肿瘤抑制途径,控制雄激素诱导的细胞衰老。

The clock gene BHLHE40 and atypical CCNG2 control androgen-induced cellular senescence as a novel tumor suppressive pathway in prostate cancer.

机构信息

Institute of Human Genetics, Jena University Hospital, Am Klinikum 1, 07740, Jena, Germany.

出版信息

J Exp Clin Cancer Res. 2024 Jun 20;43(1):174. doi: 10.1186/s13046-024-03097-6.

Abstract

BACKGROUND

The androgen receptor (AR) is a drug target used to inhibit AR and prostate cancer (PCa) growth. Surprisingly, treatment with supraphysiological androgen level (SAL), used in bipolar androgen therapy, inhibits growth of PCa suggesting a tumor-suppressive activity by SAL. SAL was shown to induce cellular senescence in PCa.

METHODS

RNA-seq and transcriptome analysis, ChIP-seq, human 3D PCa spheroids, mouse xenografted castration-resistant PCa, knockdown and overexpression, Co-immunoprecipitation (Co-IP), translocation analysis, immune detection, qRT-PCR, protein-protein interaction modelling.

RESULTS

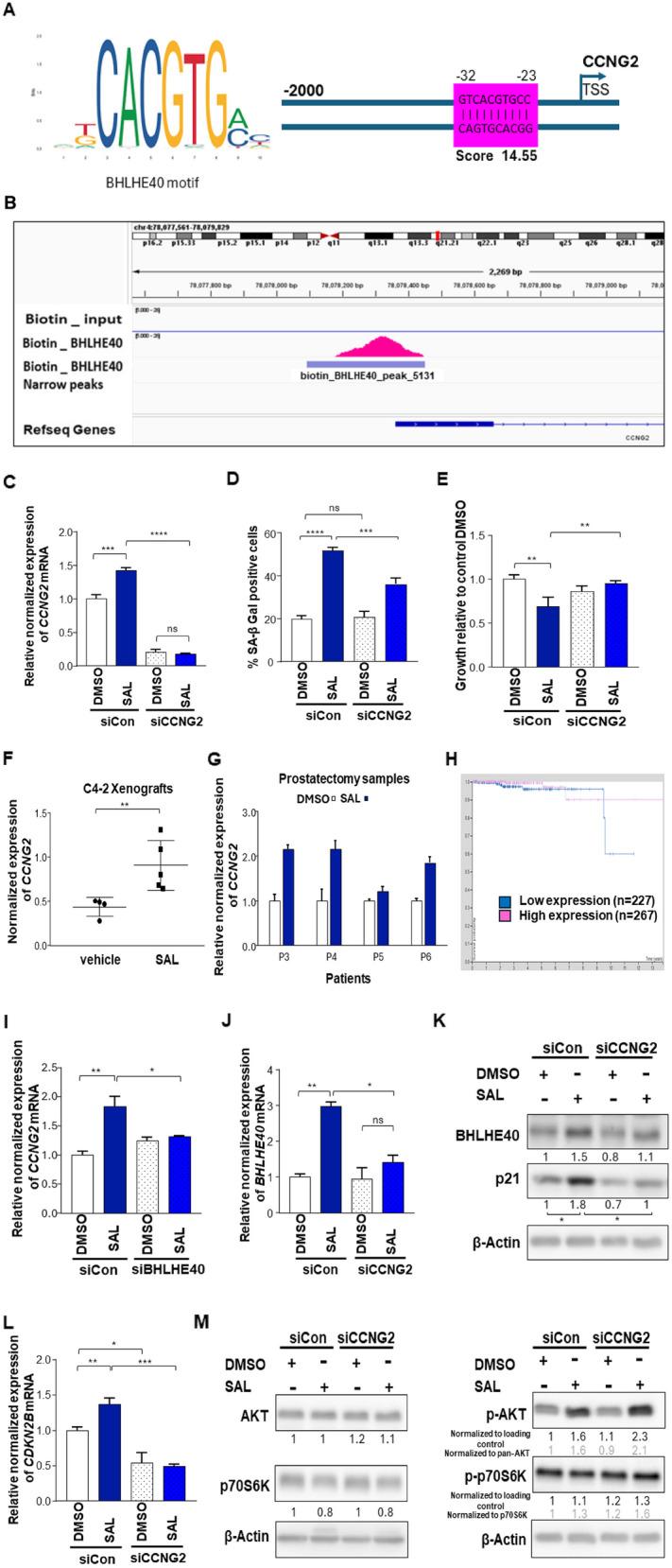
Here, mice xenografts with castration-resistant PCa tumors show that SAL inhibits cancer growth in vivo suggesting that SAL activates a tumor-suppressive mechanism. RNA-seq and ChIP-seq revealed the clock gene BHLHE40 is a novel direct AR target. Compared to adjacent human prostate tissues, the expression of BHLHE40 is reduced in PCa tumors and associated with reduced survival. Knockdown suggests that BHLHE40 mediates SAL-induced cellular senescence including tumor spheroids. Interestingly, a large overlap of differentially expressed gene sets was identified between BHLHE40 and SAL leading to the identification of four classes of SAL-BHLHE40 transcriptome landscapes. Co-IP and modelling suggest binding of BHLHE40 to AR and their co-translocation into nucleus by SAL treatment. Further, RNA-seq and ChIP-seq analysis indicate that the atypical tumor suppressive cyclin G2 emerged as a novel downstream target of BHLHE40 and a mediator of SAL-induced cellular senescence.

CONCLUSIONS

The data provide evidence of the tumor suppressive activity of SAL and a novel signaling by the AR-BHLHE40-CCNG2 axis for androgen-induced cellular senescence, linking circadian rhythm factor to androgen signaling as a novel tumor suppressive pathway.

摘要

背景

雄激素受体(AR)是一种药物靶点,用于抑制 AR 和前列腺癌(PCa)的生长。令人惊讶的是,双相雄激素治疗中使用的超生理雄激素水平(SAL)治疗抑制了 PCa 的生长,表明 SAL 具有肿瘤抑制活性。SAL 被证明可诱导 PCa 中的细胞衰老。

方法

RNA-seq 和转录组分析、ChIP-seq、人 3D PCa 球体、小鼠异种移植去势抵抗性 PCa、 knockdown 和过表达、Co-免疫沉淀(Co-IP)、转位分析、免疫检测、qRT-PCR、蛋白质-蛋白质相互作用建模。

结果

在这里,带有去势抵抗性 PCa 肿瘤的小鼠异种移植显示 SAL 抑制体内癌症生长,表明 SAL 激活了一种肿瘤抑制机制。RNA-seq 和 ChIP-seq 揭示了时钟基因 BHLHE40 是一种新的直接 AR 靶标。与相邻的人前列腺组织相比,BHLHE40 的表达在 PCa 肿瘤中降低,并与降低的生存率相关。knockdown 表明 BHLHE40 介导 SAL 诱导的细胞衰老,包括肿瘤球体。有趣的是,BHLHE40 和 SAL 之间差异表达基因集之间存在很大的重叠,导致鉴定出 SAL-BHLHE40 转录组景观的四个类别。Co-IP 和建模表明 BHLHE40 与 AR 结合,并通过 SAL 处理将其共转位到细胞核中。此外,RNA-seq 和 ChIP-seq 分析表明,非典型肿瘤抑制性细胞周期蛋白 G2 作为 BHLHE40 的新下游靶标和 SAL 诱导的细胞衰老的介质出现。

结论

数据提供了 SAL 的肿瘤抑制活性的证据,以及 AR-BHLHE40-CCNG2 轴的新型信号传导,用于雄激素诱导的细胞衰老,将生物钟因子与雄激素信号传导联系起来作为一种新的肿瘤抑制途径。

https://cdn.ncbi.nlm.nih.gov/pmc/blobs/dca1/11188219/03b3a9e5fd03/13046_2024_3097_Fig1_HTML.jpg

文献AI研究员

20分钟写一篇综述,助力文献阅读效率提升50倍。

立即体验

用中文搜PubMed

大模型驱动的PubMed中文搜索引擎

马上搜索

文档翻译

学术文献翻译模型,支持多种主流文档格式。

立即体验