• 文献检索
  • 文档翻译
  • 深度研究
  • 学术资讯
  • Suppr Zotero 插件Zotero 插件
  • 邀请有礼
  • 套餐&价格
  • 历史记录
应用&插件
Suppr Zotero 插件Zotero 插件浏览器插件Mac 客户端Windows 客户端微信小程序
定价
高级版会员购买积分包购买API积分包
服务
文献检索文档翻译深度研究API 文档MCP 服务
关于我们
关于 Suppr公司介绍联系我们用户协议隐私条款
关注我们

Suppr 超能文献

核心技术专利:CN118964589B侵权必究
粤ICP备2023148730 号-1Suppr @ 2026

文献检索

告别复杂PubMed语法,用中文像聊天一样搜索,搜遍4000万医学文献。AI智能推荐,让科研检索更轻松。

立即免费搜索

文件翻译

保留排版,准确专业,支持PDF/Word/PPT等文件格式,支持 12+语言互译。

免费翻译文档

深度研究

AI帮你快速写综述,25分钟生成高质量综述,智能提取关键信息,辅助科研写作。

立即免费体验

致癌长链非编码RNA MIR503HG通过对抗前列腺癌中超生理水平雄激素治疗来抑制细胞衰老。

The oncogenic lncRNA MIR503HG suppresses cellular senescence counteracting supraphysiological androgen treatment in prostate cancer.

作者信息

Kallenbach Julia, Rasa Mahdi, Heidari Horestani Mehdi, Atri Roozbahani Golnaz, Schindler Katrin, Baniahmad Aria

机构信息

Institute of Human Genetics, Jena University Hospital, Am Klinikum 1, Jena, 07740, Germany.

Leibniz Institute on Aging - Fritz Lipmann Institute (FLI), Jena, Germany.

出版信息

J Exp Clin Cancer Res. 2024 Dec 16;43(1):321. doi: 10.1186/s13046-024-03233-2.

DOI:10.1186/s13046-024-03233-2
PMID:39676172
原文链接:https://pmc.ncbi.nlm.nih.gov/articles/PMC11648305/
Abstract

BACKGROUND

The androgen receptor (AR), a ligand-dependent transcription factor, plays a key role in regulating prostate cancer (PCa) growth. The novel bipolar androgen therapy (BAT) uses supraphysiological androgen levels (SAL) that suppresses growth of PCa cells and induces cellular senescence functioning as a tumor suppressive mechanism. The role of long non-coding RNAs (lncRNAs) in the regulation of SAL-mediated senescence remains unclear. This study focuses on the SAL-repressed lncRNA MIR503HG, examining its involvement in androgen-controlled cellular senescence in PCa.

METHODS

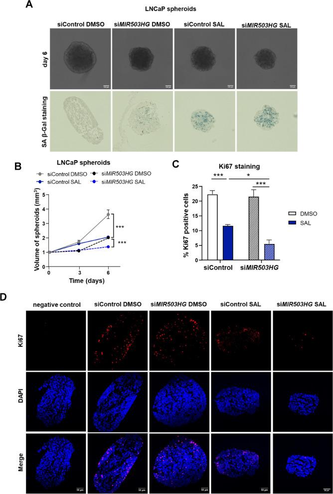
Transcriptome and ChIP-Seq analyses of PCa cells treated with SAL were conducted to identify SAL-downregulated lncRNAs. Expression levels of MIR503HG were analyzed in 691 PCa patient tumor samples, mouse xenograft tumors and treated patient-derived xenografts. Knockdown and overexpression experiments were performed to assess the role of MIR503HG in cellular senescence and proliferation using senescence-associated β-Gal assays, qRT-PCRs, and Western blotting. The activity of MIR503HG was confirmed in PCa tumor spheroids.

RESULTS

A large patient cohort analysis shows that MIR503HG is overexpressed in metastatic PCa and is associated with reduced patient survival, indicating its potential oncogenic role. Notably, SAL treatment suppresses MIR503HG expression across four different PCa cell lines and patient-derived xenografts but interestingly not in the senescence-resistant LNCaP Abl EnzaR cells. Functional assays reveal that MIR503HG promotes PCa cell proliferation and inhibits SAL-mediated cellular senescence, partly through miR-424-5p. Mechanistic analyses and rescue experiments indicate that MIR503HG regulates the AKT-p70S6K and the p15-pRb pathway. Reduced expression of MIR503HG by SAL or knockdown resulted in decreased BRCA2 levels suggesting a role in DNA repair mechanisms and potential implications for PARP inhibitor sensitivity by SAL used in BAT clinical trial.

CONCLUSIONS

The lncRNA MIR503HG acts as an oncogenic regulator in PCa by repressing cellular senescence. SAL-induced suppression of MIR503HG enhances the tumor-suppressive effects of AR signaling, suggesting that MIR503HG could serve as a biomarker for BAT responsiveness and as a target for combination therapies with PARP inhibitors.

摘要

背景

雄激素受体(AR)是一种依赖配体的转录因子,在调节前列腺癌(PCa)生长中起关键作用。新型双相雄激素疗法(BAT)使用超生理雄激素水平(SAL),其可抑制PCa细胞生长并诱导细胞衰老,发挥肿瘤抑制机制的作用。长链非编码RNA(lncRNA)在SAL介导的衰老调节中的作用尚不清楚。本研究聚焦于SAL抑制的lncRNA MIR503HG,研究其在PCa雄激素控制的细胞衰老中的作用。

方法

对用SAL处理的PCa细胞进行转录组和ChIP-Seq分析,以鉴定SAL下调的lncRNA。在691例PCa患者肿瘤样本、小鼠异种移植瘤和经治疗的患者来源异种移植瘤中分析MIR503HG的表达水平。进行敲低和过表达实验,使用衰老相关β-半乳糖苷酶检测、qRT-PCR和蛋白质印迹法评估MIR503HG在细胞衰老和增殖中的作用。在PCa肿瘤球体中证实了MIR503HG的活性。

结果

一项大型患者队列分析表明,MIR503HG在转移性PCa中过表达,且与患者生存率降低相关,表明其潜在的致癌作用。值得注意的是,SAL处理可抑制四种不同PCa细胞系和患者来源异种移植瘤中MIR503HG的表达,但有趣的是,在对衰老有抗性的LNCaP Abl EnzaR细胞中却没有。功能分析表明,MIR503HG促进PCa细胞增殖并抑制SAL介导的细胞衰老,部分是通过miR-424-5p实现的。机制分析和挽救实验表明,MIR503HG调节AKT-p70S6K和p15-pRb途径。SAL或敲低导致MIR503HG表达降低,从而使BRCA2水平降低,这表明其在DNA修复机制中的作用以及对BAT临床试验中使用的SAL的PARP抑制剂敏感性的潜在影响。

结论

lncRNA MIR503HG通过抑制细胞衰老在PCa中作为致癌调节因子发挥作用。SAL诱导的MIR5HG抑制增强了AR信号通路的肿瘤抑制作用,这表明MIR503HG可作为BAT反应性生物标志物以及与PARP抑制剂联合治疗的靶点。

https://cdn.ncbi.nlm.nih.gov/pmc/blobs/0c5e/11648305/c95e48faad65/13046_2024_3233_Fig9_HTML.jpg
https://cdn.ncbi.nlm.nih.gov/pmc/blobs/0c5e/11648305/a509d7373848/13046_2024_3233_Fig1_HTML.jpg
https://cdn.ncbi.nlm.nih.gov/pmc/blobs/0c5e/11648305/4dccd28cd69a/13046_2024_3233_Fig2_HTML.jpg
https://cdn.ncbi.nlm.nih.gov/pmc/blobs/0c5e/11648305/4a9db3cfabea/13046_2024_3233_Fig3_HTML.jpg
https://cdn.ncbi.nlm.nih.gov/pmc/blobs/0c5e/11648305/73107317103e/13046_2024_3233_Fig4_HTML.jpg
https://cdn.ncbi.nlm.nih.gov/pmc/blobs/0c5e/11648305/061968b59cca/13046_2024_3233_Fig5_HTML.jpg
https://cdn.ncbi.nlm.nih.gov/pmc/blobs/0c5e/11648305/9ea0364e2f35/13046_2024_3233_Fig6_HTML.jpg
https://cdn.ncbi.nlm.nih.gov/pmc/blobs/0c5e/11648305/5a5c6e2ea42d/13046_2024_3233_Fig7_HTML.jpg
https://cdn.ncbi.nlm.nih.gov/pmc/blobs/0c5e/11648305/7767304ef3bb/13046_2024_3233_Fig8_HTML.jpg
https://cdn.ncbi.nlm.nih.gov/pmc/blobs/0c5e/11648305/c95e48faad65/13046_2024_3233_Fig9_HTML.jpg
https://cdn.ncbi.nlm.nih.gov/pmc/blobs/0c5e/11648305/a509d7373848/13046_2024_3233_Fig1_HTML.jpg
https://cdn.ncbi.nlm.nih.gov/pmc/blobs/0c5e/11648305/4dccd28cd69a/13046_2024_3233_Fig2_HTML.jpg
https://cdn.ncbi.nlm.nih.gov/pmc/blobs/0c5e/11648305/4a9db3cfabea/13046_2024_3233_Fig3_HTML.jpg
https://cdn.ncbi.nlm.nih.gov/pmc/blobs/0c5e/11648305/73107317103e/13046_2024_3233_Fig4_HTML.jpg
https://cdn.ncbi.nlm.nih.gov/pmc/blobs/0c5e/11648305/061968b59cca/13046_2024_3233_Fig5_HTML.jpg
https://cdn.ncbi.nlm.nih.gov/pmc/blobs/0c5e/11648305/9ea0364e2f35/13046_2024_3233_Fig6_HTML.jpg
https://cdn.ncbi.nlm.nih.gov/pmc/blobs/0c5e/11648305/5a5c6e2ea42d/13046_2024_3233_Fig7_HTML.jpg
https://cdn.ncbi.nlm.nih.gov/pmc/blobs/0c5e/11648305/7767304ef3bb/13046_2024_3233_Fig8_HTML.jpg
https://cdn.ncbi.nlm.nih.gov/pmc/blobs/0c5e/11648305/c95e48faad65/13046_2024_3233_Fig9_HTML.jpg

相似文献

1
The oncogenic lncRNA MIR503HG suppresses cellular senescence counteracting supraphysiological androgen treatment in prostate cancer.致癌长链非编码RNA MIR503HG通过对抗前列腺癌中超生理水平雄激素治疗来抑制细胞衰老。
J Exp Clin Cancer Res. 2024 Dec 16;43(1):321. doi: 10.1186/s13046-024-03233-2.
2
The androgen receptor-lncRNASAT1-AKT-p15 axis mediates androgen-induced cellular senescence in prostate cancer cells.雄激素受体-长链非编码 RNA SAT1-AKT-p15 轴介导雄激素诱导的前列腺癌细胞衰老。
Oncogene. 2022 Feb;41(7):943-959. doi: 10.1038/s41388-021-02060-5. Epub 2021 Oct 19.
3
The clock gene BHLHE40 and atypical CCNG2 control androgen-induced cellular senescence as a novel tumor suppressive pathway in prostate cancer.时钟基因 BHLHE40 和非典型 CCNG2 作为前列腺癌中一种新的肿瘤抑制途径,控制雄激素诱导的细胞衰老。
J Exp Clin Cancer Res. 2024 Jun 20;43(1):174. doi: 10.1186/s13046-024-03097-6.
4
Functional circuits of LYL1 controlled by supraphysiological androgen in prostate cancer cells to regulate cell senescence.在前列腺癌细胞中,超生理水平雄激素控制LYL1的功能回路以调节细胞衰老。
Cell Commun Signal. 2024 Dec 12;22(1):590. doi: 10.1186/s12964-024-01970-7.
5
Androgen-Induced MIG6 Regulates Phosphorylation of Retinoblastoma Protein and AKT to Counteract Non-Genomic AR Signaling in Prostate Cancer Cells.雄激素诱导的 MIG6 通过调节视网膜母细胞瘤蛋白和 AKT 的磷酸化来拮抗前列腺癌细胞中的非基因组 AR 信号。
Biomolecules. 2022 Jul 29;12(8):1048. doi: 10.3390/biom12081048.
6
The Novel Direct AR Target Gene Annexin A2 Mediates Androgen-Induced Cellular Senescence in Prostate Cancer Cells.新型直接雄激素受体靶基因膜联蛋白A2介导前列腺癌细胞中雄激素诱导的细胞衰老。
Biochem Genet. 2024 Nov 19. doi: 10.1007/s10528-024-10953-9.
7
The lncRNAs PART1 and ADAMTS9-AS2 act in an antithetic manner on AR signaling and induction of cellular senescence in prostate cancer cells.长链非编码RNA PART1和ADAMTS9-AS2以相反的方式作用于前列腺癌细胞中的雄激素受体信号传导和细胞衰老诱导。
Int J Surg. 2025 May 1;111(5):3646-3664. doi: 10.1097/JS9.0000000000002334.
8
Supraphysiological androgen levels induce cellular senescence in human prostate cancer cells through the Src-Akt pathway.超生理水平的雄激素通过Src-Akt信号通路诱导人前列腺癌细胞发生细胞衰老。
Mol Cancer. 2014 Sep 12;13:214. doi: 10.1186/1476-4598-13-214.
9
H2AJ Is a Direct Androgen Receptor Target Gene That Regulates Androgen-Induced Cellular Senescence and Inhibits Mesenchymal Markers in Prostate Cancer Cells.H2AJ是一种直接的雄激素受体靶基因,可调节雄激素诱导的细胞衰老并抑制前列腺癌细胞中的间充质标志物。
Cancers (Basel). 2025 Feb 25;17(5):791. doi: 10.3390/cancers17050791.
10
A natural androgen receptor antagonist induces cellular senescence in prostate cancer cells.一种天然雄激素受体拮抗剂可诱导前列腺癌细胞发生细胞衰老。
Mol Endocrinol. 2014 Nov;28(11):1831-40. doi: 10.1210/me.2014-1170. Epub 2014 Sep 9.

引用本文的文献

1
Cellular senescence in cancer: from mechanism paradoxes to precision therapeutics.癌症中的细胞衰老:从机制悖论到精准治疗
Mol Cancer. 2025 Aug 8;24(1):213. doi: 10.1186/s12943-025-02419-2.
2
Emerging roles and clinical perspectives of long noncoding RNAs in prostate cancer.长链非编码RNA在前列腺癌中的新兴作用及临床前景
Med Oncol. 2025 Jun 27;42(8):289. doi: 10.1007/s12032-025-02859-2.
3
H2AJ Is a Direct Androgen Receptor Target Gene That Regulates Androgen-Induced Cellular Senescence and Inhibits Mesenchymal Markers in Prostate Cancer Cells.

本文引用的文献

1
The clock gene BHLHE40 and atypical CCNG2 control androgen-induced cellular senescence as a novel tumor suppressive pathway in prostate cancer.时钟基因 BHLHE40 和非典型 CCNG2 作为前列腺癌中一种新的肿瘤抑制途径,控制雄激素诱导的细胞衰老。
J Exp Clin Cancer Res. 2024 Jun 20;43(1):174. doi: 10.1186/s13046-024-03097-6.
2
Bipolar androgen therapy plus nivolumab for patients with metastatic castration-resistant prostate cancer: the COMBAT phase II trial.双相雄激素治疗联合纳武利尤单抗治疗转移性去势抵抗性前列腺癌:COMBAT Ⅱ期试验。
Nat Commun. 2024 Jan 2;15(1):14. doi: 10.1038/s41467-023-44514-2.
3
PI3K/AKT/mTOR signaling transduction pathway and targeted therapies in cancer.
H2AJ是一种直接的雄激素受体靶基因,可调节雄激素诱导的细胞衰老并抑制前列腺癌细胞中的间充质标志物。
Cancers (Basel). 2025 Feb 25;17(5):791. doi: 10.3390/cancers17050791.
PI3K/AKT/mTOR 信号转导通路与癌症的靶向治疗。
Mol Cancer. 2023 Aug 18;22(1):138. doi: 10.1186/s12943-023-01827-6.
4
BRCA-deficient metastatic prostate cancer has an adverse prognosis and distinct genomic phenotype.BRCA 缺陷转移性前列腺癌预后不良,具有独特的基因组表型。
EBioMedicine. 2023 Sep;95:104738. doi: 10.1016/j.ebiom.2023.104738. Epub 2023 Aug 5.
5
MIR503HG: A potential diagnostic and therapeutic target in human diseases.MIR503HG:人类疾病潜在的诊断和治疗靶点。
Biomed Pharmacother. 2023 Apr;160:114314. doi: 10.1016/j.biopha.2023.114314. Epub 2023 Feb 2.
6
Cancer statistics, 2023.癌症统计数据,2023 年。
CA Cancer J Clin. 2023 Jan;73(1):17-48. doi: 10.3322/caac.21763.
7
Bipolar androgen therapy plus olaparib in men with metastatic castration-resistant prostate cancer.双相雄激素治疗联合奥拉帕利治疗转移性去势抵抗性前列腺癌男性患者。
Prostate Cancer Prostatic Dis. 2023 Mar;26(1):194-200. doi: 10.1038/s41391-022-00636-0. Epub 2022 Dec 23.
8
Androgen-Induced MIG6 Regulates Phosphorylation of Retinoblastoma Protein and AKT to Counteract Non-Genomic AR Signaling in Prostate Cancer Cells.雄激素诱导的 MIG6 通过调节视网膜母细胞瘤蛋白和 AKT 的磷酸化来拮抗前列腺癌细胞中的非基因组 AR 信号。
Biomolecules. 2022 Jul 29;12(8):1048. doi: 10.3390/biom12081048.
9
Hormonal regulation of telomerase activity and hTERT expression in steroid-regulated tissues and cancer.激素对类固醇调节组织及癌症中端粒酶活性和人端粒酶逆转录酶(hTERT)表达的调控
Cancer Cell Int. 2022 Aug 16;22(1):258. doi: 10.1186/s12935-022-02678-9.
10
Emerging Role of Non-Coding RNAs in Senescence.非编码RNA在衰老中的新兴作用。
Front Cell Dev Biol. 2022 Jul 5;10:869011. doi: 10.3389/fcell.2022.869011. eCollection 2022.