Suppr超能文献

通过乙肝表面抗原颗粒递送肝细胞微小RNA对单核细胞活性的调节:对慢性乙型肝炎病理生物学的影响

Modulation of monocyte activity by hepatocellular MicroRNA delivery through HBsAg particles: Implications for pathobiology of chronic hepatitis B.

作者信息

Li Jin, Ma Xiao, Xuan Qinkao, Li Qiang, Wu Min, Shi Bisheng, Fang Zhong, Chen Liang, Chen Jieliang, Wen Yumei, Zhu Chuanwu, Zhu Li, Zhang Xiaonan, Yuan Zhenghong

机构信息

Key Laboratory of Medical Molecular Virology (MOE/NHC), Research Unit of Cure of Chronic Hepatitis B Virus Infection (CAMS), Shanghai Frontiers Science Center of Pathogenic Microbes and Infection, School of Basic Medical Sciences, Shanghai Medical College Fudan University, Shanghai, China.

Department of Infectious Diseases, The Affiliated Infectious Diseases Hospital of Soochow University, Suzhou, Jiangsu, China.

出版信息

Hepatology. 2025 Mar 1;81(3):990-1005. doi: 10.1097/HEP.0000000000000972. Epub 2024 Jun 20.

Abstract

BACKGROUND AND AIMS

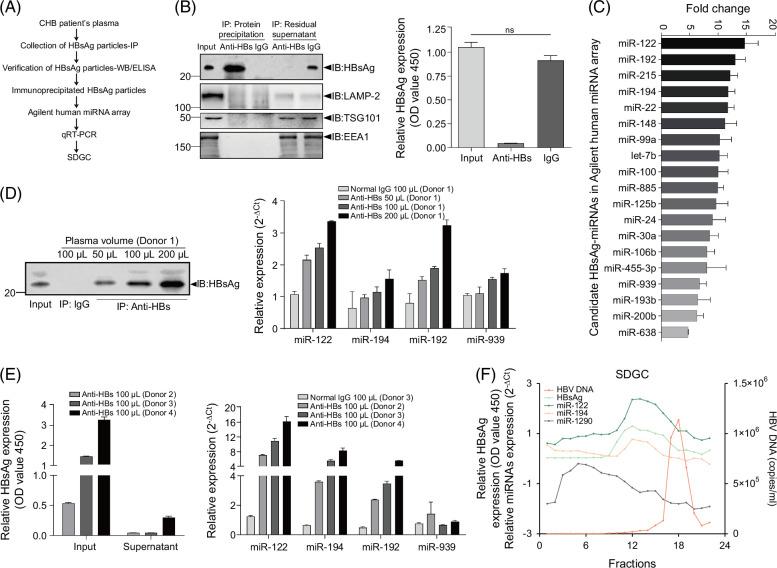
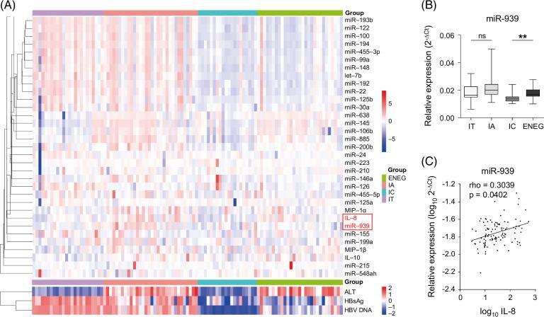
HBsAg serves as an important immune-modulatory factor in chronic hepatitis B. One aspect of such modulation may act through monocytes, which are the major Ag-presenting cells taking up HBsAg. There is evidence for the encapsulation of hepatocellular microRNAs (miRNAs) by HBsAg particles, while its pathobiological significance is unclear. Here, we characterized the miRNA profile in patients with chronic hepatitis B and probed their association with liver inflammation.

APPROACHES AND RESULTS

We collected plasma from patients that are treatment-naive with chronic hepatitis B (n = 110) and quantified total/HBsAg-enveloped miRNAs by qRT-PCR and plasma cytokines by ELISA. The biological effects of HBsAg-delivered miRNAs in monocytes were evaluated using multiple approaches. The clinical significance of candidate miRNAs and cytokines was corroborated in patients with HBV-associated advanced liver diseases. The plasma miRNA profile showed 2 major clusters, one significantly associated with HBsAg titer and the other correlated with liver inflammation. Among HBsAg-carried miRNAs, miR-939 displayed the most significant correlation with IL-8. Mechanistically, miR-939 in subviral particles enters monocytes and significantly augments IL-8 production through the mitogen-activated protein kinase (MAPK) p38 signaling pathway. Finally, the findings that miR-939 positively correlated with IL-8 level and inflammation/fibrosis stage in the cohort of HBV-associated advanced liver diseases support its causative role in the progression of liver diseases.

CONCLUSIONS

HBsAg particles carry hepatocellular miRNAs, including miR-939, which enter monocytes and alter their functional status, such as IL-8 secretion. Our findings demonstrate that the HBsAg-miR-939-IL-8 axis may play a crucial role in HBV-induced hepatic necro-inflammation and the progression of advanced liver diseases.

摘要

背景与目的

乙肝表面抗原(HBsAg)是慢性乙型肝炎中一种重要的免疫调节因子。这种调节作用的一个方面可能是通过单核细胞发挥的,单核细胞是摄取HBsAg的主要抗原呈递细胞。有证据表明HBsAg颗粒可包裹肝细胞微小RNA(miRNA),但其病理生物学意义尚不清楚。在此,我们对慢性乙型肝炎患者的miRNA谱进行了特征分析,并探究了它们与肝脏炎症的关联。

方法与结果

我们收集了未经治疗的慢性乙型肝炎患者(n = 110)的血浆,通过qRT-PCR定量总miRNA/HBsAg包裹的miRNA,并通过ELISA检测血浆细胞因子。使用多种方法评估了HBsAg传递的miRNA在单核细胞中的生物学效应。在HBV相关晚期肝病患者中证实了候选miRNA和细胞因子的临床意义。血浆miRNA谱显示出2个主要聚类,一个与HBsAg滴度显著相关,另一个与肝脏炎症相关。在HBsAg携带的miRNA中,miR-939与白细胞介素-8(IL-8)的相关性最为显著。从机制上讲,亚病毒颗粒中的miR-939进入单核细胞,并通过丝裂原活化蛋白激酶(MAPK)p38信号通路显著增加IL-8的产生。最后,在HBV相关晚期肝病队列中,miR-939与IL-8水平以及炎症/纤维化阶段呈正相关的发现支持了其在肝病进展中的致病作用。

结论

HBsAg颗粒携带包括miR-939在内的肝细胞miRNA,这些miRNA进入单核细胞并改变其功能状态,如IL-8分泌。我们的研究结果表明,HBsAg-miR-939-IL-8轴可能在HBV诱导的肝脏坏死性炎症和晚期肝病进展中起关键作用。

https://cdn.ncbi.nlm.nih.gov/pmc/blobs/8693/11825484/f9bab6da34d2/hep-81-0990-g001.jpg

文献检索

告别复杂PubMed语法,用中文像聊天一样搜索,搜遍4000万医学文献。AI智能推荐,让科研检索更轻松。

立即免费搜索

文件翻译

保留排版,准确专业,支持PDF/Word/PPT等文件格式,支持 12+语言互译。

免费翻译文档

深度研究

AI帮你快速写综述,25分钟生成高质量综述,智能提取关键信息,辅助科研写作。

立即免费体验