Suppr超能文献

化学反应网络驱动振荡自复制囊泡中的复杂群体动力学。

A Chemical Reaction Network Drives Complex Population Dynamics in Oscillating Self-Reproducing Vesicles.

机构信息

Chemistry Research Laboratory, Department of Chemistry, University of Oxford, 12 Mansfield Road, Oxford OX1 3TA, U.K.

The Kavli Institute for NanoScience Discovery, Dorothy Crowfoot Hodgkin Building, Oxford OX1 3QU, U.K.

出版信息

J Am Chem Soc. 2024 Jul 10;146(27):18262-18269. doi: 10.1021/jacs.4c00860. Epub 2024 Jun 25.

Abstract

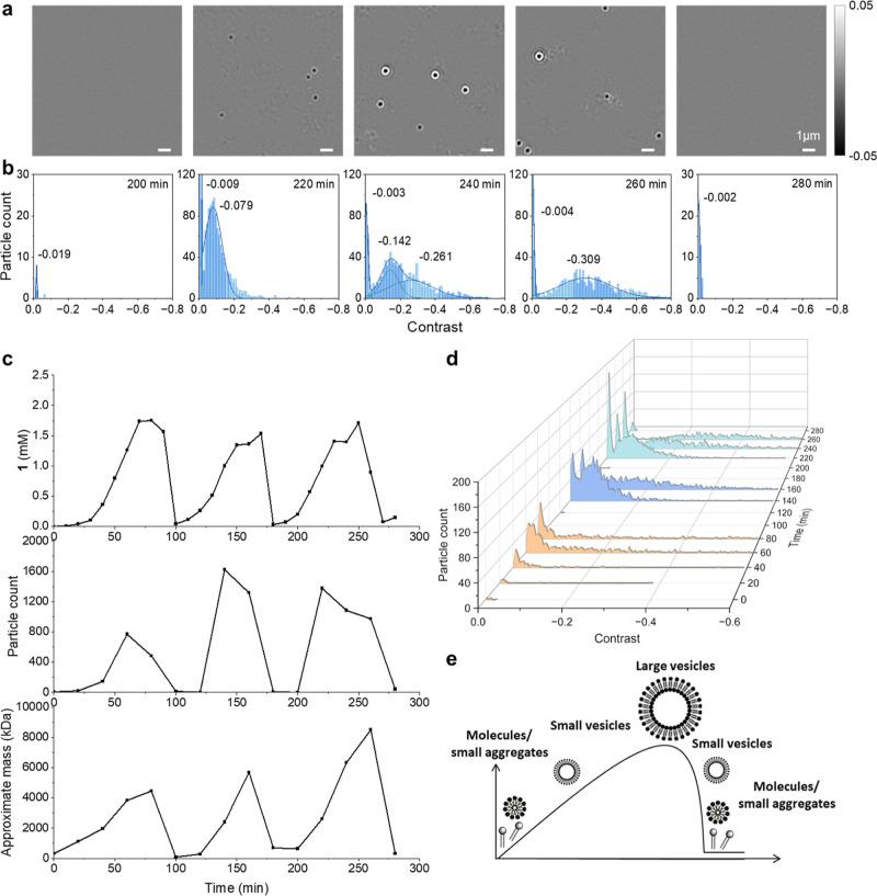
We report chemically fueled oscillations of vesicles. The population cycling of vesicles is driven by their self-reproduction and collapse within a biphasic reaction network involving the interplay of molecular and supramolecular events. We studied the oscillations on the molecular and supramolecular scales and tracked vesicle populations in time by interferometric scattering microscopy and dynamic light scattering. Complex supramolecular events were observed during oscillations─including vesicle reproduction, growth, and decomposition─and differences in the number, size, and mass of aggregates can often be observed within and between pulses. This system's dynamic behavior is reminiscent of a reproductive cycle in living cells.

摘要

我们报告了囊泡的化学燃料振荡。囊泡的种群循环是由它们在涉及分子和超分子事件相互作用的双相反应网络中的自我复制和崩溃驱动的。我们在分子和超分子尺度上研究了振荡,并通过干涉散射显微镜和动态光散射实时跟踪囊泡种群。在振荡过程中观察到复杂的超分子事件,包括囊泡的繁殖、生长和分解,并且在脉冲内和脉冲之间经常可以观察到聚集体的数量、大小和质量的差异。该系统的动态行为类似于活细胞中的生殖周期。

https://cdn.ncbi.nlm.nih.gov/pmc/blobs/0575/11240260/0c5ab7b10eb4/ja4c00860_0001.jpg

文献检索

告别复杂PubMed语法,用中文像聊天一样搜索,搜遍4000万医学文献。AI智能推荐,让科研检索更轻松。

立即免费搜索

文件翻译

保留排版,准确专业,支持PDF/Word/PPT等文件格式,支持 12+语言互译。

免费翻译文档

深度研究

AI帮你快速写综述,25分钟生成高质量综述,智能提取关键信息,辅助科研写作。

立即免费体验