Suppr超能文献

源自携带基因突变的诱导多能干细胞的阿尔茨海默病模型的生成

Generation of Alzheimer's Disease Model Derived from Induced Pluripotent Stem Cells with Gene Mutation.

作者信息

Kim Yena, Yun Binna, Ye Byoung Seok, Kim Bo-Young

机构信息

Division of Intractable Disease Research, Department of Chronic Disease Convergence Research, Korea National Institute of Health, Cheongju 28160, Republic of Korea.

Korea National Stem Cell Bank, Korea National Institute of Health, Cheongju 28160, Republic of Korea.

出版信息

Biomedicines. 2024 May 27;12(6):1193. doi: 10.3390/biomedicines12061193.

Abstract

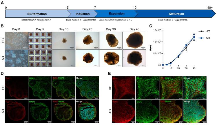
Alzheimer's disease (AD), the most common cause of dementia, is characterized by disruptions in memory, cognition, and personality, significantly impacting morbidity and mortality rates among older adults. However, the exact pathophysiological mechanism of AD remains unknown, and effective treatment options for AD are still lacking. Human induced pluripotent stem cells (iPSC) are emerging as promising platforms for disease research, offering the ability to model the genetic mutations associated with various conditions. Patient-derived iPSCs are useful for modeling neurodegenerative and neurodevelopmental disorders. In this study, we generated AD iPSCs from peripheral blood mononuclear cells obtained from a 65-year-old patient with AD carrying the E682K mutation in the gene encoding the amyloid precursor protein. Cerebral organoids derived from AD iPSCs recapitulated the AD phenotype, exhibiting significantly increased levels of tau protein. Our analysis revealed that an iPSC disease model of AD is a valuable assessment tool for pathophysiological research and drug screening.

摘要

阿尔茨海默病(AD)是痴呆最常见的病因,其特征为记忆、认知和人格障碍,对老年人的发病率和死亡率有显著影响。然而,AD的确切病理生理机制仍不清楚,且仍缺乏有效的AD治疗方案。人类诱导多能干细胞(iPSC)正成为疾病研究的有前景的平台,能够对与各种病症相关的基因突变进行建模。患者来源的iPSC对于神经退行性和神经发育障碍的建模很有用。在本研究中,我们从一名65岁携带淀粉样前体蛋白编码基因E682K突变的AD患者的外周血单个核细胞中生成了AD iPSC。源自AD iPSC的脑类器官重现了AD表型,tau蛋白水平显著升高。我们的分析表明,AD的iPSC疾病模型是病理生理研究和药物筛选的有价值的评估工具。

https://cdn.ncbi.nlm.nih.gov/pmc/blobs/cb1f/11201172/a579bd603980/biomedicines-12-01193-g001.jpg

文献AI研究员

20分钟写一篇综述,助力文献阅读效率提升50倍。

立即体验

用中文搜PubMed

大模型驱动的PubMed中文搜索引擎

马上搜索

文档翻译

学术文献翻译模型,支持多种主流文档格式。

立即体验