Suppr超能文献

脓毒症中Plac8-ERK通路对单核细胞功能的调节

Plac8-ERK pathway modulation of monocyte function in sepsis.

作者信息

Zhang Teng, Fu Jing-Nan, Chen Gui-Bing, Zhang Xiu

机构信息

Department of General Surgery, Tianjin Medical University General Hospital, Tianjin, 300000, China.

Department of Minimally Invasive Surgery, Characteristics Medical Center of Chinese People Armed Police Force, Tianjin, China.

出版信息

Cell Death Discov. 2024 Jul 3;10(1):308. doi: 10.1038/s41420-024-02012-4.

Abstract

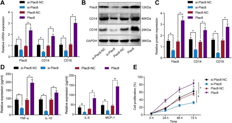
Sepsis, a life-threatening condition caused by infection, is characterized by the dysregulation of immune responses and activation of monocytes. Plac8, a protein, has been implicated in various inflammatory conditions. This study aimed to investigate the effect of Plac8 upregulation on monocyte proliferation and activation in sepsis patients. Peripheral blood samples were collected from healthy individuals and sepsis patients. Monocytes were stimulated with lipopolysaccharide (LPS) to create an in vitro sepsis model, while a murine sepsis model was established using cecal ligation and puncture (CLP). The levels of monocyte markers, proliferation index (PI), and pro-inflammatory cytokines were assessed using flow cytometry and qPCR, respectively. Plac8 and phosphorylated ERK protein levels were determined by western blot, and TNF-α, IL-6, and IL-10 levels were quantified using ELISA. The CCK-8 assay was used to evaluate PBMC proliferation and activation. The results showed that Plac8 was highly expressed in sepsis models, promoting the survival, proliferation, and activation of monocytes. Plac8 upregulation activated the ERK pathway, leading to increased phosphorylation of ERK protein and elevated levels of CD14, CD16, TNF-α, IL-6, Plac8, and IL-10. In sepsis mice, Plac8 overexpression similarly activated the ERK pathway and promoted the survival, proliferation, and activation of monocytes. In conclusion, the upregulation of Plac8 enhances the activation of the ERK pathway and promotes monocyte proliferation and activation in sepsis patients.

摘要

脓毒症是一种由感染引起的危及生命的病症,其特征在于免疫反应失调和单核细胞活化。蛋白质Plac8与多种炎症状态有关。本研究旨在探讨脓毒症患者中Plac8上调对单核细胞增殖和活化的影响。从健康个体和脓毒症患者采集外周血样本。用脂多糖(LPS)刺激单核细胞以建立体外脓毒症模型,同时使用盲肠结扎和穿刺(CLP)建立小鼠脓毒症模型。分别使用流式细胞术和qPCR评估单核细胞标志物、增殖指数(PI)和促炎细胞因子的水平。通过蛋白质免疫印迹法测定Plac8和磷酸化ERK蛋白水平,并使用酶联免疫吸附测定法(ELISA)定量TNF-α、IL-6和IL-10水平。使用CCK-8测定法评估外周血单核细胞(PBMC)的增殖和活化。结果表明,Plac8在脓毒症模型中高表达,促进单核细胞的存活、增殖和活化。Plac8上调激活ERK通路,导致ERK蛋白磷酸化增加以及CD14、CD16、TNF-α、IL-6、Plac8和IL-10水平升高。在脓毒症小鼠中,Plac8过表达同样激活ERK通路并促进单核细胞的存活、增殖和活化。总之,Plac8上调增强了ERK通路的活化,并促进脓毒症患者单核细胞的增殖和活化。

https://cdn.ncbi.nlm.nih.gov/pmc/blobs/f336/11222481/1447ba0d2166/41420_2024_2012_Fig1_HTML.jpg

文献AI研究员

20分钟写一篇综述,助力文献阅读效率提升50倍。

立即体验

用中文搜PubMed

大模型驱动的PubMed中文搜索引擎

马上搜索

文档翻译

学术文献翻译模型,支持多种主流文档格式。

立即体验