Theparambil Shefeeq M, Kopach Olga, Braga Alice, Nizari Shereen, Hosford Patrick S, Sagi-Kiss Virag, Hadjihambi Anna, Konstantinou Christos, Esteras Noemi, Gutierrez Del Arroyo Ana, Ackland Gareth L, Teschemacher Anja G, Dale Nicholas, Eckle Tobias, Andrikopoulos Petros, Rusakov Dmitri A, Kasparov Sergey, Gourine Alexander V
Centre for Cardiovascular and Metabolic Neuroscience, Neuroscience, Physiology and Pharmacology, University College London, London, UK.
Department of Biomedical and Life Sciences, Lancaster University, Lancaster, UK.
Nature. 2024 Aug;632(8023):139-146. doi: 10.1038/s41586-024-07611-w. Epub 2024 Jul 3.
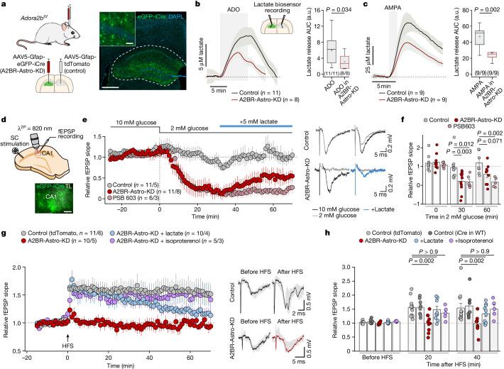
Brain computation performed by billions of nerve cells relies on a sufficient and uninterrupted nutrient and oxygen supply. Astrocytes, the ubiquitous glial neighbours of neurons, govern brain glucose uptake and metabolism, but the exact mechanisms of metabolic coupling between neurons and astrocytes that ensure on-demand support of neuronal energy needs are not fully understood. Here we show, using experimental in vitro and in vivo animal models, that neuronal activity-dependent metabolic activation of astrocytes is mediated by neuromodulator adenosine acting on astrocytic A2B receptors. Stimulation of A2B receptors recruits the canonical cyclic adenosine 3',5'-monophosphate-protein kinase A signalling pathway, leading to rapid activation of astrocyte glucose metabolism and the release of lactate, which supplements the extracellular pool of readily available energy substrates. Experimental mouse models involving conditional deletion of the gene encoding A2B receptors in astrocytes showed that adenosine-mediated metabolic signalling is essential for maintaining synaptic function, especially under conditions of high energy demand or reduced energy supply. Knockdown of A2B receptor expression in astrocytes led to a major reprogramming of brain energy metabolism, prevented synaptic plasticity in the hippocampus, severely impaired recognition memory and disrupted sleep. These data identify the adenosine A2B receptor as an astrocytic sensor of neuronal activity and show that cAMP signalling in astrocytes tunes brain energy metabolism to support its fundamental functions such as sleep and memory.
由数十亿个神经细胞进行的大脑计算依赖于充足且不间断的营养和氧气供应。星形胶质细胞是神经元无处不在的神经胶质邻居,它们控制着大脑葡萄糖的摄取和代谢,但神经元与星形胶质细胞之间确保按需支持神经元能量需求的代谢耦合的确切机制尚未完全了解。在这里,我们使用体外实验和体内动物模型表明,星形胶质细胞的神经元活动依赖性代谢激活是由作用于星形胶质细胞A2B受体的神经调质腺苷介导的。A2B受体的刺激募集了典型的环磷酸腺苷-蛋白激酶A信号通路,导致星形胶质细胞葡萄糖代谢迅速激活和乳酸释放,从而补充了细胞外易于获得的能量底物池。涉及条件性删除星形胶质细胞中编码A2B受体基因的实验小鼠模型表明,腺苷介导的代谢信号对于维持突触功能至关重要,尤其是在高能量需求或能量供应减少的情况下。星形胶质细胞中A2B受体表达的敲低导致大脑能量代谢的重大重编程,阻止了海马体中的突触可塑性,严重损害了识别记忆并扰乱了睡眠。这些数据将腺苷A2B受体确定为神经元活动的星形胶质细胞传感器,并表明星形胶质细胞中的cAMP信号调节大脑能量代谢以支持其诸如睡眠和记忆等基本功能。