Institute of Anatomy, Leipzig University, 04103, Leipzig, Germany.
Cellular Neuroanatomy, Institute of Theoretical Medicine, Augsburg University, Universitätsstrasse 2, 86159, Augsburg, Germany.
J Neuroinflammation. 2024 Jul 3;21(1):168. doi: 10.1186/s12974-024-03110-x.
The eye is a highly specialized sensory organ which encompasses the retina as a part of the central nervous system, but also non-neural compartments such as the transparent vitreous body ensuring stability of the eye globe and a clear optical axis. Hyalocytes are the tissue-resident macrophages of the vitreous body and are considered to play pivotal roles in health and diseases of the vitreoretinal interface, such as proliferative vitreoretinopathy or diabetic retinopathy. However, in contrast to other ocular macrophages, their embryonic origin as well as the extent to which these myeloid cells might be replenished by circulating monocytes remains elusive.
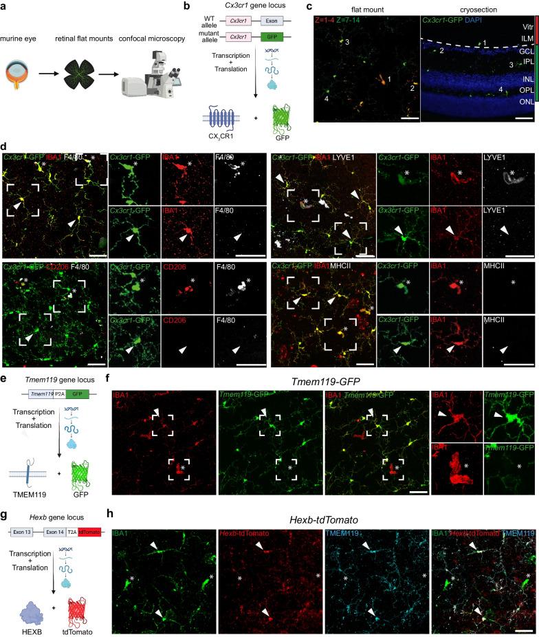
In this study, we combine transgenic reporter mice, embryonic and adult fate mapping approaches as well as parabiosis experiments with multicolor immunofluorescence labeling and confocal laser-scanning microscopy to comprehensively characterize the murine hyalocyte population throughout development and in adulthood. We found that murine hyalocytes express numerous well-known myeloid cell markers, but concomitantly display a distinct immunophenotype that sets them apart from retinal microglia. Embryonic pulse labeling revealed a yolk sac-derived origin of murine hyalocytes, whose precursors seed the developing eye prenatally. Finally, postnatal labeling and parabiosis established the longevity of hyalocytes which rely on Colony Stimulating Factor 1 Receptor (CSF1R) signaling for their maintenance, independent of blood-derived monocytes.
Our study identifies hyalocytes as long-living progeny of the yolk sac hematopoiesis and highlights their role as integral members of the innate immune system of the eye. As a consequence of their longevity, immunosenescence processes may culminate in hyalocyte dysfunction, thereby contributing to the development of vitreoretinal diseases. Therefore, myeloid cell-targeted therapies that convey their effects through the modification of hyalocyte properties may represent an interesting approach to alleviate the burden imposed by diseases of the vitreoretinal interface.
眼睛是一个高度特化的感觉器官,它包含视网膜作为中枢神经系统的一部分,但也包括非神经部分,如透明的玻璃体,以确保眼球的稳定性和清晰的光轴。玻璃体细胞是玻璃体的组织驻留巨噬细胞,被认为在玻璃体视网膜界面的健康和疾病中发挥关键作用,如增生性玻璃体视网膜病变或糖尿病性视网膜病变。然而,与其他眼部巨噬细胞相比,它们的胚胎起源以及这些髓样细胞是否可以通过循环单核细胞补充仍然难以捉摸。
在这项研究中,我们结合了转基因报告小鼠、胚胎和成年命运图谱方法以及联体动物实验,采用多色免疫荧光标记和共聚焦激光扫描显微镜,全面描述了发育中和成年期小鼠玻璃体细胞群体。我们发现,小鼠玻璃体细胞表达许多已知的髓样细胞标记物,但同时表现出独特的免疫表型,使其与视网膜小胶质细胞区分开来。胚胎脉冲标记显示,小鼠玻璃体细胞来源于卵黄囊,其前体细胞在胎儿期就开始在发育中的眼睛中播种。最后,出生后标记和联体动物实验确立了玻璃体细胞的长寿性,它们的维持依赖于集落刺激因子 1 受体(CSF1R)信号,而不依赖于血液来源的单核细胞。
我们的研究将玻璃体细胞鉴定为卵黄囊造血的长寿后代,并强调了它们作为眼睛固有免疫系统的重要成员的作用。由于它们的长寿,免疫衰老过程可能导致玻璃体细胞功能障碍,从而导致玻璃体视网膜疾病的发展。因此,针对髓样细胞的治疗方法,如果能通过改变玻璃体细胞的特性来发挥作用,可能是一种缓解玻璃体视网膜界面疾病负担的有前途的方法。