• 文献检索
  • 文档翻译
  • 深度研究
  • 学术资讯
  • Suppr Zotero 插件Zotero 插件
  • 邀请有礼
  • 套餐&价格
  • 历史记录
应用&插件
Suppr Zotero 插件Zotero 插件浏览器插件Mac 客户端Windows 客户端微信小程序
定价
高级版会员购买积分包购买API积分包
服务
文献检索文档翻译深度研究API 文档MCP 服务
关于我们
关于 Suppr公司介绍联系我们用户协议隐私条款
关注我们

Suppr 超能文献

核心技术专利:CN118964589B侵权必究
粤ICP备2023148730 号-1Suppr @ 2026

文献检索

告别复杂PubMed语法,用中文像聊天一样搜索,搜遍4000万医学文献。AI智能推荐,让科研检索更轻松。

立即免费搜索

文件翻译

保留排版,准确专业,支持PDF/Word/PPT等文件格式,支持 12+语言互译。

免费翻译文档

深度研究

AI帮你快速写综述,25分钟生成高质量综述,智能提取关键信息,辅助科研写作。

立即免费体验

双香豆素-氧化石墨烯量子点聚合物通过JAK-STAT信号通路抑制猪繁殖与呼吸综合征病毒

A dicoumarol-graphene oxide quantum dot polymer inhibits porcine reproductive and respiratory syndrome virus through the JAK-STAT signaling pathway.

作者信息

Li Zhuowei, Wang Junjun, Wang Siyu, Zhao Wei, Hou Xiaolin, Wang Jianfang, Dong Hong, Zhou Shuanghai, Gao Yuan, Yao Wei, Li Huanrong, Liu Xuewei

机构信息

College of Animal Science and Technology, Beijing University of Agriculture, Beijing, China.

Beijing Key Laboratory of Traditional Chinese Veterinary Medicine, Beijing Traditional Chinese Veterinary Engineering Center, Beijing University of Agriculture, Beijing, China.

出版信息

Front Microbiol. 2024 Jun 19;15:1417404. doi: 10.3389/fmicb.2024.1417404. eCollection 2024.

DOI:10.3389/fmicb.2024.1417404
PMID:38962129
原文链接:https://pmc.ncbi.nlm.nih.gov/articles/PMC11221364/
Abstract

INTRODUCTION

Porcine reproductive and respiratory syndrome virus (PRRSV) causes substantial economic losses in the global swine industry. The current vaccine options offer limited protection against PRRSV transmission, and there are no effective commercial antivirals available. Therefore, there is an urgent need to develop new antiviral strategies that slow global PRRSV transmission.

METHODS

In this study, we synthesized a dicoumarol-graphene oxide quantum dot (DIC-GQD) polymer with excellent biocompatibility. This polymer was synthesized via an electrostatic adsorption method using the natural drug DIC and GQDs as raw materials.

RESULTS

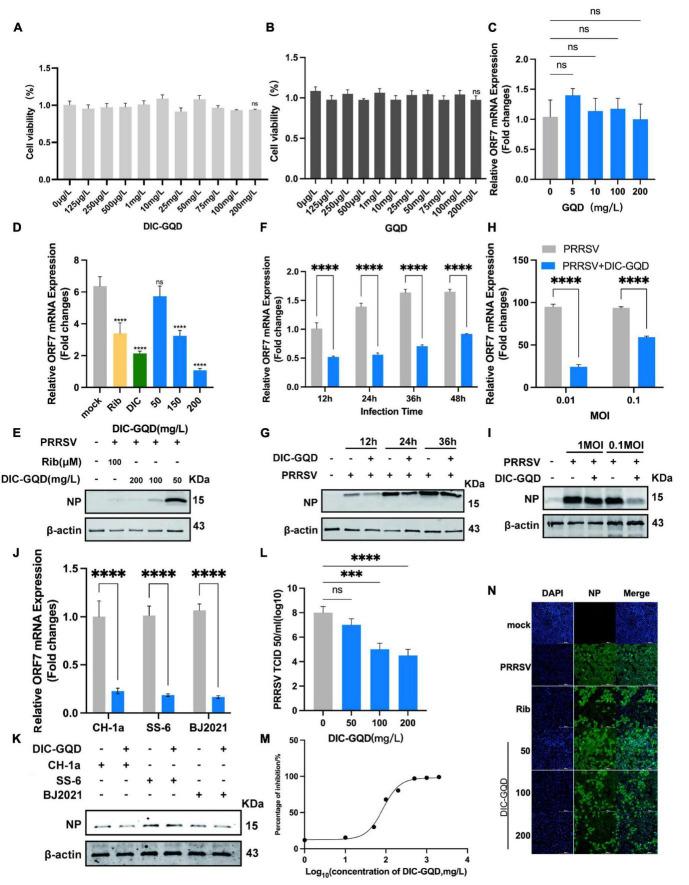
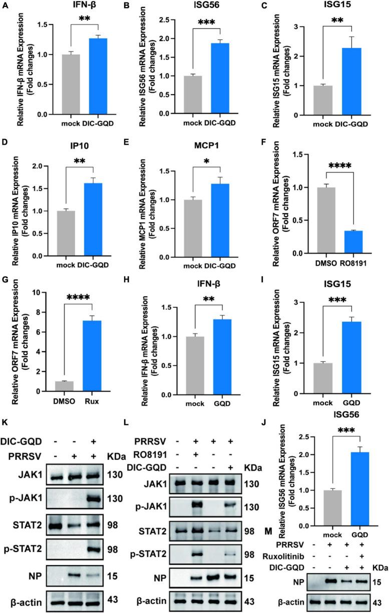
Our findings demonstrated that DIC exhibits high anti-PRRSV activity by inhibiting the PRRSV replication stage. The transcriptome sequencing analysis revealed that DIC treatment stimulates genes associated with the Janus kinase/signal transducer and activator of transcription (JAK/STAT) signalling pathway. In porcine alveolar macrophages (PAMs), DIC-GQDs induce TYK2, JAK1, STAT1, and STAT2 phosphorylation, leading to the upregulation of JAK1, STAT1, STAT2, interferon-β (IFN-β) and interferon-stimulated genes (ISGs). Animal challenge experiments further confirmed that DIC-GQDs effectively alleviated clinical symptoms and pathological reactions in the lungs, spleen, and lymph nodes of PRRSV-infected pigs.

DISCUSSION

These findings suggest that DIC-GQDs significantly inhibits PRRSV proliferation by activating the JAK/STAT signalling pathway. Therefore, DIC-GQDs hold promise as an alternative treatment for PRRSV infection.

摘要

引言

猪繁殖与呼吸综合征病毒(PRRSV)给全球养猪业造成了巨大经济损失。目前的疫苗选择对PRRSV传播的保护有限,且没有有效的商业抗病毒药物。因此,迫切需要开发新的抗病毒策略来减缓全球PRRSV的传播。

方法

在本研究中,我们合成了一种具有优异生物相容性的双香豆素-氧化石墨烯量子点(DIC-GQD)聚合物。该聚合物以天然药物DIC和GQDs为原料,通过静电吸附法合成。

结果

我们的研究结果表明,DIC通过抑制PRRSV复制阶段表现出高抗PRRSV活性。转录组测序分析显示,DIC处理可刺激与Janus激酶/信号转导子和转录激活子(JAK/STAT)信号通路相关的基因。在猪肺泡巨噬细胞(PAM)中,DIC-GQDs诱导TYK2、JAK1、STAT1和STAT2磷酸化,导致JAK1、STAT1、STAT2、干扰素-β(IFN-β)和干扰素刺激基因(ISG)上调。动物攻毒实验进一步证实,DIC-GQDs有效减轻了PRRSV感染猪肺部、脾脏和淋巴结的临床症状和病理反应。

讨论

这些发现表明,DIC-GQDs通过激活JAK/STAT信号通路显著抑制PRRSV增殖。因此,DIC-GQDs有望成为PRRSV感染的替代治疗方法。

https://cdn.ncbi.nlm.nih.gov/pmc/blobs/01f4/11221364/876e03d6a0e6/fmicb-15-1417404-g007.jpg
https://cdn.ncbi.nlm.nih.gov/pmc/blobs/01f4/11221364/64d2f7f3d897/fmicb-15-1417404-g001.jpg
https://cdn.ncbi.nlm.nih.gov/pmc/blobs/01f4/11221364/ed4dc6c28a22/fmicb-15-1417404-g002.jpg
https://cdn.ncbi.nlm.nih.gov/pmc/blobs/01f4/11221364/bf60d0c7d322/fmicb-15-1417404-g003.jpg
https://cdn.ncbi.nlm.nih.gov/pmc/blobs/01f4/11221364/ba1b30c12a89/fmicb-15-1417404-g004.jpg
https://cdn.ncbi.nlm.nih.gov/pmc/blobs/01f4/11221364/b3211c175dc1/fmicb-15-1417404-g005.jpg
https://cdn.ncbi.nlm.nih.gov/pmc/blobs/01f4/11221364/fc18993c2987/fmicb-15-1417404-g006.jpg
https://cdn.ncbi.nlm.nih.gov/pmc/blobs/01f4/11221364/876e03d6a0e6/fmicb-15-1417404-g007.jpg
https://cdn.ncbi.nlm.nih.gov/pmc/blobs/01f4/11221364/64d2f7f3d897/fmicb-15-1417404-g001.jpg
https://cdn.ncbi.nlm.nih.gov/pmc/blobs/01f4/11221364/ed4dc6c28a22/fmicb-15-1417404-g002.jpg
https://cdn.ncbi.nlm.nih.gov/pmc/blobs/01f4/11221364/bf60d0c7d322/fmicb-15-1417404-g003.jpg
https://cdn.ncbi.nlm.nih.gov/pmc/blobs/01f4/11221364/ba1b30c12a89/fmicb-15-1417404-g004.jpg
https://cdn.ncbi.nlm.nih.gov/pmc/blobs/01f4/11221364/b3211c175dc1/fmicb-15-1417404-g005.jpg
https://cdn.ncbi.nlm.nih.gov/pmc/blobs/01f4/11221364/fc18993c2987/fmicb-15-1417404-g006.jpg
https://cdn.ncbi.nlm.nih.gov/pmc/blobs/01f4/11221364/876e03d6a0e6/fmicb-15-1417404-g007.jpg

相似文献

1
A dicoumarol-graphene oxide quantum dot polymer inhibits porcine reproductive and respiratory syndrome virus through the JAK-STAT signaling pathway.双香豆素-氧化石墨烯量子点聚合物通过JAK-STAT信号通路抑制猪繁殖与呼吸综合征病毒
Front Microbiol. 2024 Jun 19;15:1417404. doi: 10.3389/fmicb.2024.1417404. eCollection 2024.
2
Nonstructural Protein 11 of Porcine Reproductive and Respiratory Syndrome Virus Induces STAT2 Degradation To Inhibit Interferon Signaling.猪繁殖与呼吸综合征病毒非结构蛋白 11 诱导 STAT2 降解以抑制干扰素信号通路。
J Virol. 2019 Oct 29;93(22). doi: 10.1128/JVI.01352-19. Print 2019 Nov 15.
3
Porcine reproductive and respiratory syndrome virus inhibits type I interferon signaling by blocking STAT1/STAT2 nuclear translocation.猪繁殖与呼吸综合征病毒通过阻断 STAT1/STAT2 核转位抑制 I 型干扰素信号通路。
J Virol. 2010 Nov;84(21):11045-55. doi: 10.1128/JVI.00655-10. Epub 2010 Aug 25.
4
Antagonizing cytokine-mediated JAK-STAT signaling by porcine reproductive and respiratory syndrome virus.猪繁殖与呼吸综合征病毒对细胞因子介导的JAK-STAT信号通路的拮抗作用
Vet Microbiol. 2017 Sep;209:57-65. doi: 10.1016/j.vetmic.2016.12.036. Epub 2016 Dec 30.
5
Role of gene in PRRSV infection of PAM cells.基因在 PRRSV 感染 PAM 细胞中的作用。
J Vet Sci. 2021 May;22(3):e39. doi: 10.4142/jvs.2021.22.e39.
6
Porcine Reproductive and Respiratory Syndrome Virus nsp11 Antagonizes Type I Interferon Signaling by Targeting IRF9.猪繁殖与呼吸综合征病毒 nsp11 通过靶向 IRF9 拮抗 I 型干扰素信号通路。
J Virol. 2019 Jul 17;93(15). doi: 10.1128/JVI.00623-19. Print 2019 Aug 1.
7
Porcine Reproductive and Respiratory Syndrome Virus Infection Upregulates Negative Immune Regulators and T-Cell Exhaustion Markers.猪繁殖与呼吸综合征病毒感染上调负免疫调节因子和 T 细胞耗竭标志物。
J Virol. 2021 Oct 13;95(21):e0105221. doi: 10.1128/JVI.01052-21. Epub 2021 Aug 11.
8
The Antimalaria Drug Artesunate Inhibits Porcine Reproductive and Respiratory Syndrome Virus Replication by Activating AMPK and Nrf2/HO-1 Signaling Pathways.青蒿琥酯通过激活 AMPK 和 Nrf2/HO-1 信号通路抑制猪繁殖与呼吸综合征病毒复制。
J Virol. 2022 Feb 9;96(3):e0148721. doi: 10.1128/JVI.01487-21. Epub 2021 Nov 17.
9
Porcine Reproductive and Respiratory Syndrome Virus Antagonizes JAK/STAT3 Signaling via nsp5, Which Induces STAT3 Degradation.猪繁殖与呼吸综合征病毒通过nsp5拮抗JAK/STAT3信号通路,nsp5可诱导STAT3降解。
J Virol. 2017 Jan 18;91(3). doi: 10.1128/JVI.02087-16. Print 2017 Feb 1.
10
Variable interference with interferon signal transduction by different strains of porcine reproductive and respiratory syndrome virus.不同毒株的猪繁殖与呼吸综合征病毒对干扰素信号转导的可变干扰。
Vet Microbiol. 2013 Oct 25;166(3-4):493-503. doi: 10.1016/j.vetmic.2013.07.022. Epub 2013 Jul 30.

本文引用的文献

1
Stepwise Optimization of Real-Time RT-PCR Analysis.实时 RT-PCR 分析的逐步优化。
Methods Mol Biol. 2023;2653:317-332. doi: 10.1007/978-1-0716-3131-7_20.
2
Chiral nanomaterials for biosensing, bioimaging, and disease therapies.手性纳米材料用于生物传感、生物成像和疾病治疗。
Chem Commun (Camb). 2022 Nov 17;58(92):12782-12802. doi: 10.1039/d2cc04420j.
3
Peptide-functionalized graphene oxide quantum dots as colorectal cancer theranostics.肽功能化氧化石墨烯量子点用于结直肠癌的诊断与治疗。
J Colloid Interface Sci. 2023 Jan 15;630(Pt A):698-713. doi: 10.1016/j.jcis.2022.10.045. Epub 2022 Oct 17.
4
Study on the biological effects of ZnO nanosheets on EBL cells.氧化锌纳米片对EBL细胞的生物学效应研究。
Front Bioeng Biotechnol. 2022 Oct 4;10:915749. doi: 10.3389/fbioe.2022.915749. eCollection 2022.
5
Exploring potential mechanism of ciwujia tablets for insomnia by UPLC-Q-TOF-MS/MS, network pharmacology, and experimental validation.基于超高效液相色谱-四极杆飞行时间串联质谱、网络药理学及实验验证探索刺五加片治疗失眠的潜在机制
Front Pharmacol. 2022 Aug 30;13:990996. doi: 10.3389/fphar.2022.990996. eCollection 2022.
6
Graphene Oxide-Sensitized Surface Plasmon Resonance Biosensor of Porcine Reproductive and Respiratory Syndrome Virus.猪繁殖与呼吸综合征病毒的氧化石墨烯敏化表面等离子体共振生物传感器。
Molecules. 2022 Jun 20;27(12):3942. doi: 10.3390/molecules27123942.
7
Interferon-Induced Protein 6-16 (IFI6-16) from Regulate Antiviral Immunity via Apoptosis-Related Genes.干扰素诱导蛋白 6-16(IFI6-16)通过凋亡相关基因调节抗病毒免疫。
Viruses. 2022 May 16;14(5):1062. doi: 10.3390/v14051062.
8
Biological applications of chiral inorganic nanomaterials.手性无机纳米材料的生物应用。
Chirality. 2022 May;34(5):760-781. doi: 10.1002/chir.23428. Epub 2022 Feb 21.
9
Antiviral Activity of Graphene Oxide-Silver Nanocomposites by Preventing Viral Entry and Activation of the Antiviral Innate Immune Response.氧化石墨烯-银纳米复合材料通过阻止病毒进入和激活抗病毒固有免疫反应的抗病毒活性
ACS Appl Bio Mater. 2018 Nov 19;1(5):1286-1293. doi: 10.1021/acsabm.8b00154. Epub 2018 Nov 8.
10
Hyaluronic acid-graphene quantum dot nanocomposite: Potential target drug delivery and cancer cell imaging.透明质酸-石墨烯量子点纳米复合材料:潜在的靶向药物递送和癌细胞成像。
Biotechnol Appl Biochem. 2022 Jun;69(3):1068-1079. doi: 10.1002/bab.2178. Epub 2021 May 10.