Suppr超能文献

溶血磷脂酰胆碱与α-突触核蛋白结合并阻止其病理性聚集。

Lysophosphatidylcholine binds α-synuclein and prevents its pathological aggregation.

作者信息

Zhao Chunyu, Tu Jia, Wang Chuchu, Liu Wenbin, Gu Jinge, Yin Yandong, Zhang Shengnan, Li Dan, Diao Jiajie, Zhu Zheng-Jiang, Liu Cong

机构信息

Interdisciplinary Research Center on Biology and Chemistry, Shanghai Institute of Organic Chemistry, Chinese Academy of Sciences, Shanghai 201210, China.

University of Chinese Academy of Sciences, Beijing 100049, China.

出版信息

Natl Sci Rev. 2024 May 25;11(6):nwae182. doi: 10.1093/nsr/nwae182. eCollection 2024 Jun.

Abstract

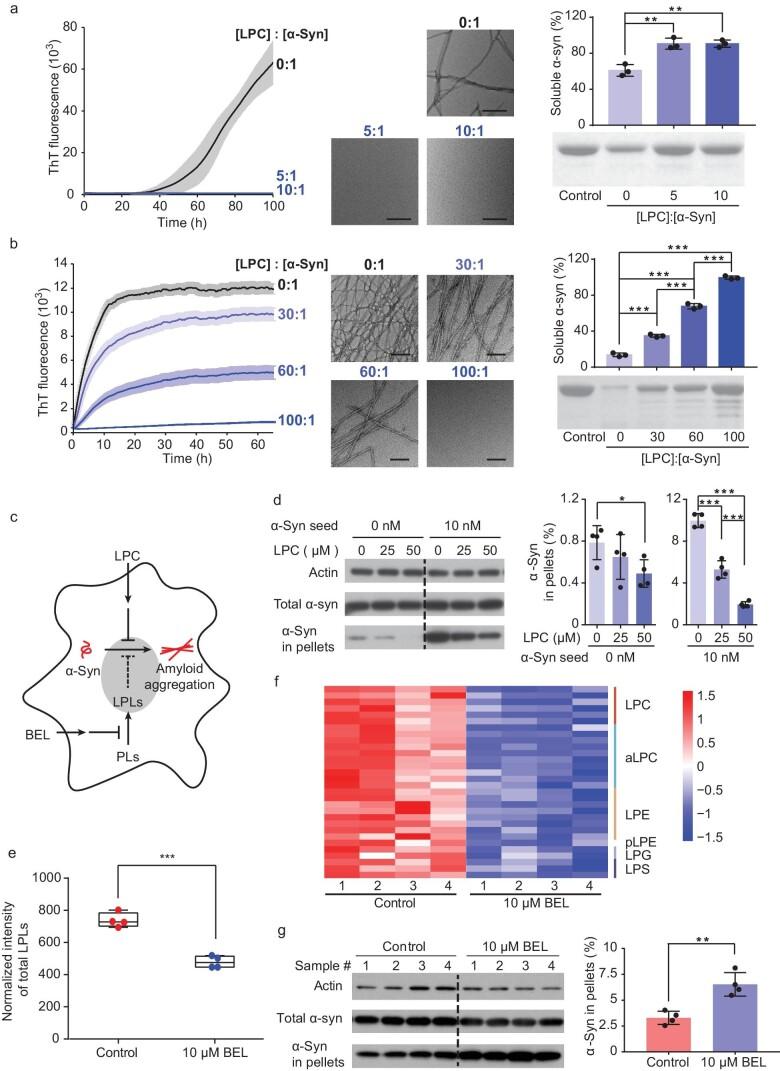
Accumulation of aggregated α-synuclein (α-syn) in Lewy bodies is the pathological hallmark of Parkinson's disease (PD). Genetic mutations in lipid metabolism are causative for a subset of patients with Parkinsonism. The role of α-syn's lipid interactions in its function and aggregation is recognized, yet the specific lipids involved and how lipid metabolism issues trigger α-syn aggregation and neurodegeneration remain unclear. Here, we found that α-syn shows a preference for binding to lysophospholipids (LPLs), particularly targeting lysophosphatidylcholine (LPC) without relying on electrostatic interactions. LPC is capable of maintaining α-syn in a compact conformation, significantly reducing its propensity to aggregate both and within cellular environments. Conversely, a reduction in the production of cellular LPLs is associated with an increase in α-syn accumulation. Our work underscores the critical role of LPLs in preserving the natural conformation of α-syn to inhibit improper aggregation, and establishes a potential connection between lipid metabolic dysfunction and α-syn aggregation in PD.

摘要

路易小体中聚集的α-突触核蛋白(α-syn)是帕金森病(PD)的病理标志。脂质代谢的基因突变是一部分帕金森综合征患者的病因。α-syn的脂质相互作用在其功能和聚集过程中的作用已得到认可,但具体涉及的脂质以及脂质代谢问题如何引发α-syn聚集和神经退行性变仍不清楚。在这里,我们发现α-syn表现出优先结合溶血磷脂(LPLs)的特性,特别是靶向溶血磷脂酰胆碱(LPC),且不依赖静电相互作用。LPC能够使α-syn维持紧密构象,显著降低其在体外和细胞环境中的聚集倾向。相反,细胞LPLs产生的减少与α-syn积累的增加有关。我们的工作强调了LPLs在维持α-syn天然构象以抑制异常聚集方面的关键作用,并建立了脂质代谢功能障碍与PD中α-syn聚集之间的潜在联系。

https://cdn.ncbi.nlm.nih.gov/pmc/blobs/0660/11221426/7ffa4f74d1e2/nwae182fig1.jpg

文献AI研究员

20分钟写一篇综述,助力文献阅读效率提升50倍。

立即体验

用中文搜PubMed

大模型驱动的PubMed中文搜索引擎

马上搜索

文档翻译

学术文献翻译模型,支持多种主流文档格式。

立即体验