Department of Integrative Medical Sciences, Northeast Ohio Medical University, Rootstown, OH, 44272, USA.
Department of Biomedical Dental Sciences, College of Dentistry, Imam Abdulrahman Bin Faisal University, 31441, Dammam, Saudi Arabia.
Basic Res Cardiol. 2024 Aug;119(4):699-715. doi: 10.1007/s00395-024-01065-x. Epub 2024 Jul 4.
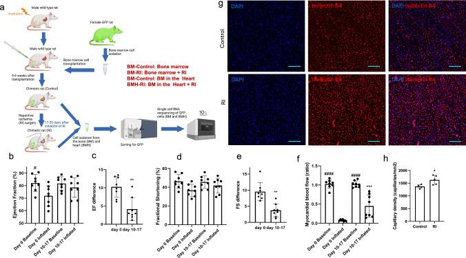
Understanding the mechanisms underlying vascular regeneration in the heart is crucial for developing novel therapeutic strategies for myocardial ischemia. This study investigates the contribution of bone marrow-derived cells to endothelial cell populations in the heart, and their role in cardiac function and coronary circulation following repetitive ischemia (RI). Chimeric rats were created by transplanting BM cells from GFP female rats into irradiated male recipients. After engraftment chimeras were subjected to RI for 17 days. Vascular growth was assessed from recovery of cardiac function and increases in myocardial blood flow during LAD occlusion. After sorting GFP BM cells from heart and bone of Control and RI rats, single-cell RNA sequencing was implemented to determine the fate of BM cells. Our in vivo RI model demonstrated an improvement in cardiac function and myocardial blood flow after 17 days of RI with increased capillary density in the rats subjected to RI compared to Controls. Single-cell RNA sequencing of bone marrow cells isolated from rats' hearts identified distinct endothelial cell (EC) subpopulations. These ECs exhibited heterogeneous gene expression profiles and were enriched for markers of capillary, artery, lymphatic, venous, and immune ECs. Furthermore, BM-derived ECs in the RI group showed an angiogenic profile, characterized by upregulated genes associated with blood vessel development and angiogenesis. This study elucidates the heterogeneity of bone marrow-derived endothelial cells in the heart and their response to repetitive ischemia, laying the groundwork for targeting specific subpopulations for therapeutic angiogenesis in myocardial ischemia.
了解心脏血管再生的机制对于开发心肌缺血的新治疗策略至关重要。本研究探讨了骨髓源性细胞对心脏内皮细胞群体的贡献,以及它们在反复缺血(RI)后对心脏功能和冠状动脉循环的作用。通过将 GFP 雌性大鼠的 BM 细胞移植到照射的雄性受体中,创建嵌合大鼠。在植入后,嵌合体接受 17 天的 RI。通过评估 LAD 闭塞期间心脏功能的恢复和心肌血流的增加来评估血管生长。从对照和 RI 大鼠的心脏和骨骼中分离 GFP BM 细胞后,进行单细胞 RNA 测序以确定 BM 细胞的命运。我们的体内 RI 模型表明,与对照组相比,经过 17 天 RI 后,心脏功能和心肌血流得到改善,接受 RI 的大鼠的毛细血管密度增加。从大鼠心脏分离的骨髓细胞的单细胞 RNA 测序鉴定出不同的内皮细胞(EC)亚群。这些 EC 表现出异质的基因表达谱,并富含毛细血管、动脉、淋巴管、静脉和免疫 EC 的标志物。此外,RI 组中的 BM 衍生 EC 表现出血管生成特征,与血管发育和血管生成相关的上调基因。本研究阐明了心脏中骨髓源性内皮细胞的异质性及其对反复缺血的反应,为针对心肌缺血的治疗性血管生成靶向特定亚群奠定了基础。