Suppr超能文献

严厉育儿的遗留影响:外化和内化症状轨迹上的持久及潜在影响

The legacy of harsh parenting: Enduring and sleeper effects on trajectories of externalizing and internalizing symptoms.

作者信息

Thompson Morgan J, Hinnant J Benjamin, Erath Stephen A, El-Sheikh Mona

机构信息

Department of Human Development and Family Science, Auburn University.

出版信息

Dev Psychol. 2024 Aug;60(8):1482-1499. doi: 10.1037/dev0001754. Epub 2024 Jul 8.

Abstract

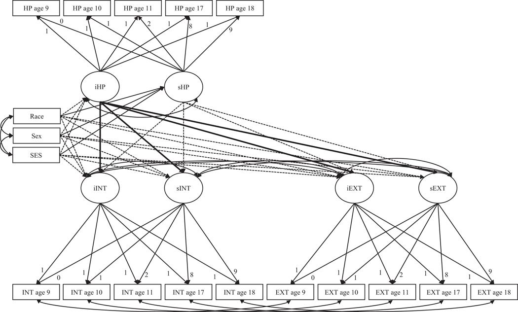
Guided by developmental models examining the legacy of childhood caregiving environments, we examined the longitudinal pattern of associations between harsh parenting and children's internalizing and externalizing symptoms across late childhood to late adolescence. Participants included 199 youth (48.7% female, 65.3% White, 32.2% Black, 2.5% biracial) and their mothers and fathers from a diverse range of socioeconomic backgrounds. The study utilized a multi-informant, longitudinal design including five waves of data (youths' mean ages were 9, 10, 11, 17, and 18 across waves). Harsh parenting at Age 9 predicted higher levels of (a) externalizing symptoms at Ages 11, 17, and 18 and (b) internalizing symptoms at Ages 17 and 18. Developmental sensitivity analyses revealed that the magnitude of the more distal association between early harsh parenting and later internalizing and externalizing symptoms was statistically stronger as compared to more proximal associations. Bidirectional analyses revealed that externalizing symptoms at Age 9 predicted harsh parenting at Ages 9, 10, 11, 17, and 18. Whereas links between harsh parenting and internalizing symptoms were consistent with a sleeper effects model, links between harsh parenting and externalizing symptoms provided some support for both enduring and sleeper effects models. Findings inform an understanding of youth developmental sensitivity to harsh parenting and the downstream consequences of harsh parenting. Results have important translational implications, including testing the long-term efficacy of therapeutic programs. (PsycInfo Database Record (c) 2024 APA, all rights reserved).

摘要

在研究童年照料环境遗留影响的发展模型的指导下,我们考察了从童年晚期到青少年晚期,严厉养育方式与儿童内化症状和外化症状之间关联的纵向模式。研究参与者包括199名青少年(48.7%为女性,65.3%为白人,32.2%为黑人,2.5%为混血儿)以及他们来自不同社会经济背景的父母。该研究采用多信息源纵向设计,包括五轮数据(各轮青少年的平均年龄分别为9岁、10岁、11岁、17岁和18岁)。9岁时的严厉养育方式预示着:(a)11岁、17岁和18岁时更高水平的外化症状,以及(b)17岁和18岁时更高水平的内化症状。发展敏感性分析表明,与较近端的关联相比,早期严厉养育方式与后期内化和外化症状之间更遥远关联的程度在统计学上更强。双向分析表明,9岁时的外化症状预示着9岁、10岁、11岁、17岁和18岁时的严厉养育方式。虽然严厉养育方式与内化症状之间的联系符合潜伏效应模型,但严厉养育方式与外化症状之间的联系为持久效应模型和潜伏效应模型都提供了一些支持。研究结果有助于理解青少年对严厉养育方式的发展敏感性以及严厉养育方式的下游后果。研究结果具有重要的转化意义,包括检验治疗项目的长期疗效。(《心理学文摘数据库记录》(c)2024美国心理学会,保留所有权利)

https://cdn.ncbi.nlm.nih.gov/pmc/blobs/8478/11771144/fec7121f0325/nihms-2046762-f0001.jpg

文献检索

告别复杂PubMed语法,用中文像聊天一样搜索,搜遍4000万医学文献。AI智能推荐,让科研检索更轻松。

立即免费搜索

文件翻译

保留排版,准确专业,支持PDF/Word/PPT等文件格式,支持 12+语言互译。

免费翻译文档

深度研究

AI帮你快速写综述,25分钟生成高质量综述,智能提取关键信息,辅助科研写作。

立即免费体验