• 文献检索
  • 文档翻译
  • 深度研究
  • 学术资讯
  • Suppr Zotero 插件Zotero 插件
  • 邀请有礼
  • 套餐&价格
  • 历史记录
应用&插件
Suppr Zotero 插件Zotero 插件浏览器插件Mac 客户端Windows 客户端微信小程序
定价
高级版会员购买积分包购买API积分包
服务
文献检索文档翻译深度研究API 文档MCP 服务
关于我们
关于 Suppr公司介绍联系我们用户协议隐私条款
关注我们

Suppr 超能文献

核心技术专利:CN118964589B侵权必究
粤ICP备2023148730 号-1Suppr @ 2026

文献检索

告别复杂PubMed语法,用中文像聊天一样搜索,搜遍4000万医学文献。AI智能推荐,让科研检索更轻松。

立即免费搜索

文件翻译

保留排版,准确专业,支持PDF/Word/PPT等文件格式,支持 12+语言互译。

免费翻译文档

深度研究

AI帮你快速写综述,25分钟生成高质量综述,智能提取关键信息,辅助科研写作。

立即免费体验

YTHDC1 通过对 CDK6 的 m6A 修饰加重高糖诱导的视网膜血管内皮细胞损伤。

YTHDC1 aggravates high glucose-induced retinal vascular endothelial cell injury via m6A modification of CDK6.

机构信息

Department of Ophthalmology, Affiliated Hospital of Southwest Medical University, Luzhou City, Sichuan Province, 646000, China.

出版信息

Biol Direct. 2024 Jul 8;19(1):54. doi: 10.1186/s13062-024-00498-7.

DOI:10.1186/s13062-024-00498-7
PMID:38978074
原文链接:https://pmc.ncbi.nlm.nih.gov/articles/PMC11229198/
Abstract

OBJECTIVE

Retinal vascular endothelial cell (RVECs) injury is a major cause of morbidity and mortality among the patients with diabetes. RVECs dysfunction is the predominant pathological manifestation of vascular complication in diabetic retinopathy. N6-methyladenosine (m6A) serves as the most prevalent modification in eukaryotic mRNAs. However, the role of m6A RNA modification in RVECs dysfunction is still unclear.

METHODS

RT-qPCR analysis and western blot were conducted to detect the change of m6A RNA modification in diabetic retinopathy. CCK-8 assay, transwell experiment, wound healing assay, tube formation experiment, m6A-IP-qPCR were performed to determine the role of YTHDC1 in RVECs. Retinal trypsin digestion test and H&E staining were used to evaluate histopathological changes.

RESULTS

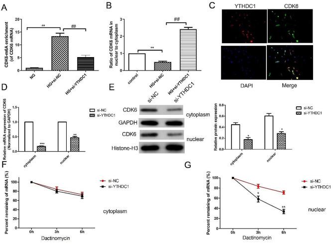
The levels of m6A RNA methylation were significantly up-regulated in HG-induced RVECs, which were caused by increased expression of YTHDC1. YTHDC1 regulated the viability, proliferation, migration and tube formation ability in vitro. YTHDC1 overexpression impaired RVECs function by repressing CDK6 expression, which was mediated by YTHDC1-dependent mRNA decay. Moreover, it showed sh-YTHDC1 inhibited CDK6 nuclear export. Sh-YTHDC1 promotes the mRNA degradation of CDK6 in the nucleus but does not affect the cytoplasmic CDK6 mRNA. In vivo experiments showed that overexpression of CDK6 reversed the protective effect of sh-YTHDC1 on STZ-induced retinal tissue damage.

CONCLUSION

YTHDC1-mediated m6A methylation regulates diabetes-induced RVECs dysfunction. YTHDC1-CDK6 signaling axis could be therapeutically targeted for treating DR.

摘要

目的

视网膜血管内皮细胞(RVECs)损伤是糖尿病患者发病率和死亡率的主要原因。RVECs 功能障碍是糖尿病性视网膜病变血管并发症的主要病理表现。N6-甲基腺苷(m6A)是真核 mRNA 中最普遍的修饰。然而,m6A RNA 修饰在 RVECs 功能障碍中的作用尚不清楚。

方法

通过 RT-qPCR 分析和 Western blot 检测糖尿病视网膜病变中 m6A RNA 修饰的变化。通过 CCK-8 测定、transwell 实验、划痕愈合实验、管形成实验、m6A-IP-qPCR 检测 YTHDC1 在 RVECs 中的作用。视网膜胰蛋白酶消化试验和 H&E 染色用于评估组织病理学变化。

结果

HG 诱导的 RVECs 中 m6A RNA 甲基化水平显著上调,这是由 YTHDC1 表达增加引起的。YTHDC1 调节体外细胞活力、增殖、迁移和管形成能力。YTHDC1 过表达通过抑制 CDK6 表达损害 RVECs 功能,这是由 YTHDC1 依赖性 mRNA 降解介导的。此外,它表明 sh-YTHDC1 抑制 CDK6 的核输出。Sh-YTHDC1 促进 CDK6 的核 mRNA 降解,但不影响细胞质 CDK6 mRNA。体内实验表明,CDK6 的过表达逆转了 sh-YTHDC1 对 STZ 诱导的视网膜组织损伤的保护作用。

结论

YTHDC1 介导的 m6A 甲基化调节糖尿病诱导的 RVECs 功能障碍。YTHDC1-CDK6 信号轴可作为治疗 DR 的治疗靶点。

https://cdn.ncbi.nlm.nih.gov/pmc/blobs/63ad/11229198/5fbe712a5371/13062_2024_498_Fig8_HTML.jpg
https://cdn.ncbi.nlm.nih.gov/pmc/blobs/63ad/11229198/f4d172843d80/13062_2024_498_Fig1_HTML.jpg
https://cdn.ncbi.nlm.nih.gov/pmc/blobs/63ad/11229198/da2c65bd148c/13062_2024_498_Fig2_HTML.jpg
https://cdn.ncbi.nlm.nih.gov/pmc/blobs/63ad/11229198/b646460a85ca/13062_2024_498_Fig3_HTML.jpg
https://cdn.ncbi.nlm.nih.gov/pmc/blobs/63ad/11229198/b1711169f7c1/13062_2024_498_Fig4_HTML.jpg
https://cdn.ncbi.nlm.nih.gov/pmc/blobs/63ad/11229198/076f4195a1ad/13062_2024_498_Fig5_HTML.jpg
https://cdn.ncbi.nlm.nih.gov/pmc/blobs/63ad/11229198/d9617c523a3e/13062_2024_498_Fig6_HTML.jpg
https://cdn.ncbi.nlm.nih.gov/pmc/blobs/63ad/11229198/2c0821cb1456/13062_2024_498_Fig7_HTML.jpg
https://cdn.ncbi.nlm.nih.gov/pmc/blobs/63ad/11229198/5fbe712a5371/13062_2024_498_Fig8_HTML.jpg
https://cdn.ncbi.nlm.nih.gov/pmc/blobs/63ad/11229198/f4d172843d80/13062_2024_498_Fig1_HTML.jpg
https://cdn.ncbi.nlm.nih.gov/pmc/blobs/63ad/11229198/da2c65bd148c/13062_2024_498_Fig2_HTML.jpg
https://cdn.ncbi.nlm.nih.gov/pmc/blobs/63ad/11229198/b646460a85ca/13062_2024_498_Fig3_HTML.jpg
https://cdn.ncbi.nlm.nih.gov/pmc/blobs/63ad/11229198/b1711169f7c1/13062_2024_498_Fig4_HTML.jpg
https://cdn.ncbi.nlm.nih.gov/pmc/blobs/63ad/11229198/076f4195a1ad/13062_2024_498_Fig5_HTML.jpg
https://cdn.ncbi.nlm.nih.gov/pmc/blobs/63ad/11229198/d9617c523a3e/13062_2024_498_Fig6_HTML.jpg
https://cdn.ncbi.nlm.nih.gov/pmc/blobs/63ad/11229198/2c0821cb1456/13062_2024_498_Fig7_HTML.jpg
https://cdn.ncbi.nlm.nih.gov/pmc/blobs/63ad/11229198/5fbe712a5371/13062_2024_498_Fig8_HTML.jpg

相似文献

1
YTHDC1 aggravates high glucose-induced retinal vascular endothelial cell injury via m6A modification of CDK6.YTHDC1 通过对 CDK6 的 m6A 修饰加重高糖诱导的视网膜血管内皮细胞损伤。
Biol Direct. 2024 Jul 8;19(1):54. doi: 10.1186/s13062-024-00498-7.
2
m6A demethylase ALKBH5 reduces ferroptosis in diabetic retinopathy through the m6A-YTHDF1-ACSL4 axis.m6A去甲基化酶ALKBH5通过m6A-YTHDF1-ACSL4轴减轻糖尿病视网膜病变中的铁死亡。
Diabet Med. 2025 Apr 10:e70033. doi: 10.1111/dme.70033.
3
High glucose facilitates hepatocellular carcinoma cell proliferation and invasion via WTAP-mediated HK2 mRNA stability.高糖通过WTAP介导的HK2 mRNA稳定性促进肝癌细胞增殖和侵袭。
Mol Cell Biochem. 2025 Mar 3. doi: 10.1007/s11010-025-05235-w.
4
KIAA1429 facilitates metastasis via m6A-YTHDC1-dependent RND3 down-regulation in hepatocellular carcinoma cells.KIAA1429 通过 m6A-YTHDC1 依赖的 RND3 下调促进肝癌细胞转移。
Cancer Lett. 2024 Mar 1;584:216598. doi: 10.1016/j.canlet.2023.216598. Epub 2024 Jan 14.
5
Mechanism of METTL14 regulates HBV-HCC malignant progression by mediating m6A modification of FOXP3 and thus transcriptional activation of ALDOB.METTL14通过介导FOXP3的m6A修饰从而激活ALDOB转录来调控HBV-HCC恶性进展的机制。
J Mol Histol. 2025 Aug 8;56(4):259. doi: 10.1007/s10735-025-10551-y.
6
METTL3-Mediated N6-Methyladenosine Modification Regulates the Progression of Diabetic Retinopathy.METTL3介导的N6-甲基腺苷修饰调控糖尿病视网膜病变的进展。
Appl Biochem Biotechnol. 2025 Jul 8. doi: 10.1007/s12010-025-05302-4.
7
Regulatory roles of 13 types of RNA modifications in osteoarthritis: based on bulk and single-cell RNA analysis.13种RNA修饰在骨关节炎中的调控作用:基于批量和单细胞RNA分析
3 Biotech. 2025 Sep;15(9):279. doi: 10.1007/s13205-025-04448-6. Epub 2025 Aug 4.
8
RBM15 promotes m6A methylation and stability of KLF6 mRNA to accelerate pyroptosis of retinal ganglion cells in early-stage diabetic retinopathy.RBM15促进KLF6 mRNA的m6A甲基化和稳定性,以加速早期糖尿病视网膜病变中视网膜神经节细胞的焦亡。
J Mol Histol. 2025 Jun 4;56(3):183. doi: 10.1007/s10735-025-10458-8.
9
YTHDC1 Overexpression Inhibits Inflammation and Promotes Autophagy to Ameliorate Ulcerative Colitis Through the XBP1/AMPK/mTOR Pathway.YTHDC1过表达通过XBP1/AMPK/mTOR途径抑制炎症并促进自噬以改善溃疡性结肠炎
J Biochem Mol Toxicol. 2025 Aug;39(8):e70434. doi: 10.1002/jbt.70434.
10
YTHDC1-Modified m6A Methylation of Hsa_circ_0102678 Promotes Keratinocyte Inflammation Induced by Cutibacterium acnes Biofilm through Regulating miR-146a/TRAF6 and IRAK1 Axis.YTHDC1 修饰的 hsa_circ_0102678 通过调控 miR-146a/TRAF6 和 IRAK1 轴促进痤疮丙酸杆菌生物膜诱导的角质形成细胞炎症。
J Innate Immun. 2023;15(1):822-835. doi: 10.1159/000534704. Epub 2023 Oct 30.

引用本文的文献

1
METTL3 blocked the progression of diabetic retinopathy through m6A-modified SOX2.METTL3通过m6A修饰的SOX2阻断糖尿病视网膜病变的进展。
Open Med (Wars). 2025 Jul 25;20(1):20251191. doi: 10.1515/med-2025-1191. eCollection 2025.
2
RBM15 promotes m6A methylation and stability of KLF6 mRNA to accelerate pyroptosis of retinal ganglion cells in early-stage diabetic retinopathy.RBM15促进KLF6 mRNA的m6A甲基化和稳定性,以加速早期糖尿病视网膜病变中视网膜神经节细胞的焦亡。
J Mol Histol. 2025 Jun 4;56(3):183. doi: 10.1007/s10735-025-10458-8.
3
Resveratrol Promotes Wound Healing by Enhancing Angiogenesis via Inhibition of Ferroptosis.

本文引用的文献

1
Lactylation-driven FTO targets CDK2 to aggravate microvascular anomalies in diabetic retinopathy.乳糖酰化驱动的 FTO 靶向 CDK2 加重糖尿病性视网膜病变中的微血管异常。
EMBO Mol Med. 2024 Feb;16(2):294-318. doi: 10.1038/s44321-024-00025-1. Epub 2024 Jan 31.
2
HAGLR, stabilized by m6A modification, triggers PTEN-Akt signaling cascade-mediated RPE cell pyroptosis via sponging miR-106b-5p.HAGLR 通过 m6A 修饰稳定化,通过海绵吸附 miR-106b-5p 触发 PTEN-Akt 信号级联介导的 RPE 细胞细胞焦亡。
J Biochem Mol Toxicol. 2024 Jan;38(1):e23596. doi: 10.1002/jbt.23596. Epub 2023 Dec 13.
3
Semaglutide May Alleviate Hepatic Steatosis in T2DM Combined with NFALD Mice via miR-5120/ABHD6.
白藜芦醇通过抑制铁死亡增强血管生成促进伤口愈合。
Food Sci Nutr. 2025 May 5;13(5):e70254. doi: 10.1002/fsn3.70254. eCollection 2025 May.
4
The Emerging Role of m6A and Programmed Cell Death in Cardiovascular Diseases.m6A与程序性细胞死亡在心血管疾病中的新兴作用
Biomolecules. 2025 Feb 8;15(2):247. doi: 10.3390/biom15020247.
5
Vascular endothelial cell injury: causes, molecular mechanisms, and treatments.血管内皮细胞损伤:原因、分子机制及治疗方法。
MedComm (2020). 2025 Jan 16;6(2):e70057. doi: 10.1002/mco2.70057. eCollection 2025 Feb.
6
Post-Translational Modifications of RNA-Modifying Proteins in Cellular Dynamics and Disease Progression.RNA 修饰蛋白的翻译后修饰在细胞动态和疾病进展中的作用。
Adv Sci (Weinh). 2024 Nov;11(44):e2406318. doi: 10.1002/advs.202406318. Epub 2024 Oct 8.
7
Research progress on m6A demethylase FTO and its role in gynecological tumors.m6A去甲基化酶FTO及其在妇科肿瘤中的作用的研究进展
Front Oncol. 2024 Aug 8;14:1413505. doi: 10.3389/fonc.2024.1413505. eCollection 2024.
司美格鲁肽可能通过 miR-5120/ABHD6 减轻 2 型糖尿病合并非酒精性脂肪性肝病的肝脂肪变性。
Drug Des Devel Ther. 2022 Oct 12;16:3557-3572. doi: 10.2147/DDDT.S384884. eCollection 2022.
4
Capsaicin ameliorates diabetic retinopathy by inhibiting poldip2-induced oxidative stress.辣椒素通过抑制 poldip2 诱导的氧化应激改善糖尿病视网膜病变。
Redox Biol. 2022 Oct;56:102460. doi: 10.1016/j.redox.2022.102460. Epub 2022 Sep 3.
5
Identification and Validation of Autophagy-Related Genes in Diabetic Retinopathy.鉴定和验证糖尿病视网膜病变中的自噬相关基因。
Front Endocrinol (Lausanne). 2022 Apr 29;13:867600. doi: 10.3389/fendo.2022.867600. eCollection 2022.
6
The evolving role of long noncoding RNA HIF1A-AS2 in diabetic retinopathy: a cross-link axis between hypoxia, oxidative stress and angiogenesis via MAPK/VEGF-dependent pathway.长链非编码 RNA HIF1A-AS2 在糖尿病视网膜病变中的作用演变:通过 MAPK/VEGF 依赖性途径在缺氧、氧化应激和血管生成之间的交联轴。
Redox Rep. 2022 Dec;27(1):70-78. doi: 10.1080/13510002.2022.2050086.
7
MiR-451a promotes cell growth, migration and EMT in osteosarcoma by regulating YTHDC1-mediated m6A methylation to activate the AKT/mTOR signaling pathway.微小RNA-451a通过调节YTHDC1介导的N6-甲基腺嘌呤甲基化以激活AKT/雷帕霉素靶蛋白信号通路,从而促进骨肉瘤细胞的生长、迁移和上皮-间质转化。
J Bone Oncol. 2022 Jan 19;33:100412. doi: 10.1016/j.jbo.2022.100412. eCollection 2022 Apr.
8
YTHDC1 regulates distinct post-integration steps of HIV-1 replication and is important for viral infectivity.YTHDC1调节HIV-1复制的不同整合后步骤,对病毒感染性很重要。
Retrovirology. 2022 Jan 31;19(1):4. doi: 10.1186/s12977-022-00589-1.
9
The role of m6A RNA methylation in cancer metabolism.m6A RNA 甲基化在癌症代谢中的作用。
Mol Cancer. 2022 Jan 12;21(1):14. doi: 10.1186/s12943-022-01500-4.
10
METTL3-mediated -methyladenosine modification governs pericyte dysfunction during diabetes-induced retinal vascular complication.METTL3 介导的 -m6A 修饰调控糖尿病诱导的视网膜血管并发症中的周细胞功能障碍。
Theranostics. 2022 Jan 1;12(1):277-289. doi: 10.7150/thno.63441. eCollection 2022.