Suppr超能文献

在中国一个患有肿瘤坏死因子受体相关周期性发热综合征的家族中鉴定出该基因存在一种罕见的错义p.C125Y突变。

A rare missense p.C125Y mutation in the gene identified in a Chinese family with tumor necrosis factor receptor-associated periodic fever syndrome.

作者信息

Qian Mengqing, Zhou Jingyu, Wu Jing, Zhang Haocheng, Yu Shenglei, Xu Haoxin, Yang Yixuan, Zhou Feiran, Yang Qingluan, Shao Lingyun, Zhang Wenhong, Jiang Ning, Ruan Qiaoling

机构信息

Shanghai Key Laboratory of Infectious Diseases and Biosafety Emergency Response, Department of Infectious Diseases, National Medical Center for Infectious Diseases, Huashan Hospital, Shanghai Medical College, Fudan University, Shanghai, China.

Shanghai Sci-Tech Inno Center for Infection and Immunity, Shanghai, China.

出版信息

Front Genet. 2024 Jun 24;15:1413641. doi: 10.3389/fgene.2024.1413641. eCollection 2024.

Abstract

BACKGROUND

Tumor necrosis factor receptor-associated periodic syndrome (TRAPS) is a rare autosomal dominant disorder with a low incidence in Asia. The most frequent clinical manifestations include fever, rash, myalgia, joint pain and abdominal pain. Misdiagnosis rates are high because of the clinical and genetic variability of the disease. The pathogenesis of TRAPS is complex and yet to be fully defined. Early genetic diagnosis is the key to precise treatment.

METHODS

In this study, a Chinese family with suspected TRAPS were analyzed by genome-wide SNP genotyping, linkage analysis and targeted sequencing for identification of mutations in causative genes. To study the pathogenicity of the identified gene mutation, we performed a conservation analysis of the mutation site and protein structure analysis. Flow cytometry was used to detect TNFRSF1A shedding and quantitative real-time PCR were used to assess the activation of unfolded protein response (UPR) in the mutation carriers and healthy individuals.

RESULTS

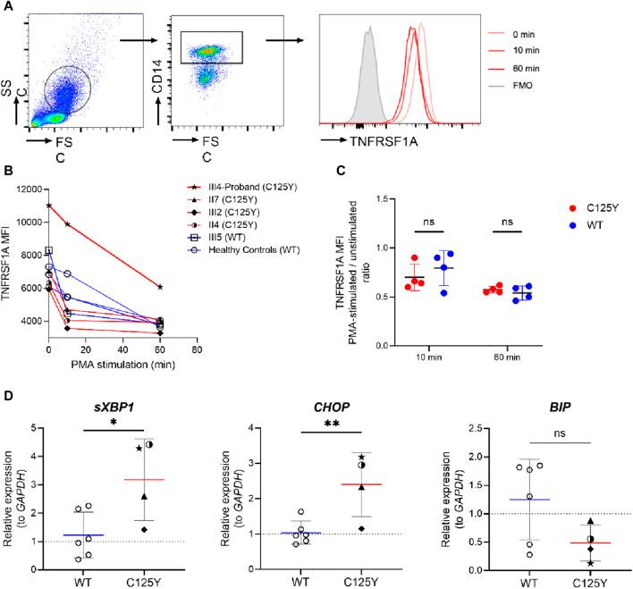
A typical TRAPS family history, with a pattern of autosomal dominant inheritance, led to the identification of a rare mutation in the gene (c.G374A [p.Cys125Tyr]) with unknown significance. The patient responded well to corticosteroids, and long-term therapy with colchicine effectively reduced the inflammatory attacks. No amyloid complications occurred during the 6-year follow-up. protein analysis showed that the mutation site is highly conversed and the mutation prevents the formation of intrachain disulfide bonds in the protein. Despite a normal shedding of the TNFRSF1A protein from stimulated monocytes in the TRAPS patients with p.C125Y mutation, the expression of and the splicing of was significantly higher than healthy controls, suggesting the presence of an activation UPR.

CONCLUSION

This is the first report of a Chinese family with the rare p.C125Y mutation in . The p.C125Y mutation does not result in aberrant receptor shedding, but instead is associated with an activated UPR in these TRAPS patients, which may provide new insights into the pathogenesis of this rare mutation in TRAPS.

摘要

背景

肿瘤坏死因子受体相关周期性综合征(TRAPS)是一种罕见的常染色体显性疾病,在亚洲发病率较低。最常见的临床表现包括发热、皮疹、肌痛、关节痛和腹痛。由于该疾病临床和基因的变异性,误诊率较高。TRAPS的发病机制复杂,尚未完全明确。早期基因诊断是精准治疗的关键。

方法

在本研究中,对一个疑似TRAPS的中国家庭进行全基因组单核苷酸多态性(SNP)基因分型、连锁分析和靶向测序,以鉴定致病基因中的突变。为研究已鉴定基因突变的致病性,我们对突变位点进行了保守性分析和蛋白质结构分析。采用流式细胞术检测TNFRSF1A的脱落情况,并通过定量实时聚合酶链反应(qPCR)评估突变携带者和健康个体中未折叠蛋白反应(UPR)的激活情况。

结果

一个具有常染色体显性遗传模式的典型TRAPS家族史,导致在基因中鉴定出一个意义不明的罕见突变(c.G374A [p.Cys125Tyr])。患者对皮质类固醇反应良好,秋水仙碱长期治疗有效减少了炎症发作。在6年随访期间未发生淀粉样变并发症。蛋白质分析表明,突变位点高度保守,该突变阻止了蛋白质中链内二硫键的形成。尽管携带p.C125Y突变的TRAPS患者受刺激单核细胞中TNFRSF1A蛋白的脱落正常,但XBP1的表达和XBP1的剪接明显高于健康对照,提示存在UPR激活。

结论

这是首次报道一个中国家庭中存在罕见的p.C125Y突变。p.C125Y突变不会导致受体异常脱落,而是与这些TRAPS患者中激活的UPR相关,这可能为TRAPS中这种罕见突变的发病机制提供新的见解。

https://cdn.ncbi.nlm.nih.gov/pmc/blobs/c6c6/11228257/14ef2dd72bd5/fgene-15-1413641-g001.jpg

相似文献

3
A novel TNFRSF1A gene mutation in a patient with tumor necrosis factor receptor-associated periodic syndrome.
Hematol Oncol Stem Cell Ther. 2018 Sep;11(3):175-177. doi: 10.1016/j.hemonc.2016.09.001. Epub 2016 Oct 19.
7
A novel TNFRSF1 gene mutation in a Turkish family: a report of three cases.
Clin Rheumatol. 2013 Mar;32 Suppl 1:S83-5. doi: 10.1007/s10067-010-1507-2. Epub 2010 Jun 10.

本文引用的文献

1
Tumor necrosis factor receptor-associated cycle syndrome: a case report and literature review.
Front Pediatr. 2023 Dec 13;11:1296487. doi: 10.3389/fped.2023.1296487. eCollection 2023.
2
Endoplasmic reticulum stress: molecular mechanism and therapeutic targets.
Signal Transduct Target Ther. 2023 Sep 15;8(1):352. doi: 10.1038/s41392-023-01570-w.
4
The NK cell receptor NKp46 recognizes ecto-calreticulin on ER-stressed cells.
Nature. 2023 Apr;616(7956):348-356. doi: 10.1038/s41586-023-05912-0. Epub 2023 Apr 5.
5
TRAPS mutations in decrease the responsiveness to TNFα reduced cell surface expression of TNFR1.
Front Immunol. 2022 Jul 22;13:926175. doi: 10.3389/fimmu.2022.926175. eCollection 2022.
7
Renal AA Amyloidosis as Rare Presentation of Tumor Necrosis Factor Receptor-Associated Periodic Syndrome in Pediatric Patient.
Kidney Int Rep. 2021 Jul 27;6(11):2926-2929. doi: 10.1016/j.ekir.2021.07.016. eCollection 2021 Nov.

文献AI研究员

20分钟写一篇综述,助力文献阅读效率提升50倍。

立即体验

用中文搜PubMed

大模型驱动的PubMed中文搜索引擎

马上搜索

文档翻译

学术文献翻译模型,支持多种主流文档格式。

立即体验