Department of Life Science, National Dong Hwa University, Hualien, Taiwan, ROC.
Department of Pathology and Laboratory Medicine, Kaohsiung Veterans General Hospital, Kaohsiung, Taiwan, ROC.
Cancer Sci. 2024 Sep;115(9):3026-3040. doi: 10.1111/cas.16236. Epub 2024 Jul 11.
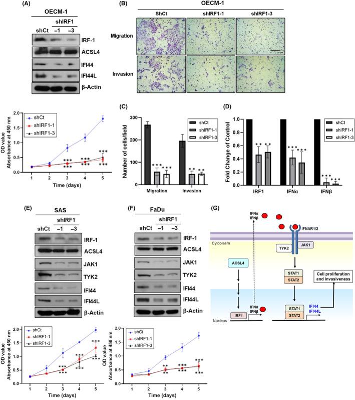
Reprogramming of cellular energy metabolism, including deregulated lipid metabolism, is a hallmark of head and neck squamous cell carcinoma (HNSCC). However, the underlying molecular mechanisms remain unclear. Long-chain acyl-CoA synthetase 4 (ACSL4), which catalyzes fatty acids to form fatty acyl-CoAs, is critical for synthesizing phospholipids or triglycerides. Despite the differing roles of ACSL4 in cancers, our data showed that ACSL4 was highly expressed in HNSCC tissues, positively correlating with poor survival rates in patients. Knockdown of ACSL4 in HNSCC cells led to reduced cell proliferation and invasiveness. RNA sequencing analyses identified interferon-induced protein 44 (IFI44) and interferon-induced protein 44-like (IFI44L), encoded by two interferon-stimulated genes, as potential effectors of ACSL4. Silencing IFI44 or IFI44L expression in HNSCC cells decreased cell proliferation and invasiveness. Manipulating ACSL4 expression or activity modulated the expression levels of JAK1, tyrosine kinase 2 (TYK2), signal transducer and activator of transcription 1 (STAT1), interferon α (IFNα), IFNβ, and interferon regulatory factor 1 (IRF1), which regulate IFI44 and IFI44L expression. Knockdown of IRF1 reduced the expression of JAK1, TYK2, IFNα, IFNβ, IFI44, or IFI44L and diminished cell proliferation and invasiveness. Our results suggest that ACSL4 upregulates interferon signaling, enhancing IFI44 and IFI44L expression and promoting HNSCC cell proliferation and invasiveness. Thus, ACSL4 could serve as a novel therapeutic target for HNSCC.
细胞能量代谢的重编程,包括脂质代谢失调,是头颈部鳞状细胞癌(HNSCC)的一个标志。然而,其潜在的分子机制尚不清楚。长链酰基辅酶 A 合成酶 4(ACSL4),它催化脂肪酸形成脂肪酸辅酶 A,对于合成磷脂或三酰基甘油至关重要。尽管 ACSL4 在癌症中具有不同的作用,但我们的数据表明 ACSL4 在 HNSCC 组织中高度表达,与患者的生存率呈正相关。在 HNSCC 细胞中敲低 ACSL4 导致细胞增殖和侵袭性降低。RNA 测序分析鉴定出干扰素诱导蛋白 44(IFI44)和干扰素诱导蛋白 44 样(IFI44L),这两个基因由两个干扰素刺激基因编码,是 ACSL4 的潜在效应物。在 HNSCC 细胞中沉默 IFI44 或 IFI44L 的表达会降低细胞增殖和侵袭性。操纵 ACSL4 的表达或活性会调节 JAK1、酪氨酸激酶 2(TYK2)、信号转导和转录激活因子 1(STAT1)、干扰素 α(IFNα)、IFNβ 和干扰素调节因子 1(IRF1)的表达水平,这些因子调节 IFI44 和 IFI44L 的表达。IRF1 的敲低降低了 JAK1、TYK2、IFNα、IFNβ、IFI44 或 IFI44L 的表达,并减弱了细胞增殖和侵袭性。我们的结果表明,ACSL4 上调了干扰素信号,增强了 IFI44 和 IFI44L 的表达,促进了 HNSCC 细胞的增殖和侵袭性。因此,ACSL4 可以作为 HNSCC 的一个新的治疗靶点。