Suppr超能文献

双定位 PPTC7 通过与 BNIP3 和 NIX 的近端和动态相互作用限制自噬。

Dual-localized PPTC7 limits mitophagy through proximal and dynamic interactions with BNIP3 and NIX.

机构信息

https://ror.org/04cf69335 Department of Biochemistry & Molecular Biophysics, Washington University School of Medicine in St. Louis, St. Louis, MO, USA.

Department of Cell Biology, University of Texas Southwestern Medical Center, Dallas, TX, USA.

出版信息

Life Sci Alliance. 2024 Jul 11;7(9). doi: 10.26508/lsa.202402765. Print 2024 Sep.

Abstract

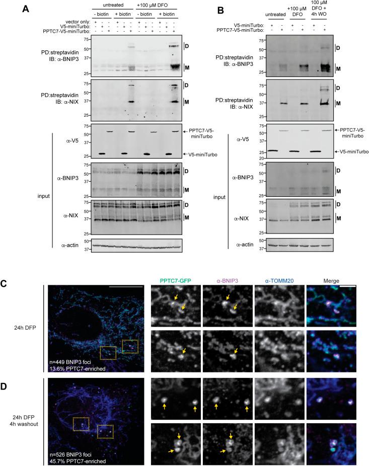
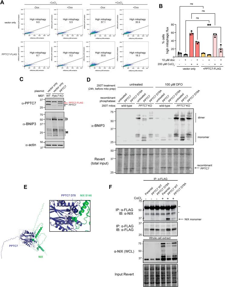
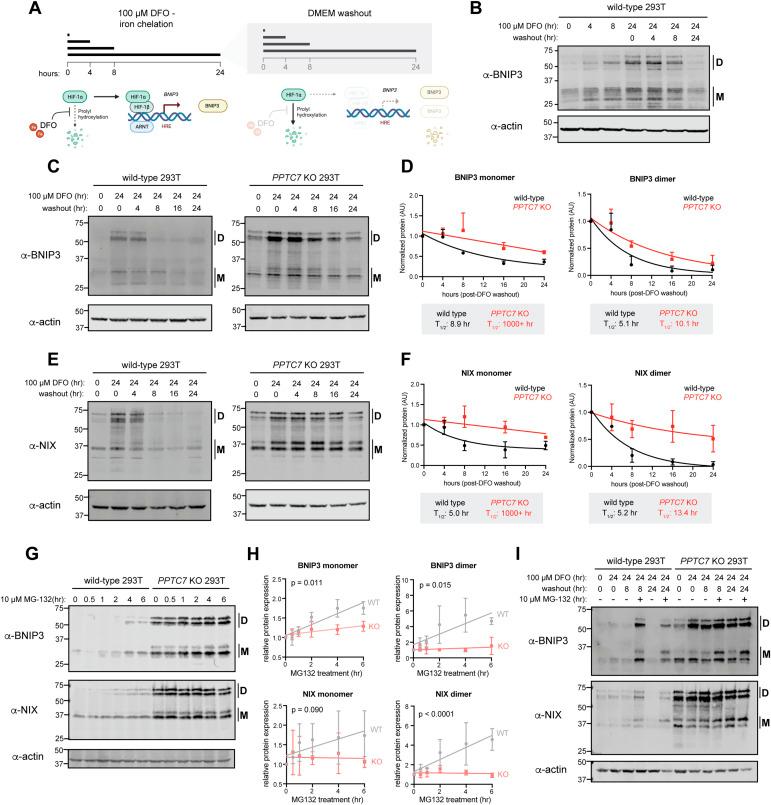
PPTC7 is a mitochondrial-localized phosphatase that suppresses BNIP3- and NIX-mediated mitophagy, but the mechanisms underlying this regulation remain ill-defined. Here, we demonstrate that loss of PPTC7 upregulates BNIP3 and NIX post-transcriptionally and independent of HIF-1α stabilization. Loss of PPTC7 prolongs the half-life of BNIP3 and NIX while blunting their accumulation in response to proteasomal inhibition, suggesting that PPTC7 promotes the ubiquitin-mediated turnover of BNIP3 and NIX. Consistently, overexpression of PPTC7 limits the accumulation of BNIP3 and NIX protein levels, which requires an intact catalytic motif but is surprisingly independent of its targeting to mitochondria. Consistently, we find that PPTC7 is dual-localized to the outer mitochondrial membrane and the matrix. Importantly, anchoring PPTC7 to the outer mitochondrial membrane is sufficient to blunt BNIP3 and NIX accumulation, and proximity labeling and fluorescence co-localization experiments demonstrate that PPTC7 dynamically associates with BNIP3 and NIX within the native cellular environment. Collectively, these data reveal that a fraction of PPTC7 localizes to the outer mitochondrial membrane to promote the proteasomal turnover of BNIP3 and NIX, limiting basal mitophagy.

摘要

PPTC7 是一种定位于线粒体的磷酸酶,可抑制 BNIP3 和 NIX 介导的线粒体自噬,但这种调节的机制仍不清楚。在这里,我们证明 PPTC7 的缺失会在后转录水平上调 BNIP3 和 NIX,而不依赖于 HIF-1α 的稳定。PPTC7 的缺失延长了 BNIP3 和 NIX 的半衰期,同时削弱了它们对蛋白酶体抑制的积累,表明 PPTC7 促进了 BNIP3 和 NIX 的泛素介导的降解。一致地,PPTC7 的过表达限制了 BNIP3 和 NIX 蛋白水平的积累,这需要一个完整的催化结构域,但令人惊讶的是,这与其靶向线粒体无关。一致地,我们发现 PPTC7 双重定位于外线粒体膜和基质。重要的是,将 PPTC7 锚定在外线粒体膜上足以阻止 BNIP3 和 NIX 的积累,并且接近标记和荧光共定位实验表明,PPTC7 在天然细胞环境中与 BNIP3 和 NIX 动态相关联。总的来说,这些数据表明,PPTC7 的一部分定位于外线粒体膜,以促进 BNIP3 和 NIX 的蛋白酶体降解,从而限制基础线粒体自噬。

https://cdn.ncbi.nlm.nih.gov/pmc/blobs/1c23/11239977/48a9295eb302/LSA-2024-02765_Fig1.jpg

文献AI研究员

20分钟写一篇综述,助力文献阅读效率提升50倍。

立即体验

用中文搜PubMed

大模型驱动的PubMed中文搜索引擎

马上搜索

文档翻译

学术文献翻译模型,支持多种主流文档格式。

立即体验