• 文献检索
  • 文档翻译
  • 深度研究
  • 学术资讯
  • Suppr Zotero 插件Zotero 插件
  • 邀请有礼
  • 套餐&价格
  • 历史记录
应用&插件
Suppr Zotero 插件Zotero 插件浏览器插件Mac 客户端Windows 客户端微信小程序
定价
高级版会员购买积分包购买API积分包
服务
文献检索文档翻译深度研究API 文档MCP 服务
关于我们
关于 Suppr公司介绍联系我们用户协议隐私条款
关注我们

Suppr 超能文献

核心技术专利:CN118964589B侵权必究
粤ICP备2023148730 号-1Suppr @ 2026

文献检索

告别复杂PubMed语法,用中文像聊天一样搜索,搜遍4000万医学文献。AI智能推荐,让科研检索更轻松。

立即免费搜索

文件翻译

保留排版,准确专业,支持PDF/Word/PPT等文件格式,支持 12+语言互译。

免费翻译文档

深度研究

AI帮你快速写综述,25分钟生成高质量综述,智能提取关键信息,辅助科研写作。

立即免费体验

一种新的功能基因——锌指蛋白485(ZNF485)参与膀胱癌增殖。

A New Functional Gene, Zinc Finger Protein 485 (ZNF485), is Involved in Bladder Cancer Proliferation.

作者信息

Tan Yiao, Zhao Fangfang, Liu Shuhan, Huang Tao, Zang Chunbao, Sha Dan, Kong Lingsuo, Ge Fangfang, Huang Dabing, Pu Youguang

机构信息

Department of Urology Surgery, the First Affiliated Hospital of USTC, Division of Life Sciences and Medicine, University of Science and Technology of China, Anhui Provincial Cancer Hospital, Hefei, Anhui, China.

Department of Cancer Epigenetics Program, the First Affiliated Hospital of USTC, Division of Life Sciences and Medicine, University of Science and Technology of China, Anhui Provincial Cancer Hospital, Hefei, Anhui, China.

出版信息

Bladder Cancer. 2022 Jun 3;8(2):165-177. doi: 10.3233/BLC-211623. eCollection 2022.

DOI:10.3233/BLC-211623
PMID:38993359
原文链接:https://pmc.ncbi.nlm.nih.gov/articles/PMC11181812/
Abstract

BACKGROUND

Bladder cancer is the second most common urological cancer worldwide, with low early diagnosis and high mortality. The limited progress in diagnostics and treatment greatly impedes the survival of bladder cancer patients.

OBJECTIVE

Potential therapeutic biomarkers are urgently needed for future clinical treatment.

METHODS

We analyzed the sequencing data and corresponding clinicopathological features and survival information of bladder cancer patients in the TCGA database and identified a new zinc finger protein 485 gene, termed ZNF485, which is highly expressed in the tissues of bladder cancer patients and was verified in cells, animal models and tissue microarrays.

RESULTS

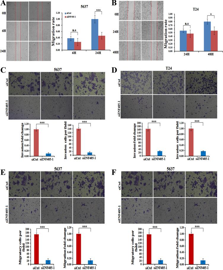
We found that inhibition of ZNF485 in the bladder cancer cell lines T24 and 5637 obviously inhibited proliferation and promoted the apoptosis of cancer cells. Furthermore, wound healing and invasion assays showed that downregulation of ZNF485 significantly decreased the mobility and invasion of T24 and 5637 cells. In addition, ZNF485-shRNA transfection obviously inhibited tumor growth in nude mice. Immunohistochemical results of clinical samples showed that the expression level of ZNF485 protein in cancer tissues was higher than that in adjacent tissues. Mechanistic analysis identified possible downstream target genes.

CONCLUSIONS

Taken together, the results provide evidence that ZNF485 is involved in bladder cancer proliferation and might be a potential therapeutic biomarker for the treatment of this disease.

摘要

背景

膀胱癌是全球第二常见的泌尿系统癌症,早期诊断率低且死亡率高。诊断和治疗方面的有限进展极大地阻碍了膀胱癌患者的生存。

目的

未来临床治疗迫切需要潜在的治疗生物标志物。

方法

我们分析了TCGA数据库中膀胱癌患者的测序数据以及相应的临床病理特征和生存信息,鉴定出一种新的锌指蛋白485基因,命名为ZNF485,其在膀胱癌患者组织中高表达,并在细胞、动物模型和组织芯片中得到验证。

结果

我们发现,在膀胱癌细胞系T24和5637中抑制ZNF485可明显抑制癌细胞增殖并促进其凋亡。此外,伤口愈合和侵袭实验表明,ZNF485的下调显著降低了T24和5637细胞的迁移和侵袭能力。另外,ZNF485-shRNA转染明显抑制了裸鼠体内肿瘤的生长。临床样本的免疫组化结果显示,癌组织中ZNF485蛋白的表达水平高于癌旁组织。机制分析确定了可能的下游靶基因。

结论

综上所述,这些结果提供了证据表明ZNF485参与膀胱癌增殖,可能是治疗该疾病的潜在治疗生物标志物。

https://cdn.ncbi.nlm.nih.gov/pmc/blobs/6dea/11181812/55b346c32aea/blc-8-blc211623-g007.jpg
https://cdn.ncbi.nlm.nih.gov/pmc/blobs/6dea/11181812/845aa7242e37/blc-8-blc211623-g001.jpg
https://cdn.ncbi.nlm.nih.gov/pmc/blobs/6dea/11181812/4834af257fe1/blc-8-blc211623-g002.jpg
https://cdn.ncbi.nlm.nih.gov/pmc/blobs/6dea/11181812/ce3bfaff13b9/blc-8-blc211623-g003.jpg
https://cdn.ncbi.nlm.nih.gov/pmc/blobs/6dea/11181812/826c950e1d8d/blc-8-blc211623-g004.jpg
https://cdn.ncbi.nlm.nih.gov/pmc/blobs/6dea/11181812/b2aefa4d78d9/blc-8-blc211623-g005.jpg
https://cdn.ncbi.nlm.nih.gov/pmc/blobs/6dea/11181812/423a21a80dc6/blc-8-blc211623-g006.jpg
https://cdn.ncbi.nlm.nih.gov/pmc/blobs/6dea/11181812/55b346c32aea/blc-8-blc211623-g007.jpg
https://cdn.ncbi.nlm.nih.gov/pmc/blobs/6dea/11181812/845aa7242e37/blc-8-blc211623-g001.jpg
https://cdn.ncbi.nlm.nih.gov/pmc/blobs/6dea/11181812/4834af257fe1/blc-8-blc211623-g002.jpg
https://cdn.ncbi.nlm.nih.gov/pmc/blobs/6dea/11181812/ce3bfaff13b9/blc-8-blc211623-g003.jpg
https://cdn.ncbi.nlm.nih.gov/pmc/blobs/6dea/11181812/826c950e1d8d/blc-8-blc211623-g004.jpg
https://cdn.ncbi.nlm.nih.gov/pmc/blobs/6dea/11181812/b2aefa4d78d9/blc-8-blc211623-g005.jpg
https://cdn.ncbi.nlm.nih.gov/pmc/blobs/6dea/11181812/423a21a80dc6/blc-8-blc211623-g006.jpg
https://cdn.ncbi.nlm.nih.gov/pmc/blobs/6dea/11181812/55b346c32aea/blc-8-blc211623-g007.jpg

相似文献

1
A New Functional Gene, Zinc Finger Protein 485 (ZNF485), is Involved in Bladder Cancer Proliferation.一种新的功能基因——锌指蛋白485(ZNF485)参与膀胱癌增殖。
Bladder Cancer. 2022 Jun 3;8(2):165-177. doi: 10.3233/BLC-211623. eCollection 2022.
2
Adenylate kinase 4 promotes bladder cancer cell proliferation and invasion.腺苷酸激酶 4 促进膀胱癌细胞的增殖和侵袭。
Clin Exp Med. 2019 Nov;19(4):525-534. doi: 10.1007/s10238-019-00576-5. Epub 2019 Aug 28.
3
MicroRNA-367-3p directly targets RAB23 and inhibits proliferation, migration and invasion of bladder cancer cells and increases cisplatin sensitivity.微小 RNA-367-3p 直接靶向 RAB23,抑制膀胱癌细胞的增殖、迁移和侵袭,并增加顺铂敏感性。
J Cancer Res Clin Oncol. 2023 Dec;149(20):17807-17821. doi: 10.1007/s00432-023-05484-6. Epub 2023 Nov 8.
4
ZSCAN16 promotes proliferation, migration and invasion of bladder cancer via regulating NF-kB, AKT, mTOR, P38 and other genes.ZSCAN16 通过调控 NF-κB、AKT、mTOR、P38 等基因促进膀胱癌的增殖、迁移和侵袭。
Biomed Pharmacother. 2020 Jun;126:110066. doi: 10.1016/j.biopha.2020.110066. Epub 2020 Mar 12.
5
Glucocorticoid-Inducible Kinase 2 Promotes Bladder Cancer Cell Proliferation, Migration and Invasion by Enhancing β-catenin/c-Myc Signaling Pathway.糖皮质激素诱导激酶2通过增强β-连环蛋白/c-Myc信号通路促进膀胱癌细胞增殖、迁移和侵袭。
J Cancer. 2018 Dec 10;9(24):4774-4782. doi: 10.7150/jca.25811. eCollection 2018.
6
lncRNA MIR503HG functioned as a tumor suppressor and inhibited cell proliferation, metastasis and epithelial-mesenchymal transition in bladder cancer.长链非编码 RNA MIR503HG 作为一种肿瘤抑制因子,抑制膀胱癌中的细胞增殖、转移和上皮-间充质转化。
J Cell Biochem. 2019 Jun;120(6):10821-10829. doi: 10.1002/jcb.28373. Epub 2019 Jan 22.
7
Downregulated Long Noncoding RNA PART1 Inhibits Proliferation and Promotes Apoptosis in Bladder Cancer.下调的长链非编码 RNA PART1 抑制膀胱癌增殖并促进细胞凋亡。
Technol Cancer Res Treat. 2019 Jan 1;18:1533033819846638. doi: 10.1177/1533033819846638.
8
MiR-133b regulates the proliferation, colony formation, and invasion of bladder cancer cells via inhibiting SOX4.miR-133b 通过抑制 SOX4 调节膀胱癌细胞的增殖、集落形成和侵袭。
Zhong Nan Da Xue Xue Bao Yi Xue Ban. 2022 Apr 28;47(4):407-415. doi: 10.11817/j.issn.1672-7347.2022.210702.
9
TEAD4 functions as a prognostic biomarker and triggers EMT via PI3K/AKT pathway in bladder cancer.TEAD4 在膀胱癌中作为预后生物标志物,通过 PI3K/AKT 通路触发 EMT。
J Exp Clin Cancer Res. 2022 May 17;41(1):175. doi: 10.1186/s13046-022-02377-3.
10
Knockdown of CDCA8 inhibits the proliferation and enhances the apoptosis of bladder cancer cells.敲低CDCA8可抑制膀胱癌细胞的增殖并增强其凋亡。
PeerJ. 2020 Apr 28;8:e9078. doi: 10.7717/peerj.9078. eCollection 2020.

本文引用的文献

1
Mutations in CDKN2A and the FGFR3 genes on bladder cancer diagnosis: a systematic review and meta-analysis.膀胱癌诊断中 CDKN2A 和 FGFR3 基因突变:系统评价和荟萃分析。
World J Urol. 2019 Oct;37(10):2001-2007. doi: 10.1007/s00345-019-02779-7. Epub 2019 Apr 27.
2
Effects of human enhancer of filamentation 1 (HEF1) gene on the proliferation, invasion and metastasis of bladder cancer cells.人丝状化增强因子1(HEF1)基因对膀胱癌细胞增殖、侵袭和转移的影响。
J BUON. 2018 May-Jun;23(3):782-786.
3
MiR-34a-5p promotes multi-chemoresistance of osteosarcoma through down-regulation of the DLL1 gene.
miR-34a-5p 通过下调 DLL1 基因促进骨肉瘤的多药耐药性。
Sci Rep. 2017 Mar 10;7:44218. doi: 10.1038/srep44218.
4
The miR-34a-5p promotes the multi-chemoresistance of osteosarcoma via repression of the AGTR1 gene.miR-34a-5p通过抑制AGTR1基因促进骨肉瘤的多药耐药性。
BMC Cancer. 2017 Jan 10;17(1):45. doi: 10.1186/s12885-016-3002-x.
5
MiR-34a-5p promotes the multi-drug resistance of osteosarcoma by targeting the CD117 gene.微小RNA-34a-5p通过靶向CD117基因促进骨肉瘤的多药耐药性。
Oncotarget. 2016 May 10;7(19):28420-34. doi: 10.18632/oncotarget.8546.
6
The miR-193a-3p regulated PSEN1 gene suppresses the multi-chemoresistance of bladder cancer.miR-193a-3p调控的PSEN1基因抑制膀胱癌的多药耐药性。
Biochim Biophys Acta. 2015 Mar;1852(3):520-8. doi: 10.1016/j.bbadis.2014.12.014. Epub 2014 Dec 24.
7
MiR-193a-3p promotes the multi-chemoresistance of bladder cancer by targeting the HOXC9 gene.微小RNA-193a-3p通过靶向HOXC9基因促进膀胱癌的多药耐药性。
Cancer Lett. 2015 Feb 1;357(1):105-113. doi: 10.1016/j.canlet.2014.11.002. Epub 2014 Nov 11.
8
The DNA methylation-regulated miR-193a-3p dictates the multi-chemoresistance of bladder cancer via repression of SRSF2/PLAU/HIC2 expression.DNA甲基化调控的miR-193a-3p通过抑制SRSF2/PLAU/HIC2的表达决定膀胱癌的多药耐药性。
Cell Death Dis. 2014 Sep 4;5(9):e1402. doi: 10.1038/cddis.2014.367.
9
DNA methylation-regulated miR-193a-3p dictates resistance of hepatocellular carcinoma to 5-fluorouracil via repression of SRSF2 expression.DNA 甲基化调控的 miR-193a-3p 通过抑制 SRSF2 表达决定肝癌对 5-氟尿嘧啶的耐药性。
J Biol Chem. 2012 Feb 17;287(8):5639-49. doi: 10.1074/jbc.M111.291229. Epub 2011 Nov 23.
10
Coronary vascular and myocardial responses to carotid body stimulation in the dog.犬对颈动脉体刺激的冠状血管和心肌反应。
Am J Physiol. 1975 Sep;229(3):754-60. doi: 10.1152/ajplegacy.1975.229.3.754.