Institute of Neurology, Guangdong Key Laboratory of Age-Related Cardiac and Cerebral Diseases, Affiliated Hospital of Guangdong Medical University, Zhanjiang, 524001, China.
Institute of Laboratory Animal Center, Guangdong Medical University, Zhanjiang, China.
Theranostics. 2024 Jul 1;14(10):4058-4075. doi: 10.7150/thno.96890. eCollection 2024.
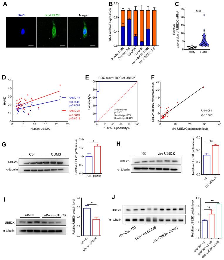
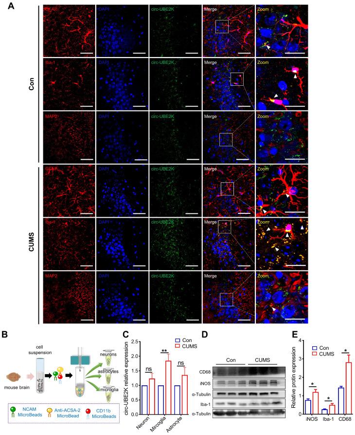
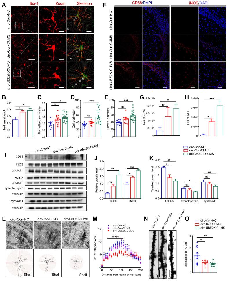
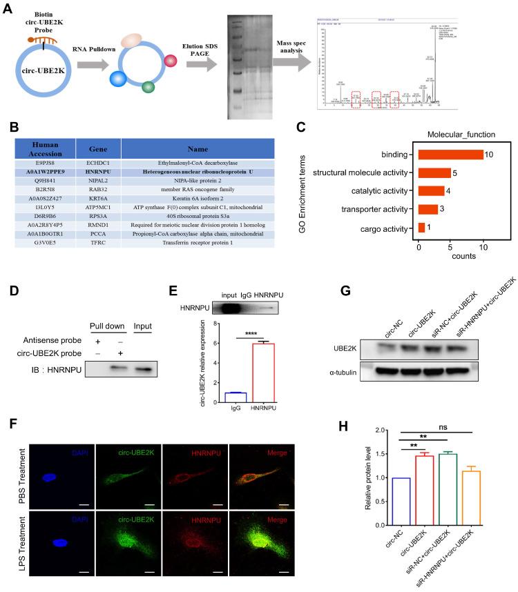
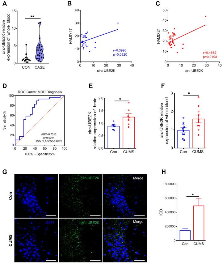
Knowledge about the pathogenesis of depression and treatments for this disease are lacking. Epigenetics-related circRNAs are likely involved in the mechanism of depression and have great potential as treatment targets, but their mechanism of action is still unclear. Circular RNA UBE2K (circ-UBE2K) was screened from peripheral blood of patients with major depressive disorder (MDD) and brain of depression model mice through high-throughput sequencing. Microinjection of circ-UBE2K overexpression lentivirus and adeno-associated virus for interfering with microglial circ-UBE2K into the mouse hippocampus was used to observe the role of circ-UBE2K in MDD. Sucrose preference, forced swim, tail suspension and open filed tests were performed to evaluate the depressive-like behaviors of mice. Immunofluorescence and Western blotting analysis of the effects of circ-UBE2K on microglial activation and immune inflammation. Pull-down-mass spectrometry assay, RNA immunoprecipitation (RIP) test and fluorescence hybridization (FISH) were used to identify downstream targets of circ-UBE2K/ HNRNPU (heterogeneous nuclear ribonucleoprotein U) axis. In this study, through high-throughput sequencing and large-scale screening, we found that circ-UBE2K levels were significantly elevated both in the peripheral blood of patients with MDD and in the brains of depression model mice. Functionally, circ-UBE2K-overexpressing mice exhibited worsened depression-like symptoms, elevated brain inflammatory factor levels, and abnormal microglial activation. Knocking down circ-UBE2K mitigated these changes. Mechanistically, we found that circ-UBE2K binds to heterogeneous nuclear ribonucleoprotein U (HNRNPU) to form a complex that upregulates the expression of the parental gene ubiquitin conjugating enzyme E2 K (UBE2K), leading to abnormal microglial activation and neuroinflammation and promoting the occurrence and development of depression. The findings of the present study revealed that the expression of circUBE2K, which combines with HNRNPU to form the circUBE2K/HNRNPU complex, is increased in microglia after external stress, thus regulating the expression of the parental gene UBE2K and mediating the abnormal activation of microglia to induce neuroinflammation, promoting the development of MDD. These results indicate that circ-UBE2K plays a newly discovered role in the pathogenesis of depression.
关于抑郁症的发病机制和治疗方法的知识还很缺乏。与表观遗传学相关的 circRNAs 可能参与了抑郁症的发病机制,并且作为治疗靶点具有很大的潜力,但它们的作用机制尚不清楚。
通过高通量测序,从抑郁症(MDD)患者的外周血和抑郁模型小鼠的大脑中筛选出环状 RNA UBE2K(circ-UBE2K)。通过将过表达 circ-UBE2K 的慢病毒和腺相关病毒微注射到小鼠海马体中,观察 circ-UBE2K 在 MDD 中的作用。进行蔗糖偏好、强迫游泳、悬尾和旷场试验评估小鼠的抑郁样行为。免疫荧光和 Western blot 分析 circ-UBE2K 对小胶质细胞激活和免疫炎症的影响。下拉质谱分析、RNA 免疫沉淀(RIP)试验和荧光杂交(FISH)用于鉴定 circ-UBE2K/HNRNPU(异质核核糖核蛋白 U)轴的下游靶标。
在这项研究中,通过高通量测序和大规模筛选,我们发现 MDD 患者的外周血和抑郁模型小鼠的大脑中 circ-UBE2K 水平显著升高。功能上,过表达 circ-UBE2K 的小鼠表现出更严重的抑郁样症状、升高的脑炎症因子水平和异常的小胶质细胞激活。敲低 circ-UBE2K 减轻了这些变化。机制上,我们发现 circ-UBE2K 与异质核核糖核蛋白 U(HNRNPU)结合形成复合物,上调母基因泛素连接酶 E2 K(UBE2K)的表达,导致小胶质细胞异常激活和神经炎症,促进抑郁的发生和发展。
本研究发现,circUBE2K 与 HNRNPU 形成的 circUBE2K/HNRNPU 复合物在外部应激后小胶质细胞中表达增加,从而调节父基因 UBE2K 的表达,并介导小胶质细胞的异常激活,诱导神经炎症,促进 MDD 的发展。这些结果表明,circ-UBE2K 在抑郁症的发病机制中发挥了新发现的作用。