• 文献检索
  • 文档翻译
  • 深度研究
  • 学术资讯
  • Suppr Zotero 插件Zotero 插件
  • 邀请有礼
  • 套餐&价格
  • 历史记录
应用&插件
Suppr Zotero 插件Zotero 插件浏览器插件Mac 客户端Windows 客户端微信小程序
定价
高级版会员购买积分包购买API积分包
服务
文献检索文档翻译深度研究API 文档MCP 服务
关于我们
关于 Suppr公司介绍联系我们用户协议隐私条款
关注我们

Suppr 超能文献

核心技术专利:CN118964589B侵权必究
粤ICP备2023148730 号-1Suppr @ 2026

文献检索

告别复杂PubMed语法,用中文像聊天一样搜索,搜遍4000万医学文献。AI智能推荐,让科研检索更轻松。

立即免费搜索

文件翻译

保留排版,准确专业,支持PDF/Word/PPT等文件格式,支持 12+语言互译。

免费翻译文档

深度研究

AI帮你快速写综述,25分钟生成高质量综述,智能提取关键信息,辅助科研写作。

立即免费体验

接受阿替利珠单抗联合贝伐单抗治疗的肝细胞癌患者循环肿瘤细胞的系列变化

Serial Changes of Circulating Tumor Cells in Patients with Hepatocellular Carcinoma Treated with Atezolizumab Plus Bevacizumab.

作者信息

Murata Yosuke, Nosaka Takuto, Akazawa Yu, Tanaka Tomoko, Takahashi Kazuto, Naito Tatsushi, Matsuda Hidetaka, Ohtani Masahiro, Nakamoto Yasunari

机构信息

Second Department of Internal Medicine, Faculty of Medical Sciences, University of Fukui, Fukui 910-1193, Japan.

出版信息

Cancers (Basel). 2024 Jun 29;16(13):2410. doi: 10.3390/cancers16132410.

DOI:10.3390/cancers16132410
PMID:39001472
原文链接:https://pmc.ncbi.nlm.nih.gov/articles/PMC11240647/
Abstract

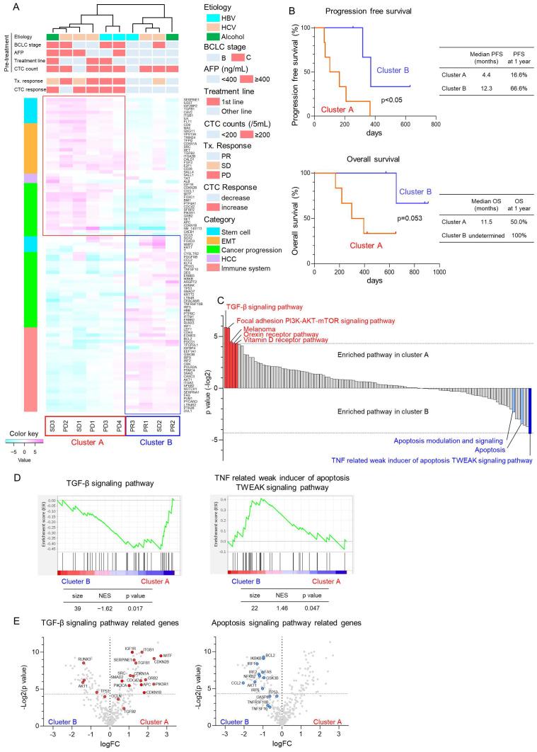
Immune checkpoint inhibitors have promising outcomes in patients with hepatocellular carcinoma (HCC); however, there is no reliable biomarker for predicting disease progression. Circulating tumor cells (CTCs) derived from peripheral blood have attracted attention in monitoring therapeutic efficacy. In this study, CTCs were serially collected from HCC patients undergoing atezolizumab plus bevacizumab (Atezo+Bev), and changes in molecular expression and CTC numbers were analyzed to identify effective biomarkers. Changes in CTC numbers during Atezo+Bev reflected the tumor volume. Targeted RNA sequencing with next-generation sequencing (NGS) revealed that patients with elevated transforming growth factor (TGF)-β signaling molecules had a poorer response, whereas those with elevated apoptosis signaling molecules had a favorable response. In addition, compared with changes in CTC counts, changes in TGF-β signaling molecule expression in CTCs accurately and promptly predicted treatment response. Overall, NGS analysis of CTC-derived RNA showed that changes in TGF-β signaling molecules predict treatment response earlier than changes in CTC counts. These findings suggest that changes in the expression of TGF-β molecules in CTCs could serve as novel biomarkers for the early prediction of therapeutic response in patients with unresectable HCC undergoing Atezo+Bev.

摘要

免疫检查点抑制剂在肝细胞癌(HCC)患者中取得了令人鼓舞的疗效;然而,目前尚无可靠的生物标志物来预测疾病进展。源自外周血的循环肿瘤细胞(CTC)在监测治疗效果方面受到了关注。在本研究中,对接受阿替利珠单抗联合贝伐单抗(阿替利珠单抗+贝伐单抗)治疗的HCC患者连续采集CTC,并分析分子表达和CTC数量的变化,以确定有效的生物标志物。阿替利珠单抗+贝伐单抗治疗期间CTC数量的变化反映了肿瘤体积。采用下一代测序(NGS)进行靶向RNA测序显示,转化生长因子(TGF)-β信号分子升高的患者反应较差,而凋亡信号分子升高的患者反应良好。此外,与CTC计数的变化相比,CTCs中TGF-β信号分子表达的变化能准确、迅速地预测治疗反应。总体而言,对CTC衍生RNA的NGS分析表明,TGF-β信号分子的变化比CTC计数的变化更早预测治疗反应。这些发现表明,CTCs中TGF-β分子表达的变化可作为接受阿替利珠单抗+贝伐单抗治疗的不可切除HCC患者早期预测治疗反应的新型生物标志物。

https://cdn.ncbi.nlm.nih.gov/pmc/blobs/0990/11240647/a99073f6f5ce/cancers-16-02410-g003.jpg
https://cdn.ncbi.nlm.nih.gov/pmc/blobs/0990/11240647/062858135138/cancers-16-02410-g001.jpg
https://cdn.ncbi.nlm.nih.gov/pmc/blobs/0990/11240647/05133bfa7ff3/cancers-16-02410-g002.jpg
https://cdn.ncbi.nlm.nih.gov/pmc/blobs/0990/11240647/a99073f6f5ce/cancers-16-02410-g003.jpg
https://cdn.ncbi.nlm.nih.gov/pmc/blobs/0990/11240647/062858135138/cancers-16-02410-g001.jpg
https://cdn.ncbi.nlm.nih.gov/pmc/blobs/0990/11240647/05133bfa7ff3/cancers-16-02410-g002.jpg
https://cdn.ncbi.nlm.nih.gov/pmc/blobs/0990/11240647/a99073f6f5ce/cancers-16-02410-g003.jpg

相似文献

1
Serial Changes of Circulating Tumor Cells in Patients with Hepatocellular Carcinoma Treated with Atezolizumab Plus Bevacizumab.接受阿替利珠单抗联合贝伐单抗治疗的肝细胞癌患者循环肿瘤细胞的系列变化
Cancers (Basel). 2024 Jun 29;16(13):2410. doi: 10.3390/cancers16132410.
2
Programmed Death Ligand 1 Expression in Circulating Tumor Cells as a Predictor and Monitor of Response to Atezolizumab plus Bevacizumab Treatment in Patients with Hepatocellular Carcinoma.程序性死亡配体1在循环肿瘤细胞中的表达作为肝细胞癌患者接受阿替利珠单抗联合贝伐单抗治疗反应的预测指标和监测指标
Cancers (Basel). 2024 May 6;16(9):1785. doi: 10.3390/cancers16091785.
3
Changes of circulating tumor cells expressing CD90 and EpCAM in early-phase of atezolizumab and bevacizumab for hepatocellular carcinoma.阿替利珠单抗和贝伐单抗治疗肝细胞癌早期循环肿瘤细胞中CD90和EpCAM表达的变化
Heliyon. 2024 Jul 10;10(14):e34441. doi: 10.1016/j.heliyon.2024.e34441. eCollection 2024 Jul 30.
4
Protocol of the RACB study: a multicenter, single-arm, prospective study to evaluate the efficacy of resection of initially unresectable hepatocellular carcinoma with atezolizumab combined with bevacizumab.RACB 研究方案:一项多中心、单臂、前瞻性研究,旨在评估阿替利珠单抗联合贝伐珠单抗治疗初始不可切除肝细胞癌的疗效。
BMC Cancer. 2023 Aug 21;23(1):780. doi: 10.1186/s12885-023-11302-6.
5
The Usefulness of Serum Interleukin-6 as a Predictor of Response to Atezolizumab plus Bevacizumab Combination Treatment in Hepatocellular Carcinoma.血清白细胞介素-6作为肝细胞癌阿替利珠单抗联合贝伐单抗治疗反应预测指标的效用
Oncology. 2025;103(4):277-289. doi: 10.1159/000541372. Epub 2024 Sep 12.
6
A case of hepatocellular carcinoma with "pseudoprogression" followed by complete response to atezolizumab plus bevacizumab.一例伴“假性进展”的肝细胞癌患者,接受阿替利珠单抗联合贝伐珠单抗治疗后获得完全缓解。
Clin J Gastroenterol. 2023 Jun;16(3):392-396. doi: 10.1007/s12328-023-01761-6. Epub 2023 Feb 5.
7
Pretreatment Neutrophil-to-Lymphocyte Ratio as a Predictive Marker of Response to Atezolizumab Plus Bevacizumab for Hepatocellular Carcinoma.治疗前中性粒细胞与淋巴细胞比值可作为预测阿替利珠单抗联合贝伐珠单抗治疗肝细胞癌疗效的标志物。
Curr Oncol. 2021 Oct 14;28(5):4157-4166. doi: 10.3390/curroncol28050352.
8
First-Line Atezolizumab Plus Bevacizumab versus Sorafenib in Hepatocellular Carcinoma: A Cost-Effectiveness Analysis.一线阿替利珠单抗联合贝伐单抗与索拉非尼治疗肝细胞癌的成本效益分析
Cancers (Basel). 2021 Feb 24;13(5):931. doi: 10.3390/cancers13050931.
9
Therapeutic Modifications without Discontinuation of Atezolizumab Plus Bevacizumab Therapy Are Associated with Favorable Overall Survival and Time to Progression in Patients with Unresectable Hepatocellular Carcinoma.在不可切除肝细胞癌患者中,不中断阿替利珠单抗联合贝伐珠单抗治疗的治疗调整与良好的总生存期和疾病进展时间相关。
Cancers (Basel). 2023 Mar 2;15(5):1568. doi: 10.3390/cancers15051568.
10
Atezolizumab/bevacizumab or lenvatinib in hepatocellular carcinoma: Multicenter real-world study with focus on bleeding and thromboembolic events.阿替利珠单抗/贝伐珠单抗或乐伐替尼治疗肝细胞癌:聚焦出血和血栓栓塞事件的多中心真实世界研究
JHEP Rep. 2024 Apr 8;6(6):101065. doi: 10.1016/j.jhepr.2024.101065. eCollection 2024 Jun.

引用本文的文献

1
Prognostic Biomarkers for Hepatocellular Carcinoma Patients Treated With Atezolizumab plus Bevacizumab Combination Therapy.接受阿替利珠单抗联合贝伐单抗治疗的肝细胞癌患者的预后生物标志物
Cancer Control. 2025 Jan-Dec;32:10732748251339243. doi: 10.1177/10732748251339243. Epub 2025 Apr 29.
2
Cancer stem cells and niches: challenges in immunotherapy resistance.癌症干细胞与微环境:免疫治疗耐药性面临的挑战
Mol Cancer. 2025 Feb 25;24(1):52. doi: 10.1186/s12943-025-02265-2.

本文引用的文献

1
Biomarkers for immunotherapy of hepatocellular carcinoma.用于肝细胞癌免疫治疗的生物标志物。
Nat Rev Clin Oncol. 2023 Nov;20(11):780-798. doi: 10.1038/s41571-023-00816-4. Epub 2023 Sep 19.
2
Immune checkpoint therapy for solid tumours: clinical dilemmas and future trends.实体瘤的免疫检查点治疗:临床困境与未来趋势。
Signal Transduct Target Ther. 2023 Aug 28;8(1):320. doi: 10.1038/s41392-023-01522-4.
3
Circulating tumour cells for early detection of clinically relevant cancer.循环肿瘤细胞用于早期检测临床相关癌症。
Nat Rev Clin Oncol. 2023 Jul;20(7):487-500. doi: 10.1038/s41571-023-00781-y. Epub 2023 Jun 2.
4
Circulating tumour cells: The Good, the Bad and the Ugly.循环肿瘤细胞:好坏与丑恶
Biochim Biophys Acta Rev Cancer. 2023 Mar;1878(2):188863. doi: 10.1016/j.bbcan.2023.188863. Epub 2023 Feb 15.
5
Cancer statistics, 2023.癌症统计数据,2023 年。
CA Cancer J Clin. 2023 Jan;73(1):17-48. doi: 10.3322/caac.21763.
6
Biology, vulnerabilities and clinical applications of circulating tumour cells.循环肿瘤细胞的生物学、脆弱性和临床应用。
Nat Rev Cancer. 2023 Feb;23(2):95-111. doi: 10.1038/s41568-022-00536-4. Epub 2022 Dec 9.
7
Deciphering the role of transforming growth factor-beta 1 as a diagnostic-prognostic-therapeutic candidate against hepatocellular carcinoma.解析转化生长因子-β 1 在肝细胞癌诊断、预后和治疗中的作用。
World J Gastroenterol. 2022 Sep 28;28(36):5250-5264. doi: 10.3748/wjg.v28.i36.5250.
8
Molecular correlates of clinical response and resistance to atezolizumab in combination with bevacizumab in advanced hepatocellular carcinoma.晚期肝细胞癌中阿替利珠单抗联合贝伐珠单抗治疗的临床反应和耐药的分子相关性。
Nat Med. 2022 Aug;28(8):1599-1611. doi: 10.1038/s41591-022-01868-2. Epub 2022 Jun 23.
9
Targeting Cancer Cell Ferroptosis to Reverse Immune Checkpoint Inhibitor Therapy Resistance.靶向癌细胞铁死亡以逆转免疫检查点抑制剂治疗耐药性。
Front Cell Dev Biol. 2022 Mar 24;10:818453. doi: 10.3389/fcell.2022.818453. eCollection 2022.
10
Circulating Tumor Cell Detection during Neoadjuvant Chemotherapy to Predict Early Response in Locally Advanced Oropharyngeal Cancers: A Prospective Pilot Study.新辅助化疗期间循环肿瘤细胞检测预测局部晚期口咽癌早期反应:一项前瞻性初步研究
J Pers Med. 2022 Mar 11;12(3):445. doi: 10.3390/jpm12030445.