• 文献检索
  • 文档翻译
  • 深度研究
  • 学术资讯
  • Suppr Zotero 插件Zotero 插件
  • 邀请有礼
  • 套餐&价格
  • 历史记录
应用&插件
Suppr Zotero 插件Zotero 插件浏览器插件Mac 客户端Windows 客户端微信小程序
定价
高级版会员购买积分包购买API积分包
服务
文献检索文档翻译深度研究API 文档MCP 服务
关于我们
关于 Suppr公司介绍联系我们用户协议隐私条款
关注我们

Suppr 超能文献

核心技术专利:CN118964589B侵权必究
粤ICP备2023148730 号-1Suppr @ 2026

文献检索

告别复杂PubMed语法,用中文像聊天一样搜索,搜遍4000万医学文献。AI智能推荐,让科研检索更轻松。

立即免费搜索

文件翻译

保留排版,准确专业,支持PDF/Word/PPT等文件格式,支持 12+语言互译。

免费翻译文档

深度研究

AI帮你快速写综述,25分钟生成高质量综述,智能提取关键信息,辅助科研写作。

立即免费体验

脂肪酸延长酶复合物调控细胞膜完整性和稻瘟病菌依赖于隔孢的宿主侵染。

A fatty acid elongase complex regulates cell membrane integrity and septin-dependent host infection by the rice blast fungus.

机构信息

State Key Laboratory of Crop Gene Exploration and Utilization in Southwest China, Rice Research Institute, Sichuan Agricultural University, Chengdu, Sichuan, China.

College of Life Sciences, China West Normal University, Nanchong, Sichuan, China.

出版信息

Mol Plant Pathol. 2024 Jul;25(7):e13494. doi: 10.1111/mpp.13494.

DOI:10.1111/mpp.13494
PMID:39003585
原文链接:https://pmc.ncbi.nlm.nih.gov/articles/PMC11246601/
Abstract

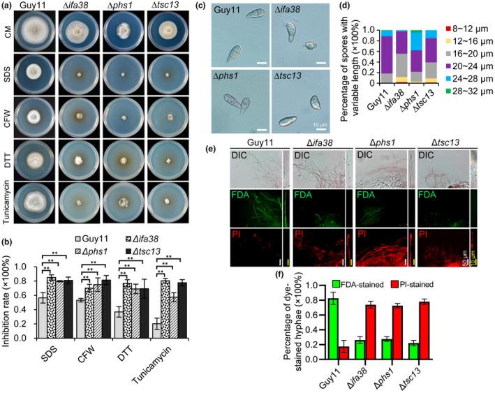
Very-long-chain fatty acids (VLCFAs) regulate biophysical properties of cell membranes to determine growth and development of eukaryotes, such as the pathogenesis of the rice blast fungus Magnaporthe oryzae. The fatty acid elongase Elo1 regulates pathogenesis of M. oryzae by modulating VLCFA biosynthesis. However, it remains unknown whether and how Elo1 associates with other factors to regulate VLCFA biosynthesis in fungal pathogens. Here, we identified Ifa38, Phs1 and Tsc13 as interacting proteins of Elo1 by proximity labelling in M. oryzae. Elo1 associated with Ifa38, Phs1 and Tsc13 on the endoplasmic reticulum (ER) membrane to control VLCFA biosynthesis. Targeted gene deletion mutants Δifa38, Δphs1 and Δtsc13 were all similarly impaired as Δelo1 in vegetative growth, conidial morphology, stress responses in ER, cell wall and membrane. These deletion mutants also displayed severe damage in cell membrane integrity and failed to organize the septin ring that is essential for penetration peg formation and pathogenicity. Our study demonstrates that M. oryzae employs a fatty acid elongase complex to regulate VLCFAs for maintaining or remodelling cell membrane structure, which is important for septin-mediated host penetration.

摘要

非常长链脂肪酸 (VLCFAs) 通过调节细胞膜的生物物理特性来决定真核生物的生长和发育,例如稻瘟病菌 Magnaporthe oryzae 的发病机制。脂肪酸延长酶 Elo1 通过调节 VLCFA 生物合成来调节稻瘟病菌的发病机制。然而,Elo1 是否以及如何与其他因素相互作用以调节真菌病原体中的 VLCFA 生物合成仍不清楚。在这里,我们通过 M. oryzae 中的邻近标记鉴定出 Ifa38、Phs1 和 Tsc13 是 Elo1 的相互作用蛋白。Elo1 与内质网 (ER) 膜上的 Ifa38、Phs1 和 Tsc13 结合,以控制 VLCFA 生物合成。靶向基因缺失突变体 Δifa38、Δphs1 和 Δtsc13 在营养生长、分生孢子形态、ER、细胞壁和膜中的应激反应方面与 Δelo1 相似受损。这些缺失突变体在细胞膜完整性方面也受到严重损害,无法组织用于穿透钉形成和致病性所必需的隔膜环。我们的研究表明,稻瘟病菌使用脂肪酸延长酶复合物来调节 VLCFAs 以维持或重塑细胞膜结构,这对于隔膜介导的宿主穿透很重要。

https://cdn.ncbi.nlm.nih.gov/pmc/blobs/c554/11246601/0ec601d66d53/MPP-25-e13494-g001.jpg
https://cdn.ncbi.nlm.nih.gov/pmc/blobs/c554/11246601/dd509c47f820/MPP-25-e13494-g003.jpg
https://cdn.ncbi.nlm.nih.gov/pmc/blobs/c554/11246601/ff6ad9f1494f/MPP-25-e13494-g005.jpg
https://cdn.ncbi.nlm.nih.gov/pmc/blobs/c554/11246601/dcb8a0d89908/MPP-25-e13494-g002.jpg
https://cdn.ncbi.nlm.nih.gov/pmc/blobs/c554/11246601/0ec601d66d53/MPP-25-e13494-g001.jpg
https://cdn.ncbi.nlm.nih.gov/pmc/blobs/c554/11246601/dd509c47f820/MPP-25-e13494-g003.jpg
https://cdn.ncbi.nlm.nih.gov/pmc/blobs/c554/11246601/ff6ad9f1494f/MPP-25-e13494-g005.jpg
https://cdn.ncbi.nlm.nih.gov/pmc/blobs/c554/11246601/dcb8a0d89908/MPP-25-e13494-g002.jpg
https://cdn.ncbi.nlm.nih.gov/pmc/blobs/c554/11246601/0ec601d66d53/MPP-25-e13494-g001.jpg

相似文献

1
A fatty acid elongase complex regulates cell membrane integrity and septin-dependent host infection by the rice blast fungus.脂肪酸延长酶复合物调控细胞膜完整性和稻瘟病菌依赖于隔孢的宿主侵染。
Mol Plant Pathol. 2024 Jul;25(7):e13494. doi: 10.1111/mpp.13494.
2
The MoLfa1 Protein Regulates Fungal Development and Septin Ring Formation in .MoLfa1 蛋白调控. 中的真菌发育和隔膜形成环。
Int J Mol Sci. 2024 Mar 19;25(6):3434. doi: 10.3390/ijms25063434.
3
Discovery of broad-spectrum fungicides that block septin-dependent infection processes of pathogenic fungi.广谱杀菌剂的发现可阻断病原真菌中依赖于隔膜的感染过程。
Nat Microbiol. 2020 Dec;5(12):1565-1575. doi: 10.1038/s41564-020-00790-y. Epub 2020 Sep 21.
4
Role of Two Metacaspases in Development and Pathogenicity of the Rice Blast Fungus Magnaporthe oryzae.两个类半胱氨酸天冬氨酸蛋白酶在稻瘟病菌发育和致病性中的作用。
mBio. 2021 Feb 9;12(1):e03471-20. doi: 10.1128/mBio.03471-20.
5
Chitosan inhibits septin-mediated plant infection by the rice blast fungus Magnaporthe oryzae in a protein kinase C and Nox1 NADPH oxidase-dependent manner.壳聚糖通过蛋白激酶 C 和 Nox1 NADPH 氧化酶依赖的方式抑制稻瘟病菌介导的植物感染。
New Phytol. 2021 May;230(4):1578-1593. doi: 10.1111/nph.17268. Epub 2021 Mar 17.
6
A Histone Deacetylase, Magnaporthe oryzae RPD3, Regulates Reproduction and Pathogenic Development in the Rice Blast Fungus.一个组蛋白去乙酰化酶,稻瘟病菌 RPD3,调控水稻稻瘟病菌的繁殖和致病性发育。
mBio. 2021 Dec 21;12(6):e0260021. doi: 10.1128/mBio.02600-21. Epub 2021 Nov 16.
7
MoSnt2-dependent deacetylation of histone H3 mediates MoTor-dependent autophagy and plant infection by the rice blast fungus Magnaporthe oryzae.MoSnt2 依赖性组蛋白 H3 去乙酰化作用介导 MoTor 依赖性自噬,并促进稻瘟病菌对水稻的侵染。
Autophagy. 2018;14(9):1543-1561. doi: 10.1080/15548627.2018.1458171. Epub 2018 Aug 31.
8
Mitochondrial Outer Membrane Translocase MoTom20 Modulates Mitochondrial Morphology and Is Important for Infectious Growth of the Rice Blast Fungus .线粒体外膜转位酶 MoTom20 调节线粒体形态,对水稻稻瘟病菌的感染性生长很重要。
Mol Plant Microbe Interact. 2024 Apr;37(4):407-415. doi: 10.1094/MPMI-10-23-0168-R. Epub 2024 Apr 19.
9
Is Essential for Morphogenesis and Pathogenicity of Magnaporthe oryzae.对于稻瘟病菌的形态发生和致病性来说是必需的。
mSphere. 2019 Sep 4;4(5):e00309-19. doi: 10.1128/mSphere.00309-19.
10
Investigating the cell and developmental biology of plant infection by the rice blast fungus Magnaporthe oryzae.研究稻瘟病菌(Magnaporthe oryzae)感染植物的细胞和发育生物学。
Fungal Genet Biol. 2021 Sep;154:103562. doi: 10.1016/j.fgb.2021.103562. Epub 2021 Apr 18.

引用本文的文献

1
A GDP-mannose-1-phosphate guanylyltransferase as a potential HIGS target against Sclerotinia sclerotiorum.一种GDP-甘露糖-1-磷酸鸟苷酰转移酶作为针对核盘菌的潜在寄主诱导基因沉默靶点。
PLoS Pathog. 2025 May 2;21(5):e1013129. doi: 10.1371/journal.ppat.1013129. eCollection 2025 May.

本文引用的文献

1
Trade-offs between the accumulation of cuticular wax and jasmonic acid-mediated herbivory resistance in maize.玉米表皮蜡质积累与茉莉酸介导的抗虫性之间的权衡关系。
J Integr Plant Biol. 2024 Jan;66(1):143-159. doi: 10.1111/jipb.13586. Epub 2024 Jan 3.
2
Very-long-chain fatty acids are crucial to neuronal polarity by providing sphingolipids to lipid rafts.非常长链脂肪酸通过向脂筏提供神经酰胺来对神经元极性起关键作用。
Cell Rep. 2023 Oct 31;42(10):113195. doi: 10.1016/j.celrep.2023.113195. Epub 2023 Oct 9.
3
Very-long-chain fatty acids induce glial-derived sphingosine-1-phosphate synthesis, secretion, and neuroinflammation.
非常长链脂肪酸诱导神经胶质细胞衍生的鞘氨醇-1-磷酸的合成、分泌和神经炎症。
Cell Metab. 2023 May 2;35(5):855-874.e5. doi: 10.1016/j.cmet.2023.03.022. Epub 2023 Apr 20.
4
Hello darkness, my old friend: 3-KETOACYL-COENZYME A SYNTHASE4 is a branch point in the regulation of triacylglycerol synthesis in Arabidopsis thaliana.你好黑暗,我的老朋友:3-酮酰基辅酶 A 合酶 4 是拟南芥三酰基甘油合成调控中的一个分支点。
Plant Cell. 2023 May 29;35(6):1984-2005. doi: 10.1093/plcell/koad059.
5
Brassinosteroids regulate cotton fiber elongation by modulating very-long-chain fatty acid biosynthesis.油菜素内酯通过调节超长链脂肪酸生物合成来调节棉花纤维伸长。
Plant Cell. 2023 May 29;35(6):2114-2131. doi: 10.1093/plcell/koad060.
6
Stearate-derived very long-chain fatty acids are indispensable to tumor growth.硬脂酸衍生的超长链脂肪酸对于肿瘤生长是不可或缺的。
EMBO J. 2023 Jan 16;42(2):e111268. doi: 10.15252/embj.2022111268. Epub 2022 Nov 21.
7
Digital polymerase chain reaction strategies for accurate and precise detection of vector copy number in chimeric antigen receptor T-cell products.数字聚合酶链反应策略可准确、精确地检测嵌合抗原受体 T 细胞产品中的载体拷贝数。
Cytotherapy. 2023 Jan;25(1):94-102. doi: 10.1016/j.jcyt.2022.09.004. Epub 2022 Oct 14.
8
Precise and simultaneous quantification of mitochondrial DNA heteroplasmy and copy number by digital PCR.通过数字 PCR 精确且同时定量线粒体 DNA 异质性和拷贝数。
J Biol Chem. 2022 Nov;298(11):102574. doi: 10.1016/j.jbc.2022.102574. Epub 2022 Oct 6.
9
The very long-chain fatty acid elongase FgElo2 governs tebuconazole sensitivity and virulence in Fusarium graminearum.长链脂肪酸延长酶 FgElo2 调控禾谷镰刀菌对戊唑醇的敏感性和毒力。
Environ Microbiol. 2022 Nov;24(11):5362-5377. doi: 10.1111/1462-2920.16212. Epub 2022 Oct 5.
10
Very long chain fatty acids.非常长链脂肪酸。
Prog Lipid Res. 2022 Jul;87:101180. doi: 10.1016/j.plipres.2022.101180. Epub 2022 Jul 8.