• 文献检索
  • 文档翻译
  • 深度研究
  • 学术资讯
  • Suppr Zotero 插件Zotero 插件
  • 邀请有礼
  • 套餐&价格
  • 历史记录
应用&插件
Suppr Zotero 插件Zotero 插件浏览器插件Mac 客户端Windows 客户端微信小程序
定价
高级版会员购买积分包购买API积分包
服务
文献检索文档翻译深度研究API 文档MCP 服务
关于我们
关于 Suppr公司介绍联系我们用户协议隐私条款
关注我们

Suppr 超能文献

核心技术专利:CN118964589B侵权必究
粤ICP备2023148730 号-1Suppr @ 2026

文献检索

告别复杂PubMed语法,用中文像聊天一样搜索,搜遍4000万医学文献。AI智能推荐,让科研检索更轻松。

立即免费搜索

文件翻译

保留排版,准确专业,支持PDF/Word/PPT等文件格式,支持 12+语言互译。

免费翻译文档

深度研究

AI帮你快速写综述,25分钟生成高质量综述,智能提取关键信息,辅助科研写作。

立即免费体验

II期结直肠癌的一种与冷热肿瘤相关的预后特征。

A hot and cold tumor‑related prognostic signature for stage II colorectal cancer.

作者信息

Zhou Ming, Ge Xiaoxu, Xu Xiaoming, Sheng Biao, Wang Hao, Shi Haoyu, Liu Sikun, Tan Boren, Xu Kailun, Wang Jian

机构信息

Department of Colorectal Surgery and Oncology, The Second Affiliated Hospital, Zhejiang University School of Medicine, Hangzhou, Zhejiang 310000, P.R. China.

Center for Medical Research and Innovation in Digestive System Tumors, Ministry of Education, Hangzhou, Zhejiang 310000, P.R. China.

出版信息

Oncol Lett. 2024 Jul 3;28(3):419. doi: 10.3892/ol.2024.14552. eCollection 2024 Sep.

DOI:10.3892/ol.2024.14552
PMID:39006949
原文链接:https://pmc.ncbi.nlm.nih.gov/articles/PMC11240279/
Abstract

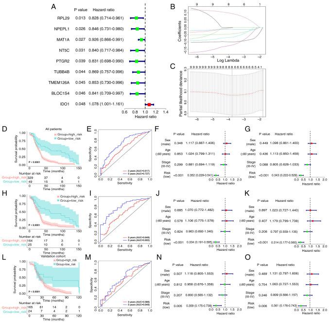
Globally, colorectal cancer (CRC) is one of the most lethal and prevalent malignancies. Based on the presence of immune cell infiltration in the tumor microenvironment, CRC can be divided into immunologically 'hot' or 'cold' tumors, which in turn leads to the differential efficacy of immunotherapy. However, the immune characteristics of hot and cold CRC tumors remain largely elusive, prompting further investigation of their properties regarding the tumor microenvironment. In the present study, a predictive model was developed based on the differential expression of proteins between cold and hot CRC tumors. First, the differentially expressed proteins (DEPs) were identified using digital spatial profiling and mass spectrometry-based proteomics analysis, and the pathway features of the DEPs were analyzed using functional enrichment analysis. A novel eight-gene signature prognostic risk model was developed ( and ), which was validated using data obtained from The Cancer Genome Atlas. The results revealed that the risk score of the eight-gene signature acted as an independent prognostic indicator in patients with stage II CRC (T3-4N0M0). It was also found that a high-risk score in the eight-gene signature was associated with high immune cell infiltration in patients with CRC. Taken together, these findings revealed some of the differential immune characteristics of hot and cold CRC tumors, and an eight-gene signature prognostic risk model was developed, which may serve as an independent prognostic indicator for patients with stage II CRC (T3-4N0M0).

摘要

在全球范围内,结直肠癌(CRC)是最致命且最常见的恶性肿瘤之一。根据肿瘤微环境中免疫细胞浸润的情况,CRC可分为免疫“热”肿瘤或“冷”肿瘤,这进而导致免疫治疗的疗效存在差异。然而,热型和冷型CRC肿瘤的免疫特征在很大程度上仍不清楚,这促使人们进一步研究它们在肿瘤微环境方面的特性。在本研究中,基于冷型和热型CRC肿瘤之间蛋白质的差异表达建立了一个预测模型。首先,使用数字空间分析和基于质谱的蛋白质组学分析来鉴定差异表达蛋白(DEP),并使用功能富集分析来分析DEP的通路特征。开发了一种新的八基因特征预后风险模型( 以及 ),并使用从癌症基因组图谱获得的数据进行了验证。结果显示,八基因特征的风险评分在II期CRC(T3 - 4N0M0)患者中可作为独立的预后指标。还发现八基因特征中的高风险评分与CRC患者的高免疫细胞浸润相关。综上所述,这些发现揭示了热型和冷型CRC肿瘤的一些差异免疫特征,并建立了一个八基因特征预后风险模型,该模型可作为II期CRC(T3 - 4N0M0)患者的独立预后指标。

https://cdn.ncbi.nlm.nih.gov/pmc/blobs/9c3d/11240279/f8ff591c4d79/ol-28-03-14552-g05.jpg
https://cdn.ncbi.nlm.nih.gov/pmc/blobs/9c3d/11240279/5fc6941d9963/ol-28-03-14552-g00.jpg
https://cdn.ncbi.nlm.nih.gov/pmc/blobs/9c3d/11240279/f65a83708a82/ol-28-03-14552-g01.jpg
https://cdn.ncbi.nlm.nih.gov/pmc/blobs/9c3d/11240279/bf9daf9b9a89/ol-28-03-14552-g02.jpg
https://cdn.ncbi.nlm.nih.gov/pmc/blobs/9c3d/11240279/ab5f6d21086f/ol-28-03-14552-g03.jpg
https://cdn.ncbi.nlm.nih.gov/pmc/blobs/9c3d/11240279/26358d72ea5c/ol-28-03-14552-g04.jpg
https://cdn.ncbi.nlm.nih.gov/pmc/blobs/9c3d/11240279/f8ff591c4d79/ol-28-03-14552-g05.jpg
https://cdn.ncbi.nlm.nih.gov/pmc/blobs/9c3d/11240279/5fc6941d9963/ol-28-03-14552-g00.jpg
https://cdn.ncbi.nlm.nih.gov/pmc/blobs/9c3d/11240279/f65a83708a82/ol-28-03-14552-g01.jpg
https://cdn.ncbi.nlm.nih.gov/pmc/blobs/9c3d/11240279/bf9daf9b9a89/ol-28-03-14552-g02.jpg
https://cdn.ncbi.nlm.nih.gov/pmc/blobs/9c3d/11240279/ab5f6d21086f/ol-28-03-14552-g03.jpg
https://cdn.ncbi.nlm.nih.gov/pmc/blobs/9c3d/11240279/26358d72ea5c/ol-28-03-14552-g04.jpg
https://cdn.ncbi.nlm.nih.gov/pmc/blobs/9c3d/11240279/f8ff591c4d79/ol-28-03-14552-g05.jpg

相似文献

1
A hot and cold tumor‑related prognostic signature for stage II colorectal cancer.II期结直肠癌的一种与冷热肿瘤相关的预后特征。
Oncol Lett. 2024 Jul 3;28(3):419. doi: 10.3892/ol.2024.14552. eCollection 2024 Sep.
2
A novel oxidative stress- and ferroptosis-related gene prognostic signature for distinguishing cold and hot tumors in colorectal cancer.一种新型氧化应激和铁死亡相关基因预后signature,用于区分结直肠癌中的冷肿瘤和热肿瘤。
Front Immunol. 2022 Oct 31;13:1043738. doi: 10.3389/fimmu.2022.1043738. eCollection 2022.
3
A novel anoikis-related gene prognostic signature and its correlation with the immune microenvironment in colorectal cancer.一种新的与失巢凋亡相关的基因预后特征及其与结直肠癌免疫微环境的相关性。
Front Genet. 2023 May 30;14:1186862. doi: 10.3389/fgene.2023.1186862. eCollection 2023.
4
Identification of prognostic immune-related gene signature associated with tumor microenvironment of colorectal cancer.鉴定与结直肠癌肿瘤微环境相关的预后免疫相关基因特征。
BMC Cancer. 2021 Aug 8;21(1):905. doi: 10.1186/s12885-021-08629-3.
5
A novel prognostic model based on urea cycle-related gene signature for colorectal cancer.一种基于尿素循环相关基因特征的结直肠癌新型预后模型。
Front Surg. 2022 Oct 21;9:1027655. doi: 10.3389/fsurg.2022.1027655. eCollection 2022.
6
m5C regulator-mediated modification patterns and tumor microenvironment infiltration characterization in colorectal cancer: One step closer to precision medicine.m5C 调节剂介导的修饰模式与结直肠癌肿瘤微环境浸润特征:向精准医学迈进了一步。
Front Immunol. 2022 Dec 1;13:1049435. doi: 10.3389/fimmu.2022.1049435. eCollection 2022.
7
Characterization of sialylation-related long noncoding RNAs to develop a novel signature for predicting prognosis, immune landscape, and chemotherapy response in colorectal cancer.分析唾液酸化相关长非编码 RNA 以建立新型标志物预测结直肠癌患者的预后、免疫图谱和化疗反应
Front Immunol. 2022 Oct 18;13:994874. doi: 10.3389/fimmu.2022.994874. eCollection 2022.
8
A novel prognostic signature of immune-related genes for patients with colorectal cancer.一种用于结直肠癌患者的新型免疫相关基因预后特征。
J Cell Mol Med. 2020 Aug;24(15):8491-8504. doi: 10.1111/jcmm.15443. Epub 2020 Jun 21.
9
A mitophagy-related gene signature associated with prognosis and immune microenvironment in colorectal cancer.与结直肠癌预后和免疫微环境相关的自噬相关基因特征。
Sci Rep. 2022 Nov 4;12(1):18688. doi: 10.1038/s41598-022-23463-8.
10
Identification and Validation of a Six Immune-Related Genes Signature for Predicting Prognosis in Patients With Stage II Colorectal Cancer.用于预测II期结直肠癌患者预后的六个免疫相关基因特征的鉴定与验证
Front Genet. 2021 May 4;12:666003. doi: 10.3389/fgene.2021.666003. eCollection 2021.

引用本文的文献

1
Development and validation of a prognostic model for colon cancer based on mitotic gene signatures and immune microenvironment analysis.基于有丝分裂基因特征和免疫微环境分析的结肠癌预后模型的建立与验证
Discov Oncol. 2024 Oct 9;15(1):535. doi: 10.1007/s12672-024-01421-2.

本文引用的文献

1
The evolving tumor microenvironment: From cancer initiation to metastatic outgrowth.不断演变的肿瘤微环境:从癌症起始到转移灶生长
Cancer Cell. 2023 Mar 13;41(3):374-403. doi: 10.1016/j.ccell.2023.02.016.
2
Immunotherapies catering to the unmet medical need of cold colorectal cancer.针对冷结直肠癌未满足的医疗需求的免疫疗法。
Front Immunol. 2022 Oct 5;13:1022190. doi: 10.3389/fimmu.2022.1022190. eCollection 2022.
3
Metabolic communication in the tumour-immune microenvironment.肿瘤免疫微环境中的代谢通讯。
Nat Cell Biol. 2022 Nov;24(11):1574-1583. doi: 10.1038/s41556-022-01002-x. Epub 2022 Oct 13.
4
Artificial intelligence defines protein-based classification of thyroid nodules.人工智能定义了基于蛋白质的甲状腺结节分类。
Cell Discov. 2022 Sep 6;8(1):85. doi: 10.1038/s41421-022-00442-x.
5
High-throughput proteomic sample preparation using pressure cycling technology.高通量蛋白质组学样品制备技术——压力循环技术。
Nat Protoc. 2022 Oct;17(10):2307-2325. doi: 10.1038/s41596-022-00727-1. Epub 2022 Aug 5.
6
Exploring immunotherapy in colorectal cancer.探索结直肠癌的免疫治疗。
J Hematol Oncol. 2022 Jul 16;15(1):95. doi: 10.1186/s13045-022-01294-4.
7
Adaptive immune resistance at the tumour site: mechanisms and therapeutic opportunities.肿瘤部位的适应性免疫抵抗:机制与治疗机会。
Nat Rev Drug Discov. 2022 Jul;21(7):529-540. doi: 10.1038/s41573-022-00493-5. Epub 2022 Jun 14.
8
Turning cold tumors hot: from molecular mechanisms to clinical applications.使冷肿瘤变热:从分子机制到临床应用。
Trends Immunol. 2022 Jul;43(7):523-545. doi: 10.1016/j.it.2022.04.010. Epub 2022 May 25.
9
Circulating Glycan Monosaccharide Composite-Based Biomarker Diagnoses Colorectal Cancer at Early Stages and Predicts Prognosis.基于循环聚糖单糖复合物的生物标志物可早期诊断结直肠癌并预测预后。
Front Oncol. 2022 Apr 29;12:852044. doi: 10.3389/fonc.2022.852044. eCollection 2022.
10
Identification of Functional Heterogeneity of Carcinoma-Associated Fibroblasts with Distinct IL6-Mediated Therapy Resistance in Pancreatic Cancer.鉴定胰腺癌中具有不同 IL6 介导的治疗抵抗能力的癌相关成纤维细胞的功能异质性。
Cancer Discov. 2022 Jun 2;12(6):1580-1597. doi: 10.1158/2159-8290.CD-20-1484.