Suppr超能文献

叶提取物抑制TIMM23和NDUFS3的表达,并减轻Aβ1-42在神经元细胞中诱导的氧化应激以及Akt的激活。

leaf extract suppresses TIMM23 and NDUFS3 expression and alleviates oxidative stress induced by Aβ1-42 in neuronal cells activation of Akt.

作者信息

Balit Tatcha, Thonabulsombat Charoensri, Dharmasaroja Permphan

机构信息

Department of Anatomy, Faculty of Science, Mahidol University, Bangkok 10400, Thailand.

Chakri Naruebodindra Medical Institute, Faculty of Medicine Ramathibodi Hospital, Mahidol University, Samut Prakan 10540, Thailand.

出版信息

Res Pharm Sci. 2024 Feb 6;19(1):105-120. doi: 10.4103/1735-5362.394825. eCollection 2024 Feb.

Abstract

BACKGROUND AND PURPOSE

Oxidative stress plays an important role in Alzheimer's disease (AD) pathogenesis. leaf (MOL) extract has been shown to have antioxidant activities. Here, we studied the antioxidative and anti-apoptotic effects of water-soluble MOL extract in an amyloid beta (Aβ)-induced oxidative stress model of AD.

EXPERIMENTAL APPROACH

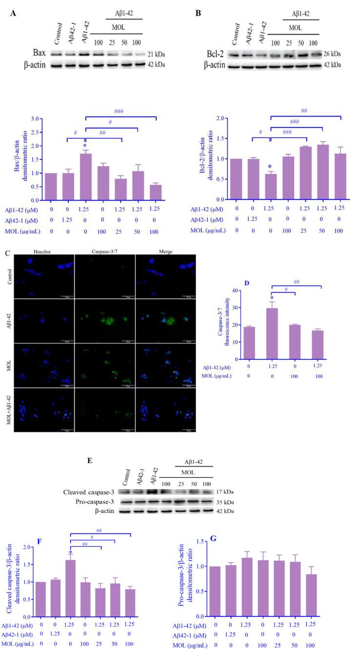
The effect of amyloid beta (Aβ)1-42 and MOL extract on differentiated SH-SY5Y cell viability was assessed by MTT assay. Cells were treated with Aβ1-42, MOL extract, or MOL extract followed by Aβ1-42. The mitochondrial membrane potential (ΔΨm) and the reactive oxygen species (ROS) were evaluated by flow cytometry and dihydroethidium (DHE) assay, respectively. Western blotting was used to assess the expression of mitochondrial proteins TIMM23 and NDUFS3, apoptosis-related proteins Bax, Bcl-2, and cleaved caspase-3 along with fluorescence analysis of caspase-3/7, and Akt phosphorylation.

FINDINGS/RESULTS: MOL extract pretreatment at 25, 50, and 100 μg/mL prevented ΔΨm reduction. At 100-μg/mL, MOL extract decreased TIMM23 and NDUFS3 proteins and DHE signals in Aβ1-42-treated cells. MOL extract pretreatment (25, 50, and 100 μg/mL) also alleviated the apoptosis indicators, including Bax, caspase-3/7 intensity, and cleaved caspase-3, and increased Bcl-2 levels in Aβ1-42-treated cells, consistent with a reduction in the number of apoptotic cells. The protective effects of MOL extract were possibly mediated through Akt activation, evidenced by increased Akt phosphorylation.

CONCLUSION AND IMPLICATIONS

The neuroprotective effect of MOL extract could be mediated the activation of Akt, leading to the suppression of oxidative stress and apoptosis in an Aβ1-42 model of AD.

摘要

背景与目的

氧化应激在阿尔茨海默病(AD)发病机制中起重要作用。桑叶(MOL)提取物已显示具有抗氧化活性。在此,我们研究了水溶性MOL提取物在淀粉样β蛋白(Aβ)诱导的AD氧化应激模型中的抗氧化和抗凋亡作用。

实验方法

采用MTT法评估淀粉样β蛋白(Aβ)1-42和MOL提取物对分化的SH-SY5Y细胞活力的影响。细胞分别用Aβ1-42、MOL提取物或先给予MOL提取物后再给予Aβ1-42处理。分别通过流式细胞术和二氢乙锭(DHE)测定法评估线粒体膜电位(ΔΨm)和活性氧(ROS)。采用蛋白质免疫印迹法评估线粒体蛋白TIMM23和NDUFS3、凋亡相关蛋白Bax、Bcl-2和裂解的半胱天冬酶-3的表达,同时进行半胱天冬酶-3/7的荧光分析以及Akt磷酸化分析。

研究结果

25、50和100μg/mL的MOL提取物预处理可防止ΔΨm降低。在100μg/mL时,MOL提取物可降低Aβ1-42处理细胞中的TIMM23和NDUFS3蛋白以及DHE信号。MOL提取物预处理(25、50和100μg/mL)还可减轻凋亡指标,包括Bax、半胱天冬酶-3/7强度和裂解的半胱天冬酶-3,并增加Aβ1-42处理细胞中的Bcl-2水平,这与凋亡细胞数量减少一致。MOL提取物的保护作用可能通过Akt激活介导,Akt磷酸化增加证明了这一点。

结论与意义

MOL提取物的神经保护作用可能通过Akt激活介导,从而在Aβ1-42 AD模型中抑制氧化应激和细胞凋亡。

https://cdn.ncbi.nlm.nih.gov/pmc/blobs/4c13/11244708/d146f85973a7/RPS-19-105-g001.jpg

文献检索

告别复杂PubMed语法,用中文像聊天一样搜索,搜遍4000万医学文献。AI智能推荐,让科研检索更轻松。

立即免费搜索

文件翻译

保留排版,准确专业,支持PDF/Word/PPT等文件格式,支持 12+语言互译。

免费翻译文档

深度研究

AI帮你快速写综述,25分钟生成高质量综述,智能提取关键信息,辅助科研写作。

立即免费体验