Suppr超能文献

支架内再狭窄患者代谢组和脂质组的改变。

Alterations in metabolome and lipidome in patients with in-stent restenosis.

机构信息

Department of Neurology, First Affiliated Hospital, School of Medicine, Zhejiang University, Hangzhou, China.

出版信息

CNS Neurosci Ther. 2024 Jul;30(7):e14832. doi: 10.1111/cns.14832.

Abstract

CONTEXT

In-stent restenosis (ISR) can lead to blood flow obstruction, insufficient blood supply to the brain, and may even result in serious complications such as stroke. Endothelial cell hyperproliferation and thrombosis are the primary etiologies, frequently resulting in alterations in intravascular metabolism. However, the metabolic changes related to this process are still undermined.

OBJECTIVE

We tried to characterize the serum metabolome of patients with ISR and those with non-restenosis (NR) using metabolomics and lipidomics, exploring the key metabolic pathways of this pathological phenomenon.

RESULTS

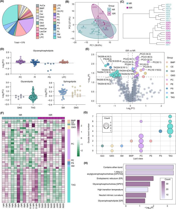
We observed that the cysteine and methionine pathways, which are associated with cell growth and oxidative homeostasis, showed the greatest increase in the ISR group compared to the NR group. Within this pathway, the levels of N-formyl-l-methionine and L-methionine significantly increased in the ISR group, along with elevated levels of downstream metabolites such as 2-ketobutyric acid, pyruvate, and taurocholate. Additionally, an increase in phosphatidylcholine (PC) and phosphatidylserine (PS), as well as a decrease in triacylglycerol in the ISR group, indicated active lipid metabolism in these patients, which could be a significant factor contributing to the recurrence of blood clots after stent placement. Importantly, phenol sulfate and PS(38:4) were identified as potential biomarkers for distinguishing ISR, with an area under the curve of more than 0.85.

CONCLUSIONS

Our study revealed significant metabolic alterations in patients with ISR, particularly in the cysteine and methionine pathways, with phenol sulfate and PS(38:4) showing promise for ISR identification.

摘要

背景

支架内再狭窄(ISR)可导致血流阻塞,脑血供不足,甚至可能导致严重并发症,如中风。血管内皮细胞过度增殖和血栓形成是主要病因,常导致血管内代谢改变。然而,这一过程相关的代谢变化仍未被充分了解。

目的

我们试图通过代谢组学和脂质组学来描述 ISR 患者和非再狭窄(NR)患者的血清代谢组,探讨这种病理现象的关键代谢途径。

结果

我们观察到,与细胞生长和氧化平衡相关的半胱氨酸和蛋氨酸途径在 ISR 组中比 NR 组增加最多。在这条途径中,ISR 组的 N-甲酰-L-蛋氨酸和 L-蛋氨酸水平显著升高,下游代谢物如 2-酮丁酸、丙酮酸和牛磺胆酸盐的水平也升高。此外,ISR 组的磷脂酰胆碱(PC)和磷脂酰丝氨酸(PS)增加,三酰甘油减少,表明这些患者的脂质代谢活跃,这可能是支架置入后血栓复发的一个重要因素。重要的是,对甲酚硫酸盐和 PS(38:4)被鉴定为区分 ISR 的潜在生物标志物,曲线下面积超过 0.85。

结论

我们的研究揭示了 ISR 患者的显著代谢改变,特别是半胱氨酸和蛋氨酸途径,对甲酚硫酸盐和 PS(38:4)显示出用于 ISR 识别的潜力。

https://cdn.ncbi.nlm.nih.gov/pmc/blobs/ec3c/11249805/80a06c495f72/CNS-30-e14832-g005.jpg

文献检索

告别复杂PubMed语法,用中文像聊天一样搜索,搜遍4000万医学文献。AI智能推荐,让科研检索更轻松。

立即免费搜索

文件翻译

保留排版,准确专业,支持PDF/Word/PPT等文件格式,支持 12+语言互译。

免费翻译文档

深度研究

AI帮你快速写综述,25分钟生成高质量综述,智能提取关键信息,辅助科研写作。

立即免费体验