Suppr超能文献

预先给予 C 型利钠肽可通过激活 CREB 促进牛卵母细胞的线粒体生物发生。

Pre-IVM with C-type natriuretic peptide promotes mitochondrial biogenesis of bovine oocytes via activation of CREB.

机构信息

College of Animal Science and Technology, Inner Mongolia Minzu University, 536 West Huolinhe Street, Tongliao, 028000, Inner Mongolia, People's Republic of China.

出版信息

Sci Rep. 2024 Jul 15;14(1):16260. doi: 10.1038/s41598-024-67094-7.

Abstract

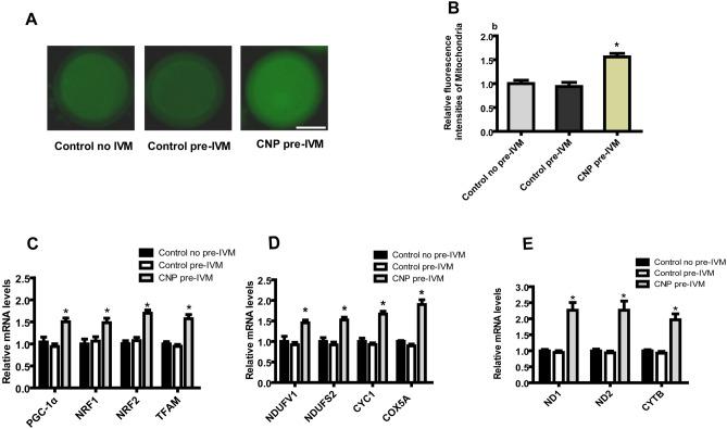
The aim of this study was to evaluate the effects of C-type natriuretic peptide (CNP) treatment prior to in vitro maturation (IVM) on mitochondria biogenesis in bovine oocyte matured in vitro and explore the related causes. The results showed that treatment with CNP before IVM significantly improved mitochondrial content, elevated the expression of genes related to mitochondria biogenesis, and increased the protein levels of phosphorylation of cAMP-response element binding protein (p-CREB) in bovine oocytes following IVM. However, further studies revealed that treatment with CNP before IVM could not increased the protein levels of p-CREB in bovine oocytes when natriuretic peptide receptor 2 activities was inhibited using the relative specific inhibitor Gö6976. In addition, treatment with CNP before IVM could not improved mitochondrial content or elevated the expression of genes related to mitochondria biogenesis in bovine oocytes when CREB activities was abolished using the specific inhibitor 666-15. In summary, these results provide evidence that treatment of bovine oocytes with CNP before IVM promotes mitochondrial biogenesis in vitro, possibly by activating CREB.

摘要

本研究旨在评估 C 型利钠肽 (CNP) 在体外成熟 (IVM) 前处理对体外成熟牛卵母细胞线粒体生物发生的影响,并探讨其相关原因。结果表明,IVM 前用 CNP 处理可显著提高线粒体含量,上调与线粒体生物发生相关的基因表达,并增加 IVM 后牛卵母细胞中环磷酸腺苷反应元件结合蛋白 (p-CREB) 的磷酸化蛋白水平。然而,进一步的研究表明,当使用相对特异性抑制剂 Gö6976 抑制利钠肽受体 2 活性时,CNP 在 IVM 前处理不能增加牛卵母细胞中 p-CREB 的蛋白水平。此外,当使用特异性抑制剂 666-15 阻断 CREB 活性时,CNP 在 IVM 前处理不能提高牛卵母细胞中线粒体含量或上调与线粒体生物发生相关的基因表达。综上所述,这些结果表明,CNP 在 IVM 前处理可促进体外牛卵母细胞的线粒体生物发生,可能是通过激活 CREB。

https://cdn.ncbi.nlm.nih.gov/pmc/blobs/2177/11250819/ff2695c36937/41598_2024_67094_Fig1_HTML.jpg

文献检索

告别复杂PubMed语法,用中文像聊天一样搜索,搜遍4000万医学文献。AI智能推荐,让科研检索更轻松。

立即免费搜索

文件翻译

保留排版,准确专业,支持PDF/Word/PPT等文件格式,支持 12+语言互译。

免费翻译文档

深度研究

AI帮你快速写综述,25分钟生成高质量综述,智能提取关键信息,辅助科研写作。

立即免费体验