Suppr超能文献

SIRT2-AMPK 轴调节急性肝衰竭诱导的自噬。

The SIRT2-AMPK axis regulates autophagy induced by acute liver failure.

机构信息

Department of Infectious Diseases, Renmin Hospital of Wuhan University, Wuhan, 430060, China.

出版信息

Sci Rep. 2024 Jul 15;14(1):16278. doi: 10.1038/s41598-024-67102-w.

Abstract

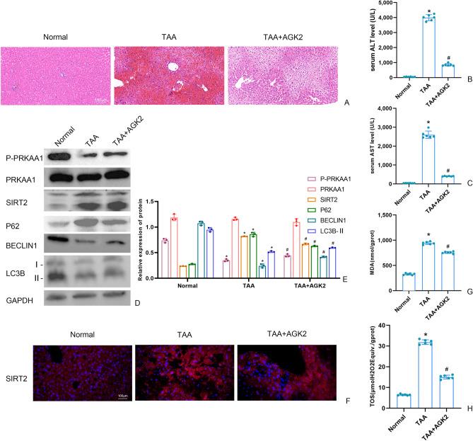
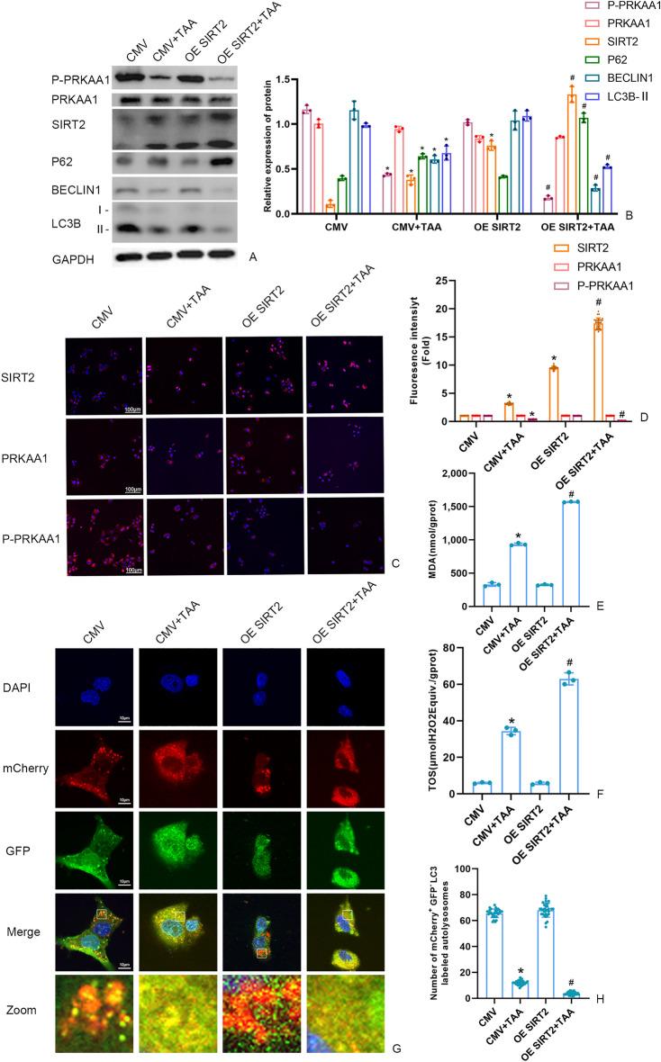
This study explores the role of SIRT2 in regulating autophagy and its interaction with AMPK in the context of acute liver failure (ALF). This study investigated the effects of SIRT2 and AMPK on autophagy in ALF mice and TAA-induced AML12 cells. The results revealed that the liver tissue in ALF model group had a lot of inflammatory cell infiltration and hepatocytes necrosis, which were reduced by SIRT2 inhibitor AGK2. In comparison to normal group, the level of SIRT2, P62, MDA, TOS in TAA group were significantly increased, which were decreased in AGK2 treatment. Compared with normal group, the expression of P-PRKAA1, Becilin1 and LC3B-II was decreased in TAA group. However, AGK2 enhanced the expression of P-PRKAA1, Becilin1 and LC3B-II in model group. Overexpression of SIRT2 in AML12 cell resulted in decreased P-PRKAA1, Becilin1 and LC3B-II level, enhanced the level of SIRT2, P62, MDA, TOS. Overexpression of PRKAA1 in AML12 cell resulted in decreased SIRT2, TOS and MDA level and triggered more autophagy. In conclusion, the data suggested the link between AMPK and SIRT2, and reveals the important role of AMPK and SIRT2 in autophagy on acute liver failure.

摘要

本研究探讨了 SIRT2 在调节自噬中的作用及其与 AMPK 在急性肝衰竭(ALF)背景下的相互作用。本研究探讨了 SIRT2 和 AMPK 对 ALF 小鼠和 TAA 诱导的 AML12 细胞自噬的影响。结果表明,ALF 模型组的肝组织有大量炎性细胞浸润和肝细胞坏死,SIRT2 抑制剂 AGK2 可减轻这种情况。与正常组相比,TAA 组的 SIRT2、P62、MDA、TOS 水平显著升高,AGK2 处理后降低。与正常组相比,TAA 组的 P-PRKAA1、Becilin1 和 LC3B-II 表达降低,但在模型组中,AGK2 增强了 P-PRKAA1、Becilin1 和 LC3B-II 的表达。SIRT2 在 AML12 细胞中的过表达导致 P-PRKAA1、Becilin1 和 LC3B-II 水平降低,SIRT2、P62、MDA、TOS 水平升高。PRKAA1 在 AML12 细胞中的过表达导致 SIRT2、TOS 和 MDA 水平降低,并触发更多的自噬。综上所述,数据表明了 AMPK 和 SIRT2 之间的联系,并揭示了 AMPK 和 SIRT2 在急性肝衰竭自噬中的重要作用。

https://cdn.ncbi.nlm.nih.gov/pmc/blobs/bd63/11251177/bd6cadd7d8a6/41598_2024_67102_Fig1_HTML.jpg

文献检索

告别复杂PubMed语法,用中文像聊天一样搜索,搜遍4000万医学文献。AI智能推荐,让科研检索更轻松。

立即免费搜索

文件翻译

保留排版,准确专业,支持PDF/Word/PPT等文件格式,支持 12+语言互译。

免费翻译文档

深度研究

AI帮你快速写综述,25分钟生成高质量综述,智能提取关键信息,辅助科研写作。

立即免费体验